注册帐号丨忘记密码?
1.点击网站首页右上角的“充值”按钮可以为您的帐号充值
2.可选择不同档位的充值金额,充值后按篇按本计费
3.充值成功后即可购买网站上的任意文章或杂志的电子版
4.购买后文章、杂志可在个人中心的订阅/零买找到
5.登陆后可阅读免费专区的精彩内容
打开文本图片集
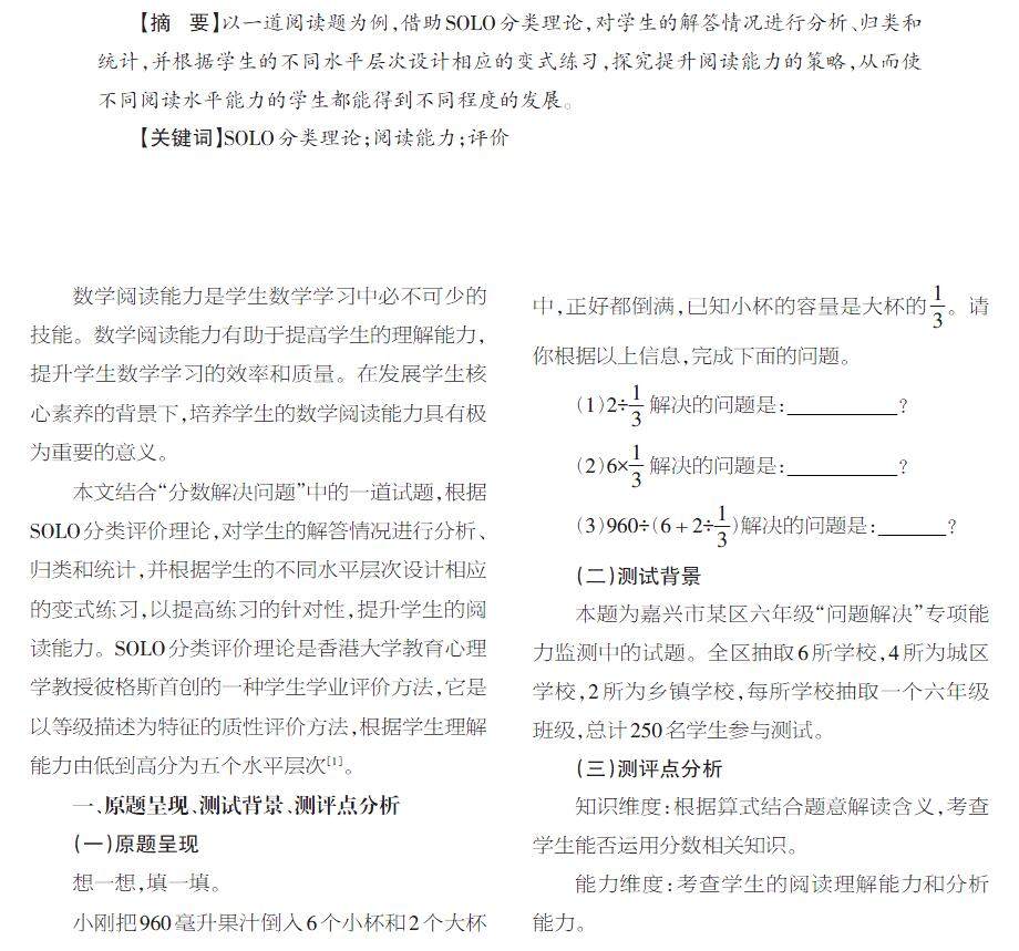
【摘 要】以一道阅读题为例,借助SOLO分类理论,对学生的解答情况进行分析、归类和统计,并根据学生的不同水平层次设计相应的变式练习,探究提升阅读能力的策略,从而使不同阅读水平能力的学生都能得到不同程度的发展。
【关键词】SOLO分类理论;阅读能力;评价
数学阅读能力是学生数学学习中必不可少的技能。(剩余3619字)
登录龙源期刊网
购买文章
基于SOLO分类理论下小学数学阅读力提升的策略研究
文章价格:4.00元
当前余额:100.00
阅读
您目前是文章会员,阅读数共:0篇
剩余阅读数:0篇
阅读有效期:0001-1-1 0:00:00