注册帐号丨忘记密码?
1.点击网站首页右上角的“充值”按钮可以为您的帐号充值
2.可选择不同档位的充值金额,充值后按篇按本计费
3.充值成功后即可购买网站上的任意文章或杂志的电子版
4.购买后文章、杂志可在个人中心的订阅/零买找到
5.登陆后可阅读免费专区的精彩内容
打开文本图片集
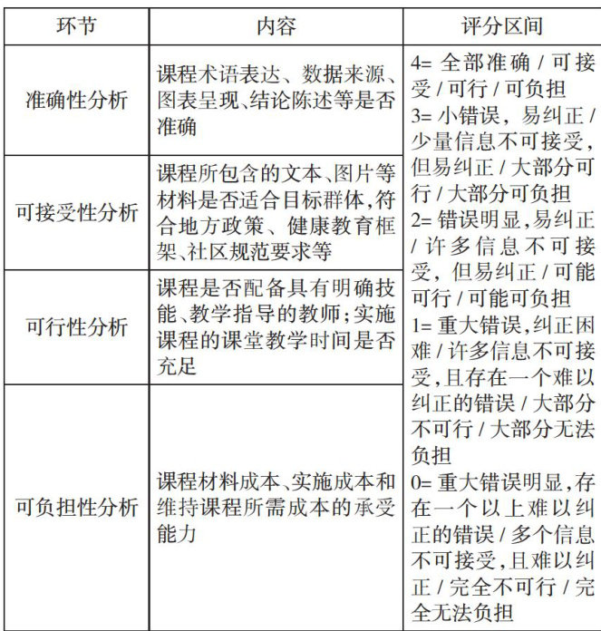
2021年8月,教育部等五部门发布《关于全面加强和改进新时代学校卫生与健康教育工作的意见》,从指导思想、基本原则、工作目标等总体要求和深化教育教学改革、夯实卫生工作基础、加强组织实施等具体方面对下一阶段我国健康教育工作提出了方针指示。到2035年,学校卫生条件、体育设施、健康教育和健康素养水平基本实现现代化,达到建成教育强国和健康中国要求,形成高质量的新时代学校卫生与健康教育体系。(剩余12646字)
登录龙源期刊网
购买文章
美国健康教育课程分析工具的使用及经验借鉴
文章价格:6.00元
当前余额:100.00
阅读
您目前是文章会员,阅读数共:0篇
剩余阅读数:0篇
阅读有效期:0001-1-1 0:00:00