渗透“人与自然和谐共生”理念的高中地理教学研究

打开文本图片集
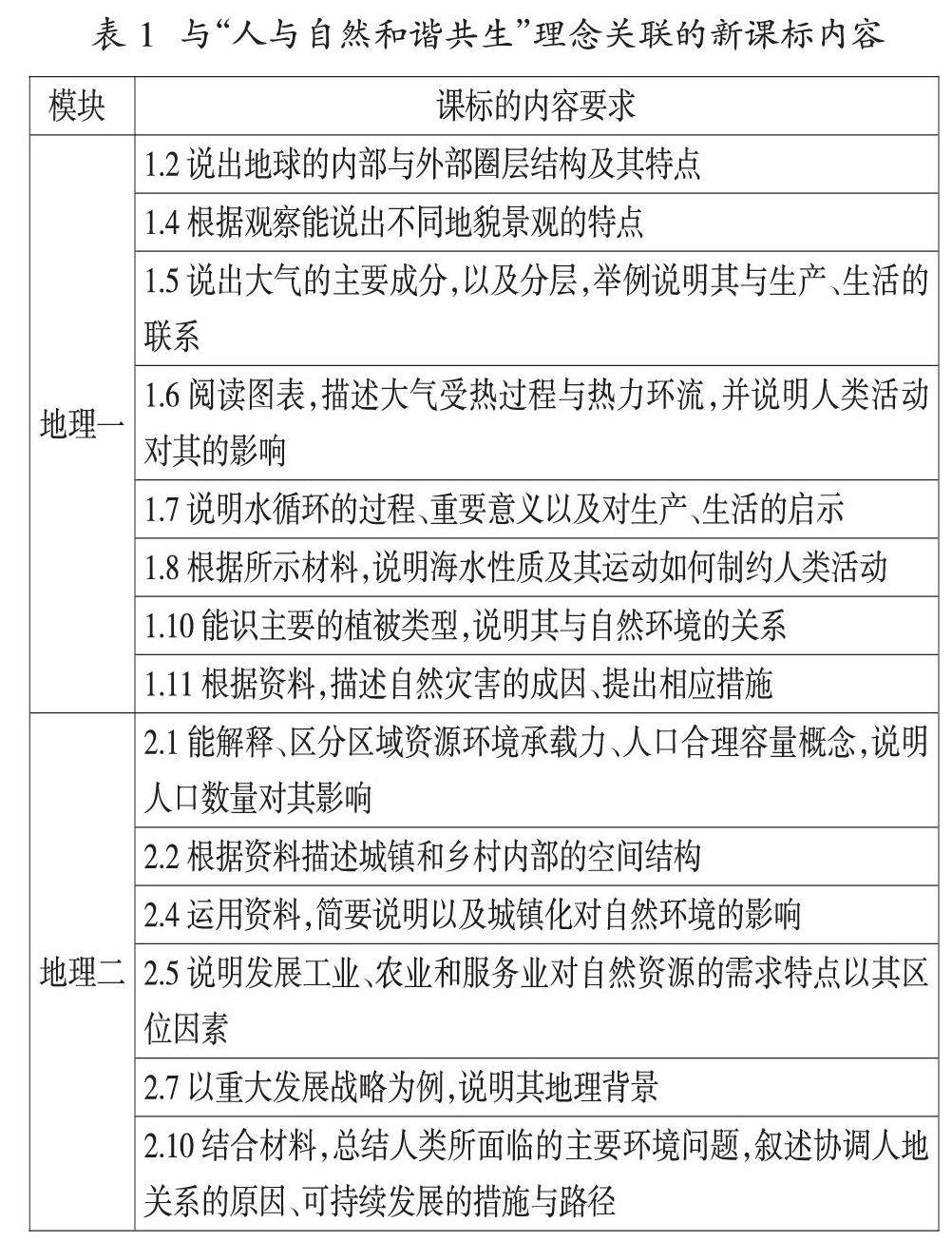
摘 要 人与自然和谐共生是站在永续发展的高度所制定的重要方略,是推进生态文明建设的要求,其中所蕴含的人地关系思想是地理教学内容的重要组成部分,也是学科价值的重要体现。在高中地理教学中贯彻“人与自然和谐共生”理念,要结合高中地理课程标准、地理教材,深入分析在高中地理教学中贯彻该理念的适切性,并坚持理念为指引、问题为切入、知识为载体的思路,从意识培养、情境创设、作业设计等方面贯彻实施,以期师生更好地理解该理念,培养学生的人地协调观等学科核心素养。(剩余5899字)