注册帐号丨忘记密码?
1.点击网站首页右上角的“充值”按钮可以为您的帐号充值
2.可选择不同档位的充值金额,充值后按篇按本计费
3.充值成功后即可购买网站上的任意文章或杂志的电子版
4.购买后文章、杂志可在个人中心的订阅/零买找到
5.登陆后可阅读免费专区的精彩内容
打开文本图片集
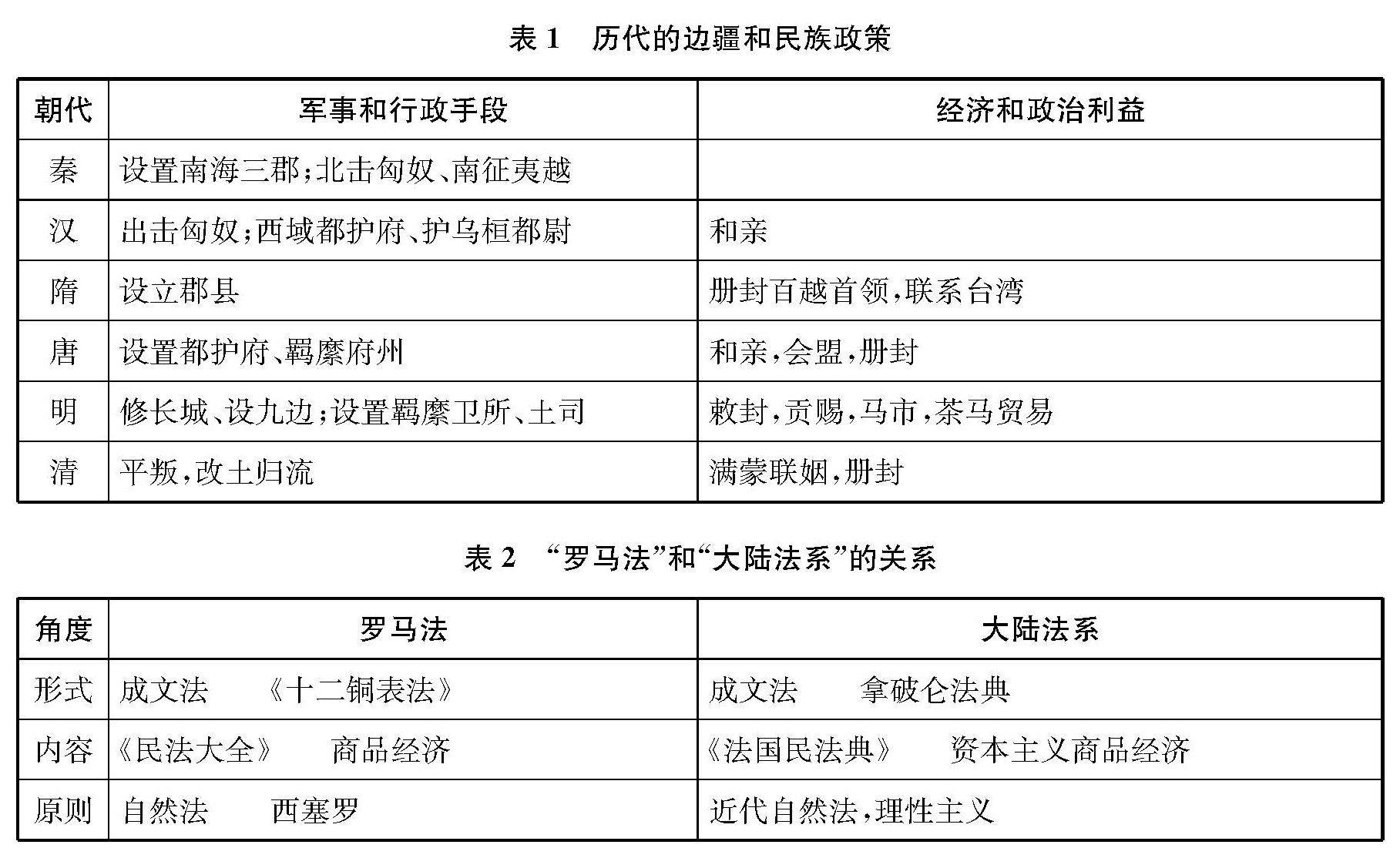
摘 要:历史概念是对历史事实的概括和总结,反映历史事实的本质及其内在联系。在高中历史教学中,教师可以开展历史概念教学,以一个概念统领全课,在概念的演绎中理解,在概念的归纳中建构;以多个概念串联全课,迁移概念,举一反三;引入概念,观点碰撞。
关键词:高中历史;概念教学;概念统领;概念串联
历史概念是“对历史事实的概括和总结,反映历史事实的本质及其内在联系。(剩余3560字)
登录龙源期刊网
购买文章
历史概念教学浅探
文章价格:4.00元
当前余额:100.00
阅读
您目前是文章会员,阅读数共:0篇
剩余阅读数:0篇
阅读有效期:0001/1/1 0:00:00