计算机时代

计算机时代

2025年11期
  • 收藏
收藏成功
微博 空间 微信
《计算机时代》月刊,中国工程院院士潘云鹤主编,1983年创刊,是《中国期刊网》、《中国学术期刊(光盘版)》和《中国核心期...     展开

类型

月刊

类别

学术
定价
促销信息
全年订阅更优惠!
¥18.00 ¥7.29
目录

算法研究与应用

基于改进Q-Learning算法的智能体路径规划研究
摘要:随着智能体在复杂动态环境中的路径规划需求日益增长,传统Q-Learning算法在收敛速度、避障效率及全局优化能力上的局限性逐渐凸显。针对Q-Learning算法在路径规划中的不足,本文提出一种结合动态学习率、自适应探索率与蒙特卡洛树搜...
多视角驱动的个性化课程推荐研究
摘要:随着大规模在线课程(MOOC)平台的普及,学习者可获取丰富的教育资源。然而,在海量学习资源背景下,个性化课程选择面临一定挑战。传统推荐模型缺乏足够的可解释性,为此本文提出了基于图卷积网络和多视角元路径的课程推荐模型(CR-GCNMP)...
基于边缘对比学习的持续关系抽取
摘要:持续关系抽取模型使用包含新关系的数据集进行重新训练时,模型参数的相关先验关系类别会被重新加权,导致灾难性遗忘问题,尤其在相似关系的决策边界附近。因此,本文提出一种基于边缘对比学习的持续关系抽取模型MCL-CRE。该模型通过边缘对比学习...
自适应时空注意力机制改进神经辐射场方法研究
摘要:动态场景的高精度重建在自动驾驶、增强现实等领域具有重要意义。本文提出一种基于事件相机的动态神经辐射场重建与运动补偿方法STAA-NeRF。该方法设计可微分事件熵引导的自适应时空注意力模块(DEE-SA),在多帧事件流中自适应聚合动态特...
基于LightGBM和SHAP的可解释性航班延误预测
摘要:针对航班延误预测中超参数优化、特征协同效应量化的问题,提出了一种结合参数高效搜索与交互效应分析的可解释预测方法,通过LightGBM构建模型并设计自适应优化策略提升超参数搜索效率,进一步提出SHAP交互强度系数(SHAP-IIS),用...
基于ShuffleNetV2与CSPPC的YOLOv8n铝型材缺陷检测轻量化模型
摘要:本文针对铝型材表面缺陷检测任务中缺陷尺度差异大、复杂背景易干扰、微小缺陷易漏检等问题,且为满足低计算成本的需求,对YOLOv8n模型进行改进。首先,将主干网络替换为轻量级ShuffleNetV2网络,降低模型参数量;其次,在特征融合部...
改进三次指数平滑算法的数据库资源预测模型研究
摘要:传统三次指数平滑算法在趋势预测中应用广泛,但处理数据库资源负载的突发波动与多周期特征时存在局限:其平滑系数为静态设置,无法动态调整以适应数据快速变化,面对资源使用剧烈波动或复杂周期特征时适应性不足。针对此问题,本文在数据库资源预测场景...
基于大语言模型两阶段微调方式的高校心理测评报告信息提取研究
摘要:在高校学生心理普测中,心理测评报告通过症状描述、情绪表达和干预记录等关键信息反映个体心理状态。然而,这类报告存在专业术语多、表述差异大、标注数据少等问题,导致传统信息提取方法效果不佳。本文提出借助大语言模型的两阶段微调方法,将其称之为...
精英引导的学习型遗传算法
摘要:针对传统遗传算法(GA)在复杂优化问题中易陷入局部最优、收敛速度慢及种群多样性不足的缺陷,本文提出一种由精英引导的学习型遗传算法(LGA)。该算法在精英学习阶段,精英个体根据学习因子引导子代个体进行自适应学习和基因保留;在自适应变异阶...

科技万象

浅析航空发动机设计数字化转型面临的机遇与挑战
摘要:在科技持续进步的驱动下,数字化转型已成为航空工业发展的主要方向。航空发动机作为飞机的核心部件,其设计水平直接影响飞行器的性能与寿命。借助数字化手段,特别是将仿真技术作为支撑航空发动机数字化变革的核心基础,能够显著提升设计效率、降低成本...

应用创新实践

垂域大模型问答后台管理系统设计与实践
摘要:随着大语言模型在垂直领域的广泛应用,构建支持多类型问答与系统管理的后台平台至关重要。本文针对当前检索增强生成(RAG)系统在数据管理、动态更新与复用性方面的不足,提出基于RAG、LangChain的后台管理架构方案,实现从知识构建、服...
RAG数据问答中心管理系统
摘要:在数据驱动的智能时代,企业运营和决策高度依赖数据。随着企业业务扩张,数据量呈指数级增长。传统企业各部门间相互独立,数据无法共享,数据管理及处理方式存在效率低、更新慢、准确性差的问题,难以适应企业的发展需求。因此,构建数据问答中心管理系...
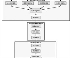
多模态融合下司法非结构化数据证据链优化与验证研究
摘要:司法数字化进程正推动证据形态向多模态非结构化数据深度演进,同时也为证据链的构建带来全新挑战。传统方法在处理文本、图像、视频、音频等异构数据时,普遍存在信息割裂、关联薄弱与验证可靠性不足的瓶颈。为此,本研究探索基于多模态融合技术的证据链...
基于HTML5 Canvas的岩性符号绘制
摘要:岩性符号是地质制图中表达地层和岩性分布的重要手段,其设计与绘制的规范性直接影响地质图件的准确性与可读性。传统方法依赖桌面软件,本地耦合度高,难以支持跨平台共享。为解决符号标准不统一、渲染方式依赖性强等问题,本文提出一种面向Web端的岩...

计算机教育

融合Al辅助与多层次波形比对的Verilog课堂智能评测系统
摘要:针对传统Verilog硬件描述语言教学中存在的课堂练习多、教师批改工作量大、学生代码错误定位难等痛点,本文设计并实现了AI辅助的Verilog在线评测系统。通过多层次波形比对和本地化大模型应用,该系统实现了在无需教师参与的情况下,随时...
生成式AI赋能机器学习课程改革研究
摘要:机器学习课程作为人工智能人才培养的核心载体,正面临教学内容滞后于技术选代、实践项目同质化严重及前沿技术实践缺失的系统性挑战。为此,本研究提出依托生成式AI技术的教学赋能框架,通过动态生成行业案例与交互式可视化素材重构课程教学内容,并基...
基于大语言模型的大数据专业课程体系知识图谱构建及可视化研究
摘要:随着社会信息化进程不断深入,知识图谱在教育教学领域的应用价值日益凸显。本研究基于数据科学与大数据技术专业培养方案及课程教学大纲,采用Kimi大语言模型自动抽取专业、课程类别、课程、知识单元、知识点五个层级的结构化实体、实体间关系及课程...

数字转型与信息化

浙江省科技“云教育”平台信息化建设架构设计与实践
摘要:为推动科技教育培训数字化转型,提升服务效能,浙江省科技宣传教育中心构建了科技“云教育”平台。本文从平台建设背景与目标出发,系统阐述其整体架构设计,包括业务架构、技术架构、数据架构和安全架构,深入剖析核心功能模块的设计逻辑,并结合项目实...
智能化趋势下高校信息化项目立项分析模型构建与应用
摘要:面向高校信息化项目立项工作,通过对项目立项流程的分析,本文提出基于场景理论的“场景一技术一机制”立项分析模型,并以艺博馆AI陪伴导览系统建设项目为例,为高校信息化项目立项工作提供一套可操作方法,尤其为以智能化为特征的新一轮信息化项目建...
基于知识图谱的监狱多维度数据融合研究
摘要:本研究探究知识图谱技术在监狱安全管理中的创新应用,结合现场救援智能预警场景,设计包含罪犯基础信息、行为动态等多维度数据的知识图谱框架,构建集动态风险评估、智能路径规划及多部门协同调度于一体的智能预警系统。真实数据验证表明,该系统显著提...
相关杂志
  • 中国商论

    中国商论

    2026年01期
    ¥17.49
  • 中外建筑

    中外建筑

    2025年12期
    ¥9.90
  • 河南科技

    河南科技

    2025年24期
    ¥6.00
  • 海洋开发与管理

    海洋开发与管理

    2025年09期
    ¥21.69
  • 计算机应用文摘

    计算机应用文摘

    2026年02期
    ¥9.00
  • 社会科学研究

    社会科学研究

    2026年01期
    ¥9.00
  • 现代信息科技

    现代信息科技

    2026年02期
    ¥18.00
  • 湖南大学学报(社会科学版)

    湖南大学学报(社会科学版)

    2025年06期
    ¥12.00
  • 民主与科学

    民主与科学

    2025年06期
    ¥3.39
  • 中国调味品

    中国调味品

    2026年01期
    ¥0.00
  • 计算技术与自动化

    计算技术与自动化

    2025年04期
    ¥10.89
  • 湖北经济学院学报

    湖北经济学院学报

    2026年01期
    ¥6.00
订阅全年后,您可享受以下权益
①该本杂志即日起至未来1年内所有更新电子版杂志的使用权限;
②赠送该杂志的部分往期的杂志的使用权限,有效期1年。

全年订购价格: ¥87.48

订阅全年
--%>

登录龙源期刊网

温馨提示:

1.点击网站右上角的“充值”按钮可以为您的账号充值

2.充值金额可以选择30,50,100或500元

3.充值成功后即可购买网站上的任意杂志或文章

还没有龙源账户? 立即注册

购买杂志

计算机时代

杂志价格:¥7.29元

  • 微信扫码支付
  • 当前余额:100.00

购买杂志

计算机时代

杂志价格:¥7.29元

  • 微信扫码支付
  • 当前余额:¥100.00

    去充值
monitor
客服机器人