计算机时代

计算机时代

2023年06期
  • 收藏
收藏成功
微博 空间 微信
《计算机时代》月刊,中国工程院院士潘云鹤主编,1983年创刊,是《中国期刊网》、《中国学术期刊(光盘版)》和《中国核心期...     展开

类型

月刊

类别

学术
定价
促销信息
全年订阅更优惠!
¥18.00 ¥7.29
目录

技术广角

基于Groebner基方法的射影不变曲线的构造
摘 要: 提出利用Groebner基方法对射影不变曲线的构造方程进行求解。首先构造出二次曲线的一般方程且其系数用参数表示;然后,利用拉格朗日乘子法得到满足最优拟合曲线时的条件,该问题由7个三次方程构成,其一般形式的解最多可以达到2187个...
基于客户分类的海量数据动态路由存储策略研究
摘 要: 电商行业的海量数据存储,多采用以客户为切分键进行分库分表的策略,但由于大客户和普通客户数据体量差距巨大,往往会导致数据在各库表中分布严重不均。本文基于分布式数据库存储,设计了区分大客户和普通客户的分库分表策略、能够及时识别客户数...
基于单片机电动阀门控制系统设计研究
摘 要: 针对传统燃气阀控制方式的不足,提出了单片机结合电动执行机构的解决方案。该方案设计了一种用于手/电控制方式切换的离合结构,解决了传统阀门只能手动控制的问题。在此基础设计了电动阀门控制系统。该系统以步进电机为执行机构,BF7615B...
基于数字孪生的装配车间调度模式
摘 要: 针对装配车间因机器故障、装配工时不确定等动态扰动频发而导致的生产延误问题,探讨了一种同时考虑机器故障、装配工时不确定两个因素的装配车间调度问题,并建立其数学模型;提出了一种基于数字孪生的装配车间调度模式,将数字孪生调度模式下的装...
改进的ReliefF-BPNN分类模型
摘 要: 提出了一种改进的ReliefF-BPNN分类模型。该模型使用ReliefF算法和交互增益权重,来最大程度地保留相关特征与交互特征;同时在BP神经网络模型的误差函数中加入正则化项防止过拟合。实验表明,改进的ReliefF-BPNN...

信息安全

Docker镜像安全监测模型研究与设计
摘 要: Docker作为如今被大量使用的新型虚拟化技术,其镜像的安全性是Docker安全中最脆弱的一个环节,但尚无全面有效的措施对镜像进行全方位的安全监测。本文根据Docker镜像文件存在的主要安全问题,研究并设计Docker镜像安全监...
基于图神经网络的软件源码漏洞检测方法
摘 要: 常规的漏洞检测方法通过激活函数的方式,标识出存在漏洞的代码,少有对代码中的词义进行分析,导致检测效果不佳。因此,设计了基于图神经网络的软件源码漏洞检测方法。提取软件源码漏洞特征,针对漏洞特征进行词义分析。利用图神经网络构建软件源...
一种基于博弈论的电子证据可信性度量方法研究
摘 要: 随着反取证技术的发展,人们对取证所得电子证据的可信性越来越难以准确地度量。因此本文提出一种基于博弈论的电子证据可信性度量方法,利用取证人员和犯罪嫌疑人之间强对抗关系,通过操作复杂度模型构建双方的博弈模型,从而解决嫌疑人反取证行为...

算法研究与应用

基于线性规划的MPQUIC调度算法
摘 要: 基于MPQUIC协议优化多路径调度算法,可进一步增强多路径聚合带来的性能提升。因此提出一个基于MPQUIC的调度算法。在数据传输之前,该算法通过线性规划合理地分配不同路径上的数据传输量,在尽量减小路径之间的传输完成时间差距的同时...
基于改进人工蜂鸟算法优化ELM的电力负荷预测
摘 要: 为了能够提高短期电力负荷预测的精度,提出一种改进人工蜂鸟算法优化ELM的电力负荷预测模型。改进标准的人工蜂鸟算法,通过引入Sobol序列初始化种群和修改访问表更新规则,增强算法的寻优能力。将改进后的人工蜂鸟算法应用于ELM的参数...
融合条件熵和TF-IDF的过采样方法
摘 要: 针对非均衡数据带来的分类器对少数类样本学习不充分的问题,提出融合条件熵和TF-IDF的过采样方法。该方法首先指定参数,组合数据特征,然后计算每种组合方式下的条件熵,判断每种组合条件下类的不确定性,同时为了避免低词频带来的噪音数据...
基于PSO_WT与改进的CAGA_CNN算法的心音识别研究
摘 要: 为探究复杂场景下心音信号的准确识别方案,提出了基于PSO_WT与改进的CAGA_CNN算法融合的方案。首先构造PSO_WT对采集的心音数据集进行去噪;其次将去噪后的心音数据转化为波形图进行特征提取;再者基于改进的CAGA_CNN...
一种改进的沙丘猫优化算法求解装箱问题
摘 要: 针对沙丘猫优化算法容易陷入局部最优的问题,提出一种改进的沙丘猫优化算法。首先通过帐篷混沌为映射模式来增强沙丘猫群体的多样性;然后采用非线性递减模型控制参数,降低了沙丘猫个体的敏感度;为增强沙丘猫的移动能力,引入了高斯随机游走策略...
基于方面级情感分类的语义挖掘模型
摘 要: 方面级情感分类旨在确定句子中特定方面的情感极性。获取深层次方面级语义情感信息和方面级标记数据的缺乏是本领域研究的两个难点。本文提出一种基于语义注意力机制和胶囊网络的混合模型(SATTCap)。运用方面级归纳式迁移方式,将易获取的...
基于高分辨率网络的轻量型人体姿态估计方法
摘 要: 在高分辨率网络(HRNet)的基础上,提出一种融合Ghost卷积的轻量型高分辨率网络(GLHRNet)。首先使用Ghost卷积模块和极化自注意力(PSA)模块在HRNet中构建新的残差块结构,新的残差块结构可以在减少网络模型参数...
基于改进YOLOv5的安全帽检测算法研究
摘 要: 针对现有的安全帽检测算法参数量大,不利于嵌入式端部署,且密集目标存在漏检等情况,本文做出以下改进:对模型的主干特征网络用更加轻量的MobileViTv2网络进行替换并引入轻量级的无参卷积注意力模块(SimAM),再结合大卷积核R...
征稿启事
一、本刊简介 1、《计算机时代》期刊(月刊),由浙江省计算技术研究所(现已整体转制为浙江天正信息科技有限公司)和浙江省计算机学会主办。国内刊号:CN33-1094/TP,国际标准刊号:ISSN1006-8228。全国邮局发行,邮发代号32-...
基于SSA-SVM的营养健康信息文本分类研究
摘 要: 为了能够快速、便捷地提取互联网中有关食物营养健康相关信息,针对传统文本分类算法的不足,利用麻雀搜索算法(SSA)良好的寻优能力对支持向量机(SVM)的最优参数组合进行搜索,提出一种基于SSA-SVM的文本分类方法。对SSA-SV...

人工智能

一种基于字符对比的文本相似度计算方法
摘 要: 为解决包含重复字符的文本相似度计算问题,提出了一种新的计算方法来获取两文本之间的相似度。首先根据单字符的对比情况统计重复字符数量;其次通过分析总的对比结果剔除重复字符的干扰;然后借助公式计算出正确的文本相似度,并拓展单字节字符和...
基于词嵌入和BiLCNN-Attention混合模型的政务文本分类方法
摘 要: 针对政务文本分析语境复杂、分类准确率低的问题,提出基于BERT词嵌入和BiLCNN-Attention混合模型的文本分类方法。首先采用BERT模型对政务文本进行词嵌入向量表示,然后混合使用双向长短时记忆网络BiLSTM和卷积神经...
红外-可见光图像融合的全天候目标追踪方法
摘 要: 目前主流的监控视频处理方式仍然是根据光照条件,单独使用可见光或红外光视频。本文提出双流全卷积孪生网络,旨在利用图像融合技术,将可见光与红外光图像各自的优点互补,辅助目标检测与追踪。在特征提取模块,构建以DenseNet为主干的孪...

应用研究

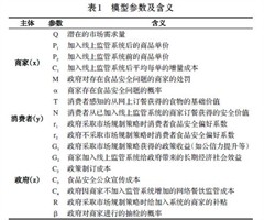
网络餐饮线上监管模式利益相关主体的演化博弈分析
摘 要: 基于演化博弈理论,探究了网络餐饮线上监管系统推广应用过程中商家、消费者和政府间的博弈关系。借助系统动力学方法进一步分析了相关因素对系统均衡的影响。研究结果表明,在网络餐饮线上监管系统推广的初始阶段,政府市场规制是拓展其市场应用规...
软件众测服务模式探索与实践
摘 要: 随着软件测试的需求不断提高,软件众测服务模式应运而生,实现企业、测评机构、测试人员之间互联互动,以群体协作和数据智能双轮驱动,实现资源共享、任务共同协作。本文对众测服务模式进行探索与实践,提出了众测服务模式、众测服务业务流程和众...
基于K-means算法的光伏路灯蓄电池故障识别研究
摘 要: 针对乡村光伏路灯存在维修维护成本高、维护不及时等问题,在分析蓄电池故障数据特征的基础上,提出一种基于K-means算法的蓄电池故障识别方法。给出算法流程以及参数K的循环寻优选取方式,在故障聚类基础上分析并设计了故障类型的识别方法...
GAN-CNN-GRU在光伏最大功率点跟踪中的应用
摘 要: 光伏阵列在复杂光照强度条件下,出现局部遮荫现象,导致输出特性曲线呈现多峰值状态,造成光伏系统能量转化率低下。本文提出一种基于生成对抗网络(GAN)、卷积神经网络(CNN)和门控循环单元(GRU)的混合预测模型,预先使用GAN对光...
商业智能可视化大屏展示系统设计与实现
摘 要: 为解决传统商业智能存在的报表形式单一、时间滞后等问题,搭建了集数据分析与数据可视化于一体的信息管理系统,应用于企业管理决策。该系统设计上采用Flask框架开发,利用Python进行海量数据分析,将Echarts作为可视化工具,在...
基于图像的汽车线束结构检测
摘 要: 针对汽车线束检测项种类结构繁多、位置角度多变,以及人工检测效率低、漏检率高等问题,提出基于图像的汽车线束结构检测方案。通过匹配数据库汽车线束字符自动切换线束检测算法,结合各种图像检测传统算法和深度学习检测算法,实现不同线束各检测...
基于深度学习的蝶鞍自动分割研究
摘 要: 研究蝶鞍的形态变化及生长规律对于口腔医生获取额外诊断信息具有重要意义。本文开发并评估了一个基于深度学习的蝶鞍自动分割模型。实验将包含400张头颅侧位片的数据集随机划分成两个子集,其中360张图像作为训练集来训练蝶鞍的自动分割网络...
LNG气瓶内胆耐压测试系统上位机软件设计与实现
摘 要: 液化天然气传统的耐压检测方式在数据获取、自动化方面存在一定局限性。开发一套LNG气瓶内胆耐压测试系统,主要介绍了上位机软件的设计与实现,包括系统信息配置、数据采集和状态监控功能、通讯端口与参数设置、数据保存和历史信息查阅等功能。...

计算机教育

融入KNN算法的二维数组教学案例设计
摘 要: 为了让计算机专业学生在专业基础课中尽早接触人工智能中的一些概念和算法,激发学生的学习兴趣,设计了一个融入K-近邻算法 (K-Nearest Neighbor, KNN)的二维数组教学案例,并对案例教学实施过程、实践任务分解、案例...
计算机网络的关联教学法
摘 要: “计算机网络”是计算机和电子信息等专业的基础课。传统的“计算机网络”课程教学存在理论与实践相脱节,教学内容封闭孤立的缺点。为此提出一种关联教学法,把“计算机网络”和其他课程相关联,设计关联案例,建立关联案例集,并以三个关联案例演...
基于AHP的计算机网络原理课程评价指标体系的构建与应用
摘 要: 针对课程教学中的评价难题,借助学习通软件,通过线上线下的融合教学,构建基于AHP的计算机网络原理课程评价指标体系。建立模型1,构建3个一级指标和14个二级指标。建立模型2,构建5个一级指标和21个二级指标。用Python编程计算...
一个Unity3D开发教学项目的设计与实现
摘 要: Unity3D引擎是虚拟现实的主要开发工具之一。结合高职院校“Unity3D开发入门”的课程特点和实际教学中的问题,遵循项目式教学原则,设计和开发了一个“丛林寻宝”的Unity3D游戏项目,让学生通过该项目的学习理解Unity3...

信息化建设

公众气象服务产品平台的设计与实现
摘 要: 为了提高公众气象服务产品制作效率,以天气网等网站数据为基础,结合预报值班人员本地化订正,使用Visual Basic.Net设计了批量生成公众气象服务产品的制作平台。该平台具有集中显示、对比订正、批量制作、信息查询等功能,提高了...
VDI与VOI技术融合的高校计算机云端实验室建设
摘 要: 为了满足各学科、专业、年级学生的实践需求,高校公共计算机实验室需要在业务体量大且复杂的环境中完成场景快速部署及其管理。因此提出运用VDI(Virtual Desktop Infrastructure)与VOI(Virtual O...
相关杂志
  • 中国商论

    中国商论

    2025年23期
    ¥17.49
  • 中外建筑

    中外建筑

    2025年11期
    ¥9.90
  • 河南科技

    河南科技

    2025年22期
    ¥6.00
  • 海洋开发与管理

    海洋开发与管理

    2025年07期
    ¥21.69
  • 计算机应用文摘

    计算机应用文摘

    2025年24期
    ¥9.00
  • 社会科学研究

    社会科学研究

    2025年06期
    ¥9.00
  • 现代信息科技

    现代信息科技

    2025年24期
    ¥18.00
  • 湖南大学学报(社会科学版)

    湖南大学学报(社会科学版)

    2025年06期
    ¥12.00
  • 计算技术与自动化

    计算技术与自动化

    2025年04期
    ¥10.89
  • 中国调味品

    中国调味品

    2025年12期
    ¥0.00
  • 民主与科学

    民主与科学

    2025年05期
    ¥3.39
  • 人民论坛·学术前沿

    人民论坛·学术前沿

    2025年22期
    ¥12.00
订阅全年后,您可享受以下权益
①该本杂志即日起至未来1年内所有更新电子版杂志的使用权限;
②赠送该杂志的部分往期的杂志的使用权限,有效期1年。

全年订购价格: ¥87.48

订阅全年
--%>

登录龙源期刊网

温馨提示:

1.点击网站右上角的“充值”按钮可以为您的账号充值

2.充值金额可以选择30,50,100或500元

3.充值成功后即可购买网站上的任意杂志或文章

还没有龙源账户? 立即注册

购买杂志

计算机时代

杂志价格:¥7.29元

  • 微信扫码支付
  • 当前余额:100.00

购买杂志

计算机时代

杂志价格:¥7.29元

  • 微信扫码支付
  • 当前余额:¥100.00

    去充值
monitor
客服机器人