教学与管理(小学版)

教学与管理(小学版)

2022年02期
  • 收藏
收藏成功
微博 空间 微信
本刊系国家新闻出版总署“双效期刊”、中文核心期刊、全国综合教育类“核心期刊”、全国教育学院学报研究会“优秀期刊”、北方优...     展开

类型

月刊

类别

教育教学
定价
促销信息
全年订阅更优惠!
¥20.00 ¥6.00
目录

理论学习

“双减”背景下教育本质的回归
摘 要 “双减”政策旨在减轻学生学业负担,推进教育回归本然。教育工作者必须全面了解与贯彻落实“双减”政策,对“双减”政策的目标、价值进行合法性分析;从政策导向、实施过程与监督保障机制分析“双减”政策促进教育回归本然的合理性等,通过家社校协同...

专题:学校“双减”行动

协同合作视域下小学课后服务的价值意蕴与保障路径
摘 要 “双减”政策颁布以来,各地通过开展形式多样的课后服务助力“双减”政策的落地。在协同合作视域下对小学课后服务的三大价值意蕴进行分析解读,进而探讨小学课后服务在学校、家庭、政府层面凸显的问题,并针对问题提出协同合作视域下小学课后服务的保...
“双减”背景下班主任的思维改变与应对策略
摘 要 “双减”政策的落实,不仅仅是教育系统发展模式的修正,同时也是学校课程教学更新的契机,除让学校教育的既定模式、学校课程与教学的评量设计与实施,以及学校教育人员的教育观点都随着做出调整外,也通过多元评量的课程教学设计,让学校教育实施的...

管理实务

项目群驱动城乡教学一体化的公平课堂建设
摘 要 面对推进义务教育均衡发展和城乡一体化的要求,需要处理好区域教育领导与城乡协调推进的关系问题、区域统筹设计与学校实践创新的协同问题、加快城乡均衡与重建课堂教学生态的格局问题。遵循公平而有质量课堂建设的实践性与系统性,重庆市南岸区以项目...
项目群驱动区域公平课堂建设的实践路径探究
摘 要 有质量的公平课堂是区域教育高质量发展的落脚点,是义务教育优质均衡发展的“最后一公里”,也是区域教育公平而有质量的重难点。立足区域性的课堂教学改革,构建既有问题针对性的个性化项目,又有整体关联性的项目群,形成资源公平、权力公平、教学...

教研活动

座位布局对小组合作的影响及内在关系把握
摘 要 课堂座位布局对学生获得良好的学习互动体验具有显著的影响。为尽量消除影响小组合作的干扰因素,激励学生在小组活动中主动参与,获得最佳体验,设计小组座位布局时应处理好以下几种基本关系:座位数与材料的适配关系、座位与材料的距离关系、座位围...
“双减”背景下的小学作业管理
摘 要 学校作业管理是学校为了提高作业设计和实施质量而采取的各种措施的综合。高质量作业管理是高质量学习的前提,必须以系统思维协同推进。在课堂上,灵活定义作业,构建“以练导学”的生本课堂;在设计上,指向核心素养,基于“问题解决”培养综合能力...

教学理念

传统科技类文本的教学价值及其实现路径
摘 要 传统科技文化是中华优秀传统文化的重要组成部分,因此小学语文教学应重视传统科技类文本的涵育功能。在梳理统编语文教材传统科技类文本内容、厘清传统科技类文本教学价值的基础上,着力进行审辩思维下传统科技类文本的教学设计及教学策略的构建,努...
“解决问题策略”教学的要素思维培养
摘 要 教学“解决问题策略”时,教师需要以新的教学视角转变教学观念、创新课堂结构,引领学生在分析数量关系的过程中深刻理解“必备概念”和“必要信息”等题中要素,引发学生产生针对性的数学思考,生成对应的要素思维,促进常态思维和一般方法的灵活化...
挖掘计算教学训练价值的五个着眼点
摘 要 计算教学作为小学数学技能学习的一项重要内容,在落实学科核心素养的背景下应有新的教学价值诉求。结合计算教学实践,挖掘计算教学训练价值的着眼点有五个:一是引发学生惊奇的训练设计,二是突出数学理解的训练设计,三是感悟数学思想的训练设计,...
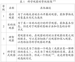
中小学科学教学中的观察
摘 要 科学观察作为科学学习活动的重要部分,对于提升中小学学生科学知识学习、技能发展、核心素养培育具有基础性意义,但是在实际教学中却认识不足、关注不够。通过从如何认识科学观察、如何有效地开展科学观察、如何提升科学观察的水平等方面进行初步探...

教学方法

小学低段独白类口语交际教学策略
摘 要 统编小学语文教科书的独白类口语交际侧重训练学生有条理表达的能力,对发展学生的独白能力与思维能力具有重要意义。在教学中可以通过分析课程标准、梳理教科书内容、明晰学情来确定独白类口语交际教学内容,可以创设趣味情境、搭建学习支架、进行语...
写景类文章学习支架设计的实践探索
摘 要 根据写景类文章的特点,其学习支架设计有三个角度:从整体把握文章大意与结构方面考虑,可采用线性的浏览线路图、立体的时空转换图和形象的情景推移图等图示化学习支架;从内容的理解与积累方面考虑,可采用对比式、联想式和引导式的赏析;从语言的...
基于知识经验的单元知识整体设计
摘 要 小学数学学科的内部知识是一个互相渗透、互相联系的网状结构体系,整体性、结构性是它突出的本质特征。教师要认真研读教材、分析教材,立足学生的知识经验,遵循教育规律,从课时走向单元、从单元知识走向相关知识领域,着眼于单元知识结构的整体性,...
数学实验中的“结构性素材”建构
摘 要 当下,数学实验素材的建构存在着唯知识化、去思维化、过精致化等倾向。建构结构性素材要紧扣数学知识关联、学生思维过程和学情分析,对数学实验素材进行深度开发、有效整合和创新创造。结构性实验素材不只是数学实验之准备,更决定了数学教学的内容...
小学英语语篇教学问题链设计研究
摘 要 针对当下小学英语语篇教学中,课堂提问普遍存在无需、无序和无力的问题。基于问题链设计的理论价值和现实需求,可以从语篇的文体、结构、功能等方面开展问题链设计,通过不同类型的问题链在具体教学中的实践运用,促进教师对语篇内容的深度理解,提...
小学《读本》与《道德与法治》教学的融合
摘 要 2021年9月开始在全国小学三年级和五年级使用的《习近平新时代中国特色社会主义思想学生读本》,采取生动活泼的方式,着力培养儿童爱党爱国爱社会主义的意识。把《读本》与《道德与法治》教材从教学内容、教学策略和教学评价等方面相互融合,不断...

课外作业

基于减负背景的小学开放式作业设计
摘 要 中小学生课业负担过重一直是困扰基础教育改革和发展的顽症,在当前全国大力推行减负的背景之下,作业改革已经成为不可扭转的趋势。作业是教与学的交汇点,是学生将所学知识进行实践运用的依托。然而,当前小学生的作业设计面临着繁复冗杂与随意单调...
“双减”背景下的小学语文大单元作业设计策略
摘 要 落实“双减”,关键在于减负提质。聚焦小学语文作业设计,则需要变革传统作业形式,生成基于大单元的高效任务群:抽取单元大概念,导航作业设计;精选课后题,架构表现性任务,在大情景中组建高效的任务群;基于大单元作业监控系统,个性化作业设计,...

教学评价

“印章式”课外阅读评价的有效检视
摘 要 “印章式”课外阅读评价可以培养学生的阅读兴趣,提高学生的语文素养及习作能力, 有效提高学生课外阅读的质量。在设定评价分类及标准的基础上,一次“印章”评价,师生共评阅读摸底;二次“印章”评价,课堂习得提炼方法;三次“印章”评价,分层...

外国教育

芬兰第三轮基础教育改革的经验及其启示
摘 要 进入21世纪以来,随着全球化、信息化的发展,全世界的教育都面临着挑战。在基础教育阶段,为了培养能够适应未来社会生活的世界公民,芬兰进行了基础教育改革,并取得了较为显著的成效。通过详细剖析芬兰基础教育教学改革的特色及经验,以期为我国...
相关杂志
  • 中国学校体育

    中国学校体育

    2025年11期
    ¥7.59
  • 大学教育(上半月)

    大学教育(上半月)

    2025年11期
    ¥15.00
  • 物理教学探讨

    物理教学探讨

    2025年11期
    ¥7.29
  • 小学教学研究·(上旬·语文)

    小学教学研究·(上旬·语文)

    2025年11期
    ¥4.89
  • 甘肃教育

    甘肃教育

    2025年23期
    ¥3.69
  • 考试周刊

    考试周刊

    2025年48期
    ¥14.49
  • 化学教学

    化学教学

    2025年12期
    ¥7.29
  • 高教探索

    高教探索

    2025年06期
    ¥12.00
  • 江苏教育

    江苏教育

    2025年22期
    ¥6.00
  • 语文建设·上半月

    语文建设·上半月

    2025年11期
    ¥6.00
  • 现代家长

    现代家长

    2025年12期
    ¥5.40
  • 教育实践与研究·小学课程版

    教育实践与研究·小学课程版

    2025年11期
    ¥6.00
订阅全年后,您可享受以下权益
①该本杂志即日起至未来1年内所有更新电子版杂志的使用权限;
②赠送该杂志的部分往期的杂志的使用权限,有效期1年。

全年订购价格: ¥72.00

订阅全年
--%>

登录龙源期刊网

温馨提示:

1.点击网站右上角的“充值”按钮可以为您的账号充值

2.充值金额可以选择30,50,100或500元

3.充值成功后即可购买网站上的任意杂志或文章

还没有龙源账户? 立即注册

购买杂志

教学与管理(小学版)

杂志价格:¥6.00元

  • 微信扫码支付
  • 当前余额:100.00

购买杂志

教学与管理(小学版)

杂志价格:¥6.00元

  • 微信扫码支付
  • 当前余额:¥100.00

    去充值
monitor
客服机器人