情境•问题•建构:核心素养视域下的历史教学设计
——以《新航路开辟后的食物物种交流》为例

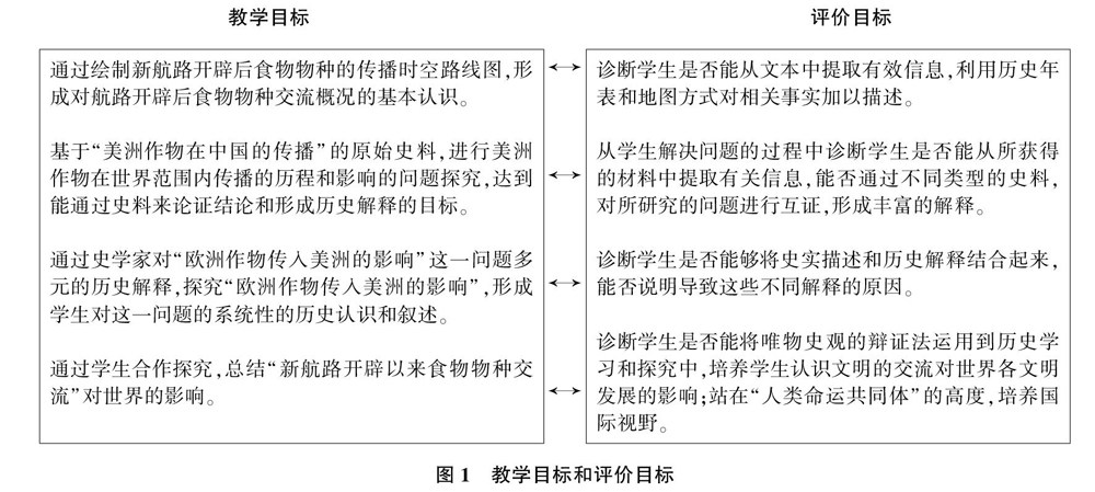
打开文本图片集
摘 要:以《新航路开辟后的食物物种交流》为案例,整合教材设置教学目标,利用多种类型的史料创设情境,围绕目标以问题驱动式展开教学,并引入史学成果多维度评价,提升学生的历史思维能力,指向深度教学,达成学生学科素养的培育。
关键词:食物物种交流;问题教学;情境教学;核心素养
中图分类号:G633.51 文献标识码:A 文章编号:1673-8918(2022)44-0159-04
《普通高中历史课程标准》(2017版)明确了学生学习历史学科课程应达成的正确价值观念、必备品格和关键能力,同时提出五大学科核心素养目标与学业水平质量标准。(剩余5289字)