注册帐号丨忘记密码?
1.点击网站首页右上角的“充值”按钮可以为您的帐号充值
2.可选择不同档位的充值金额,充值后按篇按本计费
3.充值成功后即可购买网站上的任意文章或杂志的电子版
4.购买后文章、杂志可在个人中心的订阅/零买找到
5.登陆后可阅读免费专区的精彩内容
打开文本图片集
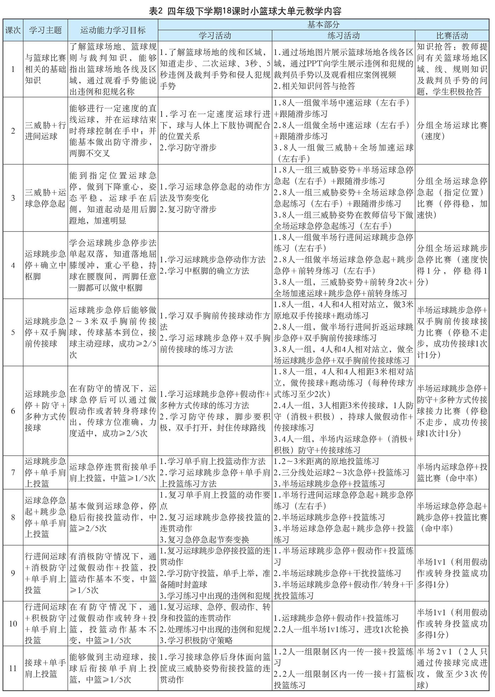
摘 要:一直以来,篮球备受广大中小学生的喜爱,鉴于传统的篮球教学方法更加注重单一技术的学习,学习单元之间呈现碎片化特征,没有整体性设计与系统性进阶教学,忽略了学生组合技术的学习和实战能力的提高,导致学生学会技术但不会在实战中应用。本文基于实战情境进行篮球大单元的整体设计,在整个“学、练、赛”过程中,积极渗透篮球规则与文化,努力培养学生篮球意识;在提高学生篮球技能的同时,形成健康的生活方式和锻炼习惯以及良好的体育品德。(剩余4465字)
登录龙源期刊网
购买文章
基于实战情境的小学四年级篮球大单元教学设计
文章价格:4.00元
当前余额:100.00
阅读
您目前是文章会员,阅读数共:0篇
剩余阅读数:0篇
阅读有效期:0001-1-1 0:00:00