注册帐号丨忘记密码?
1.点击网站首页右上角的“充值”按钮可以为您的帐号充值
2.可选择不同档位的充值金额,充值后按篇按本计费
3.充值成功后即可购买网站上的任意文章或杂志的电子版
4.购买后文章、杂志可在个人中心的订阅/零买找到
5.登陆后可阅读免费专区的精彩内容
打开文本图片集
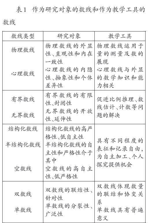
【摘 要】数线即表征数的意义、性质和运算的线。数线是小学数学教学中常用的一种教学辅助手段。从多维视角对数线进行分类并分析其教学价值,可以为这种教学辅助手段的使用提供启示:物理数线和心理数线之间存在外显性和内隐性的差异;有界数线具有有限性,无界数线具有开放性和延伸性;结构化数线、半结构化数线和空数线赋予使用者不同程度的表征和记录自由;单数线只对应一种数量,双数线则体现出两种数量的联结和变化。(剩余6921字)
登录龙源期刊网
购买文章
对象与工具:数线的多维分类及其教学价值
文章价格:5.00元
当前余额:100.00
阅读
您目前是文章会员,阅读数共:0篇
剩余阅读数:0篇
阅读有效期:0001-1-1 0:00:00