注册帐号丨忘记密码?
1.点击网站首页右上角的“充值”按钮可以为您的帐号充值
2.可选择不同档位的充值金额,充值后按篇按本计费
3.充值成功后即可购买网站上的任意文章或杂志的电子版
4.购买后文章、杂志可在个人中心的订阅/零买找到
5.登陆后可阅读免费专区的精彩内容
打开文本图片集
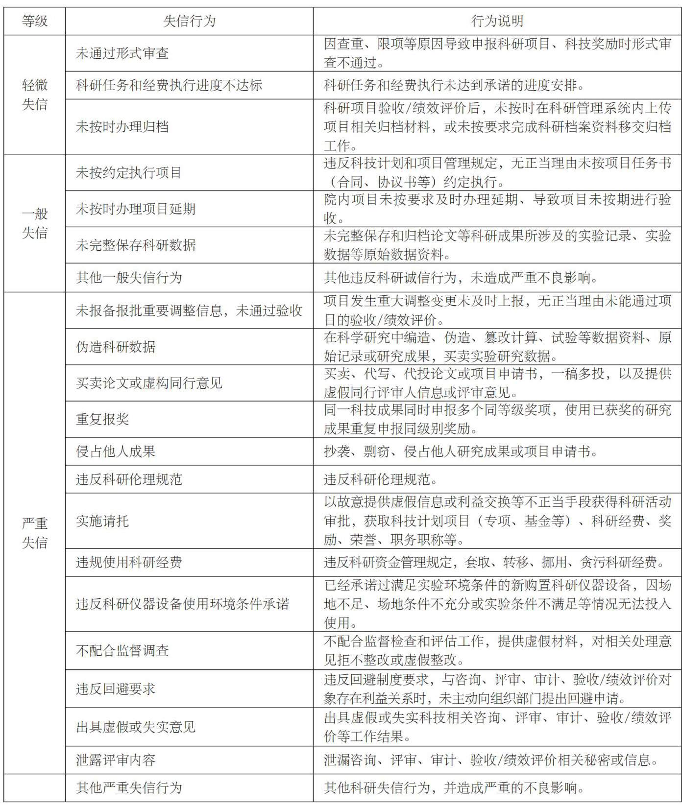
国家计量机构承担着国家计量基准、标准建立、维护和量值传递任务,其科研活动不仅产出计量科学知识和技术,更支撑国家质量基础设施与产业高质量发展。计量数据的准确、可靠以及科研成果的诚信水平,是社会信任和国际互认的基石。然而,科研失信行为在快速发展的科研活动中时有出现,严重损害科学精神,削弱社会对科技的信任。(剩余3335字)
登录龙源期刊网
购买文章
计量机构科研诚信档案建设研究
文章价格:4.00元
当前余额:100.00
阅读
您目前是文章会员,阅读数共:0篇
剩余阅读数:0篇
阅读有效期:0001/1/1 0:00:00