智慧城轨工务运维检测技术发展趋势研究

打开文本图片集
中图分类号:U29-3 文献标志码:B doi:10.20214/.cnki.zhdt.2025.01.014
ResearchontheDevelopmentTrendofSmartUrbanRailWorks OperationandMaintenanceInspectionTechnology
XUXiaodon ,DINGFanlin (OperationBranchofShaoxingRailTransitGroupCo.,Ltd.,Shaoxing31200,China)
Abstract:Facedwiththenewcharacteristicsofurbanrailtransit,suchashighsped,largetrafic volume,highdensity,increasedoperationtimeandrisingnetworkscale,aswelasnewchalengessuchasthe hugeincreaseinthenumberoflineequipment,high-frequencywhel-raildynamics,long-termvibrationand fatigueandshortenedskylighttime,theexistingurbanrailpublicworksinspectiontechnologycannolonger adapttothecharacteristicsandlawsofmodernurbanrailpublicworksoperationand maintenance,and inovationhasbecomethegeneraltrend.Startingfromthedevelopmentstatusandexistingproblemsofurban railpublicworksinspectiontechnology,guidedbyactualneds,usinginteligent,informatization,automation andothertechnicalmeans,thispaperdiscusestheconstructionideasofoperationandmaintenancesystem, putsforwardtheaplicationschemeofrailpublicworksoperationandmaintenanceinspectiontechnologyof “onlinesurveilance + precisepositioning + inteligentidentification + multi-sourcedatafusionforelectric vehicles”,andintroducesthekeysuportingtechnologies,soastoachievethepurposeofimprovingoperation andmaintenanceeficiencyandreducingoperationandmaintenancecosts,inordertoprovidenewideasand methodsforurbanrailpublicworksoperationandmaintenanceinspectionwork.
Keywords:urbanrail;tunelstructure;inteligentoperationandmaintenance;onlinesurveilance;datafusion
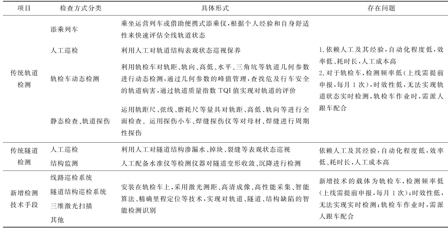
1 研究背景
随着我国城市轨道交通蓬勃发展,高速度、大运量、高密度、运营时长加大、线网规模攀升已成为当下城市轨道交通新的特点。(剩余3982字)