注册帐号丨忘记密码?
1.点击网站首页右上角的“充值”按钮可以为您的帐号充值
2.可选择不同档位的充值金额,充值后按篇按本计费
3.充值成功后即可购买网站上的任意文章或杂志的电子版
4.购买后文章、杂志可在个人中心的订阅/零买找到
5.登陆后可阅读免费专区的精彩内容
打开文本图片集
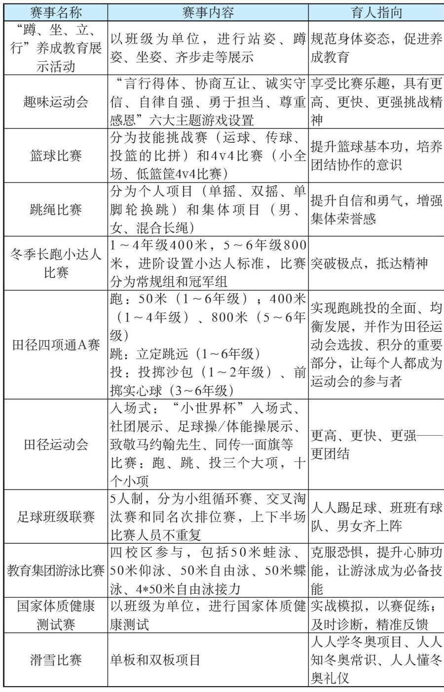
一、小学体育赛事育人的理论基础与价值意蕴
(一)政策导向:体教融合的必然要求
《关于深化体教融合促进青少年健康发展的意见》明确提出“完善青少年体育赛事体系”,强调赛事需超越竞技成绩导向,聚焦人格塑造与全面发展。习近平总书记“培养德智体美劳全面发展的社会主义建设者和接班人”的论述,为体育赛事赋予“以体育人”的核心使命。(剩余3093字)
登录龙源期刊网
购买文章
小学体育赛事育人的探索与实践
文章价格:4.00元
当前余额:100.00
阅读
您目前是文章会员,阅读数共:0篇
剩余阅读数:0篇
阅读有效期:0001/1/1 0:00:00