基于五育融合的水仙雕刻盆景艺术课程实践新探

打开文本图片集
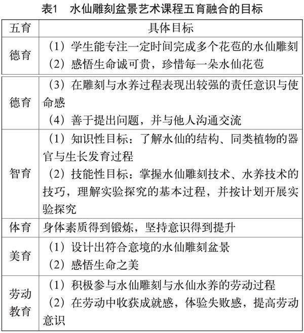
摘 要:水仙雕刻盆景艺术课程有效融合德育、智育、体育、美育和劳动教育,也逐渐形成五育融合背景下的“课内课外一体化教学模式”的课程体系和多元评价体系,能够促进学生的综合素质与能力提升。
关键词:五育融合;水仙雕刻;校本课程;综合实践
中图分类号:G420 文献标识码:A 文章编号:2097-1737(2023)27-0013-03
2019年,教育部在《中国教育现代化2035》中提出“更加注重学生全面发展,大力发展素质教育,促进德育、智育、体育、美育和劳动教育的有机融合”,明确提出“五育融合”的教育发展目标。(剩余4401字)