注册帐号丨忘记密码?
1.点击网站首页右上角的“充值”按钮可以为您的帐号充值
2.可选择不同档位的充值金额,充值后按篇按本计费
3.充值成功后即可购买网站上的任意文章或杂志的电子版
4.购买后文章、杂志可在个人中心的订阅/零买找到
5.登陆后可阅读免费专区的精彩内容
打开文本图片集
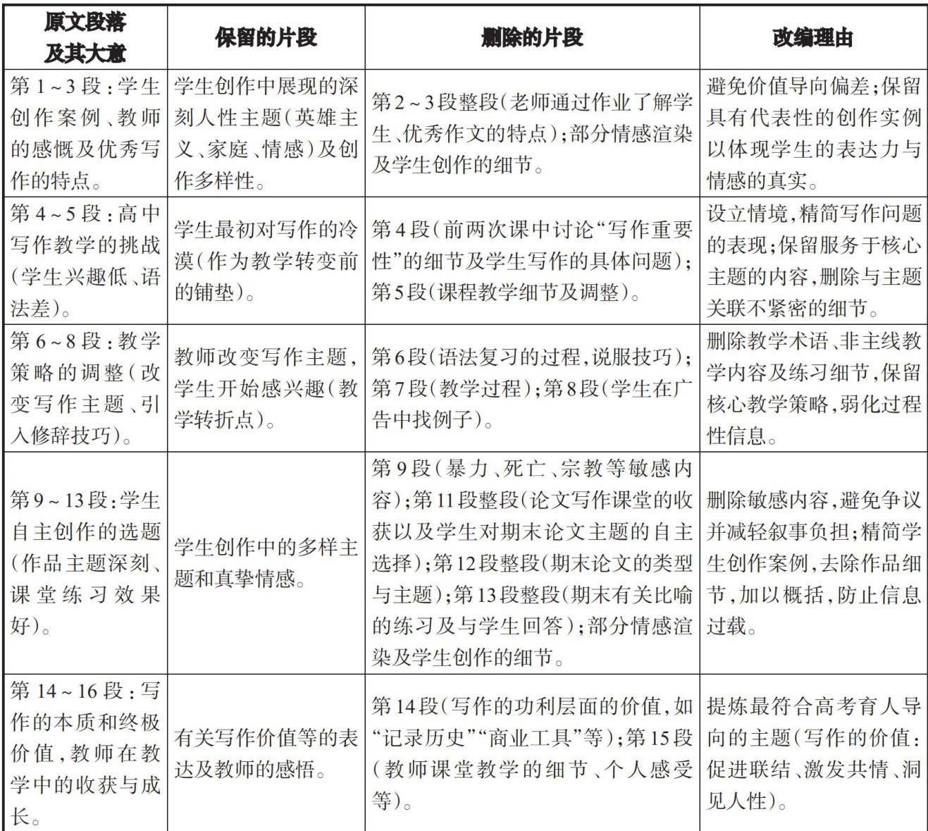
在高中英语阅读理解题的命制中,语篇的选择和改编是关键的一环。然而,一线教师在命题时往往在语篇改编上存在不足,主要表现为其改编多采用归纳语篇大意的方式,易忽略其中的价值导向,且高度依赖自身的个体经验。这突显了教师的命题缺乏理论指导和可操作的路径。为破解这一难题,笔者从语篇的育人价值、结构与语言难度三个维度出发,提出高中英语阅读理解题命制中语篇改编的“定主题—理结构—调难度"路径。(剩余3522字)
登录龙源期刊网
购买文章
定主题一理结构一调难度:高中英语阅读理解题命制中的语篇改编路径
文章价格:4.00元
当前余额:100.00
阅读
您目前是文章会员,阅读数共:0篇
剩余阅读数:0篇
阅读有效期:0001/1/1 0:00:00