创编绘本,打造低年级“智趣”数学课堂

打开文本图片集
数学绘本由色彩丰富的图画和简单的故事构成,含有很多生动的数学元素,趣味十足,深受低年级学生的喜欢。把绘本用在数学课堂上教学,符合低年级学生的认知水平,把绘本融入课堂,把抽象的数学知识融人学生喜欢的绘本故事中,能够激发学生的学习兴趣,对培养学生的思维能力、逻辑能力大有裨益。
一、基于教材,对绘本二次创作
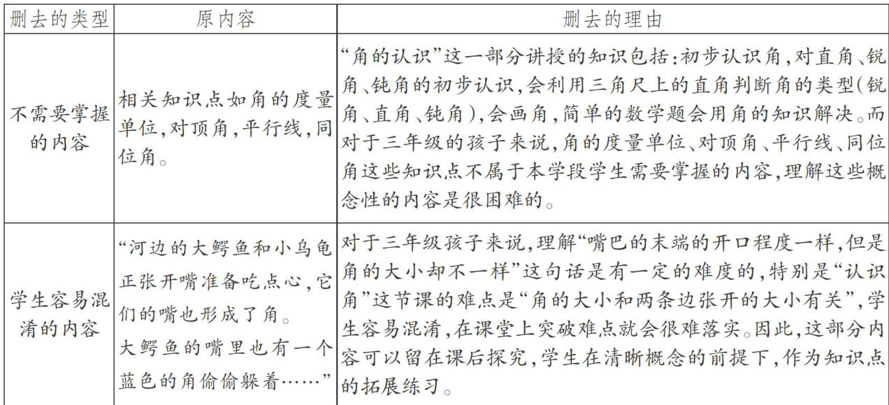
《两条射线手拉手》绘本包含了以下数学知识点:角的组成、比较角的大小、角的分类(平角、周角、钝角、直角、锐角)角的度量单位、对顶角、平行线、同位角等。(剩余1765字)