注册帐号丨忘记密码?
1.点击网站首页右上角的“充值”按钮可以为您的帐号充值
2.可选择不同档位的充值金额,充值后按篇按本计费
3.充值成功后即可购买网站上的任意文章或杂志的电子版
4.购买后文章、杂志可在个人中心的订阅/零买找到
5.登陆后可阅读免费专区的精彩内容
打开文本图片集
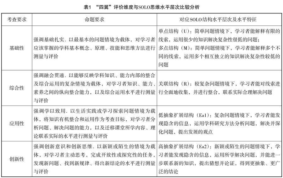
摘 要:应用SOLO分类理论,对2022年全国新高考Ⅰ卷的知识能力和学生思维水平结构进行分析,得出关于强化SOLO分类理论视阈下学业述评的内涵,深化SOLO分类理论视阈下学业述评的内核,促进学习深度发生和“教—学—评”一致性的启示和教学建议.
关键词:高考数学;SOLO分类理论;学业述评(剩余7842字)
登录龙源期刊网
购买文章
SOLO分类理论视阈下的高考试题学业述评分析
文章价格:5.00元
当前余额:100.00
阅读
您目前是文章会员,阅读数共:0篇
剩余阅读数:0篇
阅读有效期:0001-1-1 0:00:00