注册帐号丨忘记密码?
1.点击网站首页右上角的“充值”按钮可以为您的帐号充值
2.可选择不同档位的充值金额,充值后按篇按本计费
3.充值成功后即可购买网站上的任意文章或杂志的电子版
4.购买后文章、杂志可在个人中心的订阅/零买找到
5.登陆后可阅读免费专区的精彩内容
打开文本图片集
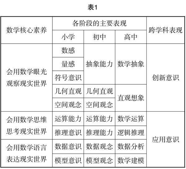
摘 要:整体教学理论突出单元与课时的一致性和连贯性,鼓励学生建构知识间的结构关系,在认识空间图形基本位置关系的过程中,从现实世界中的长方体模型抽象空间图形,通过其组成元素的关系研究其位置关系,借助直观与操作,利用“三种语言”数学地认识事物,在这个过程中挖掘内蕴在概念和定理中的一般观念,逐(剩余8445字)
登录龙源期刊网
购买文章
基于观念体系探索数学整体教学
文章价格:5.00元
当前余额:100.00
阅读
您目前是文章会员,阅读数共:0篇
剩余阅读数:0篇
阅读有效期:0001-1-1 0:00:00