学科融合视域下初中历史教学探究

打开文本图片集
【摘 要】新课标增添了“跨学科主题学习”板块。以历史教学为核心,是文史融合教学的基本原则。历史教师需要对学生在小学阶段的语文教材有所了解,从中挖掘出可以利用的文学作品。文学作品的教学功能不容忽视,历史教师要重视这些资源,发挥其史料价值。
【关键词】学科融合;文学作品;初中历史教学
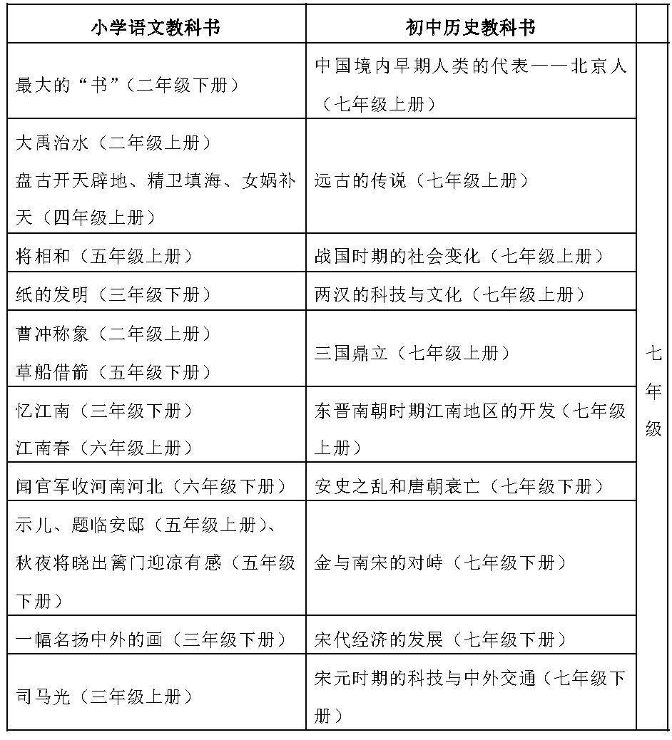
一、文学作品辅助历史教学的可行性分析
初中阶段是学生由感性思维走向理性思维的阶段,学生较为容易接受具有美感和情感的文字,容易引发共鸣和思考,比如他们喜爱听历史故事,却对隐藏在故事背后的原因和特点不愿过多思考,即使思考也缺乏深度和广度。(剩余2880字)