注册帐号丨忘记密码?
1.点击网站首页右上角的“充值”按钮可以为您的帐号充值
2.可选择不同档位的充值金额,充值后按篇按本计费
3.充值成功后即可购买网站上的任意文章或杂志的电子版
4.购买后文章、杂志可在个人中心的订阅/零买找到
5.登陆后可阅读免费专区的精彩内容
打开文本图片集
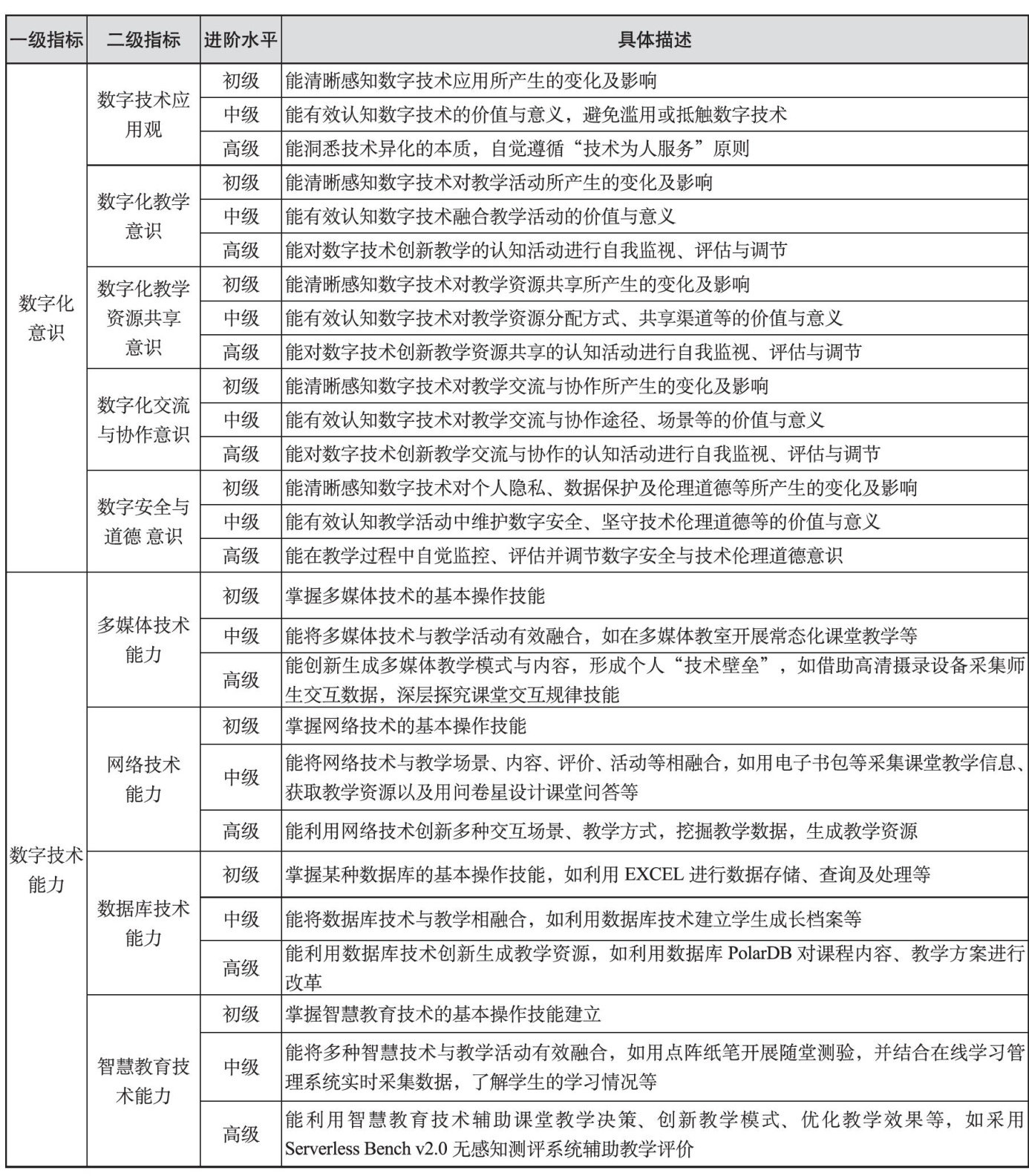
中图分类号:G4 文献标志码:A 文章编号:2096-0069(2025)06-0017-06
一、问题的提出
强国先强教,强教必先强师。教师培训作为弘扬教育家精神与提升教书育人能力的重要阵地,提升以数字化教学能力为核心的教师培训质量是推动教师队伍数字化转型的必然选择。完成“分层分类精准培训”目标任务的关键在于明确不同发展阶段的教师数字化教学能力建设目标[。(剩余8524字)
登录龙源期刊网
购买文章
教师数字化教学能力进阶模型构建与阐释
文章价格:5.00元
当前余额:100.00
阅读
您目前是文章会员,阅读数共:0篇
剩余阅读数:0篇
阅读有效期:0001/1/1 0:00:00