共探博物馆里的“大思政课”
——以“汉玉·汉画·汉云”主题为例

打开文本图片集
【中图分类号】G41 【文献标志码】B 【文章编号】1005-6009(2025)32-0091-03
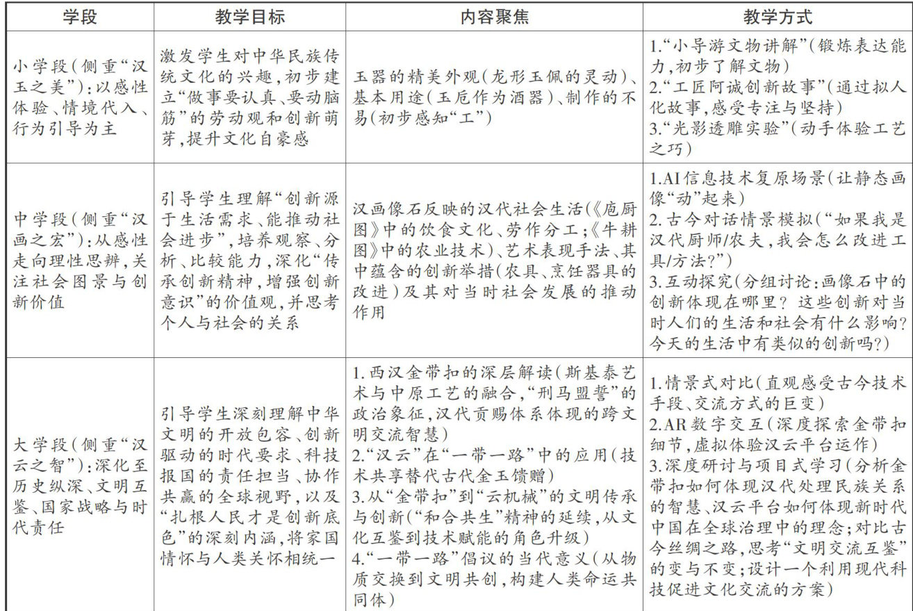
近年来,联合中小学、市博物馆、市教育局、徐工集团等部门,创新用好用活文博资源和社会资源,搭建“大平台”共建“大课堂”,打造博物馆里的“大思政课"实践育人品牌,以思政实践课为突破口,丰富博物馆课程的内容和形式,将博物馆资源转化为生动的实践教学资源,提升学生的文化素养,让学生深刻领悟其中的家国情怀、人文精神与价值理念等。(剩余2206字)