注册帐号丨忘记密码?
1.点击网站首页右上角的“充值”按钮可以为您的帐号充值
2.可选择不同档位的充值金额,充值后按篇按本计费
3.充值成功后即可购买网站上的任意文章或杂志的电子版
4.购买后文章、杂志可在个人中心的订阅/零买找到
5.登陆后可阅读免费专区的精彩内容
打开文本图片集
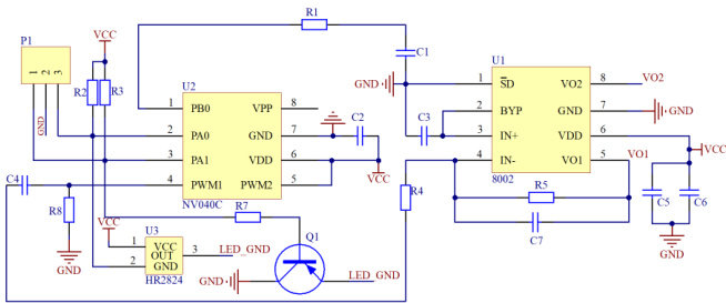
摘 要:针对电子信息工程专业目前电子“工艺实训教学”中存在着平台陈旧、内容单一、新技术引进不足等问题,引入CDIO工程教育理念,构建“一个平台、两条主线、三个目标、四种能力”培养模式,依托PCB生产线和SMT生产线,搭建现代电子工艺实训平台,以职业素养、专业技能、责任情怀的培养为目标,提高构思、设计、实施、运作能力,激发学习兴趣,增强实践能力和科研能力,提升培养效果。(剩余8527字)
登录龙源期刊网
购买文章
电子信息工程专业“电子工艺实训”课程改革与实践
文章价格:5.00元
当前余额:100.00
阅读
您目前是文章会员,阅读数共:0篇
剩余阅读数:0篇
阅读有效期:0001-1-1 0:00:00