参花(下)

参花(下)

2026年04期
  • 收藏
收藏成功
微博 空间 微信
刊载文学理论、文学作风,适合文学爱好者。

类型

月刊

类别

文摘文萃
定价
促销信息
全年订阅更优惠!
¥20.00 ¥12.00
目录

海选小说

冰匣
当爷爷讲起三十年前的那个画家时,奶奶正坐在炕沿上钩布垫,哥哥刚踏进家门,带着一身寒气,手指在手机屏幕上飞舞。我呢,早早从床柜里拖出被褥,铺在炕上,捻着线头发呆。 大姑家送来的宠物狗像往常一样,吃饱后便睡了。爷爷几次教它把小鸡撵回鸡圈,可都是...
玉村纪事
暮色四合,玉村渐渐安静下来。村东头的老槐树下,几个老人摇着蒲扇纳凉,孩子们正在追逐嬉戏。突然,一声叫喊打破了黄昏的宁静,“三叔!三叔!我家电表箱冒火星子了!” 一个瘦高身影应声从红砖瓦房里快步走出,手里提着个半旧的工具箱。“来了来了,莫急,...
机床与玫瑰
车间的天车刚掠过头顶,带着钢铁摩擦的嗡鸣声,林晓雨手里的游标卡尺“咔嗒”一声卡准了轴承内圈。冷却液在机床导轨上积成细流,映着她额角沁出的薄汗,也映着那个正在操作CNC机床的男人——沈屹。 这是林晓雨来顺德这家智能制造厂的第三个月,也是她盯着...

散文天地

父亲的河与我的岸
一 接到堂兄周小翼打来的电话时,我正在北京某研究院的研究生宿舍里和室友一起煮着小火锅,锅里的五花肉、毛肚、鸭肠、土豆片、小白菜裹着汤汁,发出热烈的沸腾声。窗外刚下过一场冷雨,树叶被打落一地,像秋天写给北国的一封封短小的告别信。在北方还没通暖...
听雨闲记
雨下起来了。起初是窸窸窣窣的,像是有谁在竹丛里轻轻抖着一袭软绸衫子;后来便绵密起来,打在窗外那几棵老梧桐上,发出“噗噗”声,闷闷的。这声音传到耳边,不吵,反倒将周遭衬得更静了。我搁下书,就这么听着。这雨,仿佛不是头一遭下,像是从很远很远的年...
大地经脉(外一篇)
我对河流流向最早的认识和记忆,源于一条流经村庄的无名河。它并不宽阔,在县域地图上可能都难以找到它,不过从某种意义上说,这条长年累月未曾断流的水流,其实是一条溪流。孩提时,我曾好奇地问父亲它从哪里来,要往哪里去。父亲告诉我,它从村子的西北面来...
戳挂络
过年了,除夕这天,我们这里的人家,除了在门上贴春联或“福”字,还少不了要在门楣上贴挂络。 挂络,正是这两个字的音。关于这两个字的写法,我琢磨了许多年,写过挂“绿”——主要受“披红挂绿”这个词的影响,在本地口语中,“绿”也念“lù”...

文化视野

数字经济赋能文旅融合的机制与创新路径研究
在推动经济高质量发展的时代背景下,文旅融合作为文旅产业转型升级、提质增效的内生动力,已成为一项重要议题。随着文旅产业融合的持续深入推进,数字经济成为推动文旅产业实现从资源驱动向创新驱动转变的重要动能。近年来出台的相关文件为数字经济赋能文旅融...
破圈与深耕
古籍多收藏于图书馆、博物馆等文化机构,受物理空间、保存条件与阅读难度的限制,其传播范围受到局限,难以真正走进公众生活。随着数字化技术的飞速发展,大数据、人工智能、虚拟现实、区块链等技术与文化领域的融合日益深化,为古籍传播带来了新的机遇。通过...
红色文化资源的数字化保护与利用
近年来,相关部门积极开展红色文化资源保护与传承工作,明确提出要充分运用数字化技术,创新红色文化资源的传播路径与呈现方式。在新时代背景下,如何灵活借助数字化手段,打破传统保护与传承模式的束缚,为红色文化资源注入更加鲜活的生命力,已然成为当前需...
庆阳传统立体摆件类香包与现代布艺玩偶制作技法的差异性研究
一、引言 庆阳香包绣制是扎根于陇东黄土高原的民间手工艺术,2006年被列入第一批国家级非物质文化遗产代表性项目名录。[1]庆阳传统立体摆件类香包作为该项目的重要表现方式,以生活中常见的动物为主要表现对象,凭借雅拙古朴的工艺与质朴自然的风格,...
VR大空间视域下面向儿童的狮舞文化传承与体验设计策略研究
一、引言 在新时代,非遗的保护与传承面临着创造性转化、创新性发展的时代命题。狮舞以其生动的肢体语言、强烈的民俗色彩与丰富的吉祥寓意,成为极具代表性的中华优秀传统文化符号。然而,其发展存在安全性不足、场地资源矛盾、传承方式单一等问题,亟须进行...

艺术大观

探析中国古典舞身韵在民族舞蹈中的应用
一、引言 在全球化语境下,民族舞蹈的现代化转型面临着双重挑战:一方面,部分舞蹈作品陷入了“形式化模仿”的困境,缺乏深层文化意蕴;另一方面,在跨文化交流中,民族舞蹈的文化辨识度与艺术表现力亟待提升。中国古典舞身韵作为凝练中国传统美学精神的身体...
《韩熙载夜宴图》的画面构成与技法探究
《韩熙载夜宴图》是五代十国时期南唐画家顾闳中的代表作,是中国十大传世名画之一。作为五代十国时期南唐宫廷绘画的巅峰之作,该作品兼具艺术审美价值与历史文献价值,对其进行深入研究具有重要意义。基于此,本文以该作品为研究对象,从创作背景、画面内容、...

音乐广场

交响乐团演出中的中提琴演奏实践研究
中提琴位于弦乐纵向结构的核心位置,在和声支撑、音色过渡与节奏推动方面发挥着不可替代的作用。在交响乐团演出中,中提琴通过与指挥、弦乐及管乐的协作实现整体音响平衡,但仍面临着声部被掩盖、节奏松散、重视度不足等困境,影响了其创新发展。基于此,本文...
钢琴演奏技巧提升的策略研究
一、引言 钢琴具有丰富的艺术表现力和宽广的音域,在音乐领域占据着重要地位。对于钢琴演奏者而言,精湛的演奏技巧不仅是完美诠释作品的基础,还是展现个人艺术素养的核心支撑。钢琴演奏技巧提升是一项长期任务,需要从生理技能、心理认知以及音乐素养等方面...
大提琴右手运弓技巧的音色塑造功能
大提琴的音色醇厚沉稳,具有较强的艺术表现力与情感张力。右手运弓技巧的运用对大提琴音色塑造具有重要影响,其不仅能保障大提琴发音的纯净度与饱满性,还能依据乐曲的情感表达需求,精准调节音色质感与情感层次。在管弦乐队演奏中,大提琴的旋律性较强,音色...
美声唱法与流行唱法的演唱特点与融合分析
一、引言 声乐艺术在不断演化革新的过程中逐渐形成了多元化的演唱体系。美声唱法和流行唱法作为声乐艺术的重要构成部分,拥有独特的技术规范以及美学追求。美声唱法具有科学的发声机制以及较强的音色表现力,追求音色的明亮、声区的统一、声音的强穿透力;流...
人工智能赋能下中国五声性序列音乐的创作策略研究
随着人工智能在各个领域的深度渗透与广泛应用,借助新兴技术推动行业发展已成为必然趋势。在音乐创作领域,创作者在不断丰富自身知识储备与创作经验的同时,应充分发挥人工智能在算力支撑、数据分析等方面的优势,构建契合五声性序列音乐创作规律的技术体系,...
咏叹调《不知道自己干了什么》的演唱技巧分析
歌剧是莫扎特音乐创作中的重要体裁,《费加罗的婚礼》作为其歌剧代表作之一,以明快诙谐的音乐风格、引人入胜的情节设计和贴近生活的戏剧语言营造出极强的喜剧效果,成为西方歌剧史上的经典之作。该作品赋予音乐浓厚的抒情性,使每个人物的唱段都贴合其形象特...

图书档案

数智技术赋能图书馆服务创新的策略
随着数据驱动、智能赋能时代的到来,读者对知识获取的即时性、个性化、场景化需求显著提升,传统图书馆服务模式的局限性愈发凸显。着力实现服务创新,既是图书馆顺应时代发展趋势的必然选择,也是其发挥文化服务职能、提升核心竞争力的关键路径。基于此,本文...
智慧图书馆背景下图书管理模式优化策略研究
一、引言 在现代信息技术快速发展的背景下,大数据、云计算、物联网、人工智能等新兴技术正加速向公共文化服务领域渗透,推动图书馆运营环境和服务方式发生深刻变革。智慧图书馆作为图书馆现代化转型的重要方向,其核心目标在于通过技术赋能实现资源配置优化...
基于用户行为轨迹与情境感知的图书馆智能化服务导览设计
在数智时代背景下,图书馆正在经历从传统被动应答到智能化主动服务的深度革新。当前图书馆的导览系统普遍存在环境识别精度不高、用户行为数据利用不充分、推荐信息与读者需求匹配度低等缺陷,无法满足读者个性化的信息诉求,现有研究在多情境融合与行为轨迹协...
数智技术驱动下的图书馆个性化服务探析
图书馆个性化服务是指以读者为核心,根据不同读者需求制定的差异化服务模式,该模式能突破图书馆传统单一服务体系的局限性,是提高读者信息获取效率、满足读者多元化需求的关键,也是提高读者满意度及图书馆黏性的必然选择。在数智时代,图书馆必须在数智技术...
图书馆读者服务质量提升研究
图书馆是保障公众基本文化权益、推进全民阅读、建设学习型社会的重要阵地。读者服务作为图书馆工作的重要组成部分,其质量直接关系到图书馆社会影响力的提升与可持续发展成效。随着数字技术的快速发展,信息传播方式、读者阅读习惯及需求结构均发生了明显变化...
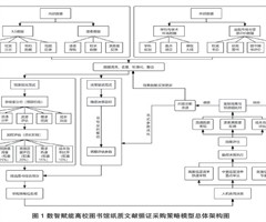
数智赋能下高校图书馆纸质文献循证采购策略模型构建研究
纸质文献作为高校图书馆的核心馆藏资源,其建设质量直接关系到高校人才培养与学科发展的水平,是高校图书馆的立馆之基与服务之本。文献采选是高校图书馆文献资源建设的首要环节,然而,在数智时代,我国高校图书馆纸质文献采购工作面临着结构性矛盾。循证采购...
高中图书馆“学科嵌入式”服务模式的构建与实践研究
在教育现代化纵深推进与核心素养培育全面落地的背景下,高中图书馆作为学校的文献信息资源中心与校园文化阵地,其功能定位不应局限于传统的“藏、借、阅、管”,而应成为支撑师生深度学习和科学研究的“第二课堂”。然而,长期以来,部分高中图书馆的资源建设...
公共图书馆促进文旅融合探究
在文旅融合背景下,公共图书馆作为以图书等文献资料为核心的公共文化服务机构,能够通过在旅游街区、景区打造新型公共文化空间等措施赋能文旅融合,深化旅游街区、景区的文化内涵,这具有重要的现实意义。近年来,广西加快落实“文化润景”工程,在推进文化和...
数字时代档案管理的转型特征与创新发展研究
一、引言 档案管理是社会组织有序运行的基础性工作,在历史记录留存、风险管控、业务办理等方面发挥着至关重要的作用。在数字时代背景下,如何提高档案管理的质量和效率,始终是相关主体重点关注并持续探索的核心议题。实践表明,依托数字化技术创新档案管理...
大数据背景下事业单位档案信息资源整合与共享机制研究
档案是事业单位记录历史、支持决策的重要信息载体,其管理水平直接影响事业单位内部的协作效率和公共文化服务的质量。随着事业单位改革的不断深入,传统的档案管理模式已无法满足档案信息快速流转、深度挖掘和广泛共享的需求。大数据技术凭借其在海量数据处理...
智慧化转型背景下医院人事档案人文建设的困境与优化策略
在智慧化转型背景下,医院人事档案人文建设不仅是时代发展的需要,还是提高医院整体管理水平、提高员工满意度的关键途径。因此,深入探讨医院人事档案人文建设面临的困境与优化策略,具有积极的现实意义。[1]基于此,本文以智慧化转型背景下医院人事档案人...
新形势下独立学院档案管理效能提升路径研究
一、引言 近年来,随着教育改革的持续深化,高校档案管理工作的重要性日益凸显。许多高校通过设立独立档案馆、优化人才配置、加大资金投入力度等方式,持续提升本校档案管理工作的专业化水平。然而,部分独立学院受资金不足等因素的影响,其档案管理工作面临...

群文在线

基于符号互动论的群众文化活动机制分析及建构策略
近年来,全国各地的群众文化活动蓬勃开展,打造多元化、个性化的群众文化活动形态已成为推动公共文化服务高质量发展的重要任务。当前研究者多关注群众文化活动的品牌化建设及活动机制创新,研究成果多围绕宏观理论建设和具体案例分析。基于此,本文立足微观角...
数字时代开展群众文化工作的实践路径
在新时代背景下,以数字技术赋能群众文化工作的开展,已成为践行文化惠民理念的必然路径。数字技术的广泛应用,不仅为群众文化工作突破时空限制、优化服务内容和形式提供了强大支撑,也带来了数字鸿沟、数字文化人才匮乏等现实问题。基于此,本文立足于数字时...
非遗文旅品牌提升群众文化活动影响力研究
非物质文化遗产作为中华优秀传统文化的重要载体,其活态传承与创新发展已成为一项重要议题。非遗文旅品牌以非遗资源为核心依托,有机融合旅游体验与文化传播双重功能,成为激活群众文化活动活力、夯实公共文化服务体系建设根基的重要抓手。当前,部分群众文化...
群众文化视角下传统文化创新的多元路径选择
近年来,公共文化服务体系日趋完善,群众文化呈现出多元化趋势,传统文化作为群众文化的精神内核,其创新发展是传承中华文化根脉、提升群众文化素养的关键。当前,传统文化创新面临发展不均衡、呈现形式固化、人才支撑不足等困境。基于此,本文以群众文化建设...
“文共体”建设助力陕西公共文化服务效能提升探讨
一、引言 随着现代社会的进步与发展,群众对高质量、个性化、多元化的公共文化服务需求日益增长。陕西省在完善公共文化服务体系方面进行了一系列探索,逐步建立起优质文化资源直达基层的常态化机制,推动了社会力量参与公共文化服务体系建设,并在公共文化服...
滨州市公共文化服务数字化转型与创新模式研究
在数字技术深度融入社会治理的时代背景下,公共文化服务数字化转型是文化惠民工程创新实施的必然要求。作为山东省公共文化服务体系建设的重要节点城市,滨州市近年来以建设“品质滨州”为目标,将公共文化服务数字化转型纳入整体发展布局,依托10项国家级非...

语文园地

高中生语言建构与运用能力培养策略
一、引言 语言建构与运用能力作为语文学科核心素养的内核,其培养质量直接关系到学生语文综合素养的形成与发展。古典诗词作为中华优秀传统文化的载体,蕴含着丰富的语言资源,为高中生语言建构与运用能力的培养提供了优质素材。其中,《念奴娇·赤...
词汇视角下对外汉语书面语教学的问题、成因与优化策略
近年来,随着国际文化交流的不断深入,全球汉语学习者持续增多,对外汉语教学的需求也与日俱增。书面语作为汉语学习的重要组成部分,在学术交流、信息传递与正式沟通等场合中发挥着重要作用。然而,在实际教学中,部分学生仅能进行简单的口语交流,却难以完成...

艺术教育

新文科背景下艺术复合型人才培养模式的探索与实践
当前,非遗的保护与传承工作正面临结构性矛盾,传统的单一学科人才培养模式难以应对非遗动态演变的特质。因此,打破学科壁垒,构建复合型非遗人才培养体系,已成为适应非遗特性与时代发展需求的必然选择。新文科理念对非遗人才培养具有重要的指导意义,其以现...
五育并举视域下“一校一品”特色美术社团的区域优质均衡发展研究
当前我国基础教育发展已进入深化素质教育的关键阶段,“五育并举”教育理念的推广为学校的高质量发展提供了新的理论视野与实践框架。“一校一品”特色美术社团作为学校发展的重要抓手,其建设质量直接关系到学生素养的全面发展与个性化成长。基于此,本文立足...
传统文化视域下笔画教学创新策略探析
传统文化作为书法艺术发展的根基,为笔画教学创新提供了重要支撑。笔画教学作为当代书法教育的重要环节,其创新既关系到学生书写技巧的提高,也关系到传统文化在教育实践中的有效传承。在此背景下,从传统文化视域出发,探索笔画教学的创新策略,推动传统文化...
笔墨与构成驱动下的高校现代山水画教学路径探析
从高校美育角度看,现代山水画教学不仅教授艺术技法,还是连接传统文化与现代艺术的桥梁。它的主要价值是引导学生通过学习笔墨语言与形成构成思维,感悟传统文化、美学精神和哲学思想,培养学生的文化认同感和艺术创造力。笔墨与构成是现代山水画教学的核心,...
数字化背景下地方文化资源在中国画教学中的融合与应用
一、引言 地方文化指在特定地理范围内形成的源远流长、独具特色的文化传统,传承至今仍保持较强的生命力,其外在表现形式丰富多样,涵盖文学艺术、社会习俗、历史遗存等诸多方面。推动地方文化资源与中国画教学深度融合,不仅有助于提高学生的学习积极性与创...
传统文化视域下当代学校音乐美育教育路径研究
在“以美育人、以文化人”教育理念的指引下,传统文化以其蕴含的丰富审美与教育资源,为当代学校音乐美育教育提供了有力支撑,推动了学生综合素养的培育,促进其全面发展。基于此,本文立足传统文化根基,剖析当代学校音乐美育教育在非遗传承、美学诠释等方面...
浅析奥尔夫音乐教学法在中职学前教育音乐教学中的应用
一、引言 在中职学前教育专业课程体系中,音乐教学占据着重要地位。其不仅承担着培养学生基本音乐素养的任务,也肩负着为幼儿教育工作输送具备综合音乐教学能力人才的使命。然而,当前中职学前教育音乐教学仍延续传统模式,侧重于理论知识的单向灌输与单一技...
浅谈中职学前教育专业学生幼儿舞蹈创编能力的培养
一、引言 近年来,学前教育事业蓬勃发展,对幼儿教师的综合素养及专业能力提出了更高的要求。幼儿舞蹈作为学前教育的重要组成部分,要求幼儿教师能根据幼儿的年龄特点、身心发展水平和兴趣偏好,创造性地开展幼儿舞蹈创编活动。中职院校学前教育专业承担着培...
中职学前教育专业舞蹈创编教学创新的实践探索
一、引言 近年来,随着学前教育事业的蓬勃发展,各地幼儿园对专业化幼儿教师的需求持续增长。中职学前教育专业作为培养优秀幼教人才的重要阵地,承担着提升学生专业能力与职业素养的重要任务。舞蹈创编能力作为幼儿教师不可或缺的核心素养之一,直接关系到学...
广州市大南路小学粤剧传承情况调查与分析
随着信息化时代的快速发展,传统戏曲艺术的传承面临严峻挑战。在此背景下,积极开展“戏曲进校园”活动成为非遗传承与学校美育相结合的重要路径。粤剧作为广府文化的杰出代表,其在校园中的传承实践不仅关乎剧种本身的存续,也对培育青少年的文化认同感与审美...
鞍山评书非遗文化在基础教育中的传承与创新研究
当前,学校已经成为传承和弘扬中华优秀传统文化的重要场域,但地方曲种在校园内的传承发展情况仍不容乐观。鞍山评书以方言叙事、即兴表演、程式化唱腔为主要艺术特征,承载着当地民众的历史记忆与价值观念。尽管其已被确立为国家级非遗代表性项目,社会对其保...
钢琴即兴伴奏在小学音乐课堂教学中的应用
当前,在小学音乐教育改革持续深入的背景下,钢琴即兴伴奏作为提升课堂教学质量的重要手段,其应用价值日益凸显。本文基于音乐教育学理论,结合小学阶段学生的认知发展特点,深入分析钢琴即兴伴奏在激发学生音乐学习兴趣、培养学生音乐素养等方面的独特优势,...
基于逆向教学设计的小学美术单元整体教学中表现性评价的运用策略
一、引言 逆向教学设计由美国教育学家格兰特·威金斯和杰伊·麦克泰格提出,其核心逻辑是先确定预期结果(教学目标),再设计评价依据,最后进行教学规划,这一理念与小学美术核心素养的过程性、综合性要求高度契合。表现性评价则通过让...
非遗融入小学美术课堂的实践策略研究
非遗作为中华优秀传统文化的核心载体,凭借其独特的艺术风格与深厚的文化内涵,能够为小学美术课堂注入鲜活的生命力。但部分教师依旧沿用“示范—模仿”的单一教学模式,导致学生难以体悟非遗背后的文化内涵,文化传承意识不足。将非遗融入小学美术课堂,通过...
相关杂志
  • 意林

    意林

    2026年02期
    ¥3.69
  • 读者

    读者

    2026年07期
    ¥7.00
  • 读者校园版·成长

    读者校园版·成长

    2026年04期
    ¥8.00
  • 读者欣赏

    读者欣赏

    2026年01期
    ¥12.00
  • 海外星云

    海外星云

    2026年02期
    ¥5.49
  • 海外文摘

    海外文摘

    2026年01期
    ¥7.29
  • 新青年

    新青年

    2026年03期
    ¥3.69
  • 视野

    视野

    2026年05期
    ¥4.89
  • 海外文摘·文学版

    海外文摘·文学版

    2025年04期
    ¥12.00
  • 思维与智慧·上半月

    思维与智慧·上半月

    2026年03期
    ¥5.00
  • 参花(下)

    参花(下)

    2026年04期
    ¥12.00
  • 现代阅读

    现代阅读

    2026年06期
    ¥12.50
订阅全年后,您可享受以下权益
①该本杂志即日起至未来1年内所有更新电子版杂志的使用权限;
②赠送该杂志的部分往期的杂志的使用权限,有效期1年。

全年订购价格: ¥144.00

订阅全年
--%>

登录龙源期刊网

温馨提示:

1.点击网站右上角的“充值”按钮可以为您的账号充值

2.充值金额可以选择30,50,100或500元

3.充值成功后即可购买网站上的任意杂志或文章

还没有龙源账户? 立即注册

购买杂志

参花(下)

杂志价格:¥12.00元

  • 微信扫码支付
  • 当前余额:100.00

购买杂志

参花(下)

杂志价格:¥12.00元

  • 微信扫码支付
  • 当前余额:¥100.00

    去充值
monitor
客服机器人