注册帐号丨忘记密码?
1.点击网站首页右上角的“充值”按钮可以为您的帐号充值
2.可选择不同档位的充值金额,充值后按篇按本计费
3.充值成功后即可购买网站上的任意文章或杂志的电子版
4.购买后文章、杂志可在个人中心的订阅/零买找到
5.登陆后可阅读免费专区的精彩内容
打开文本图片集
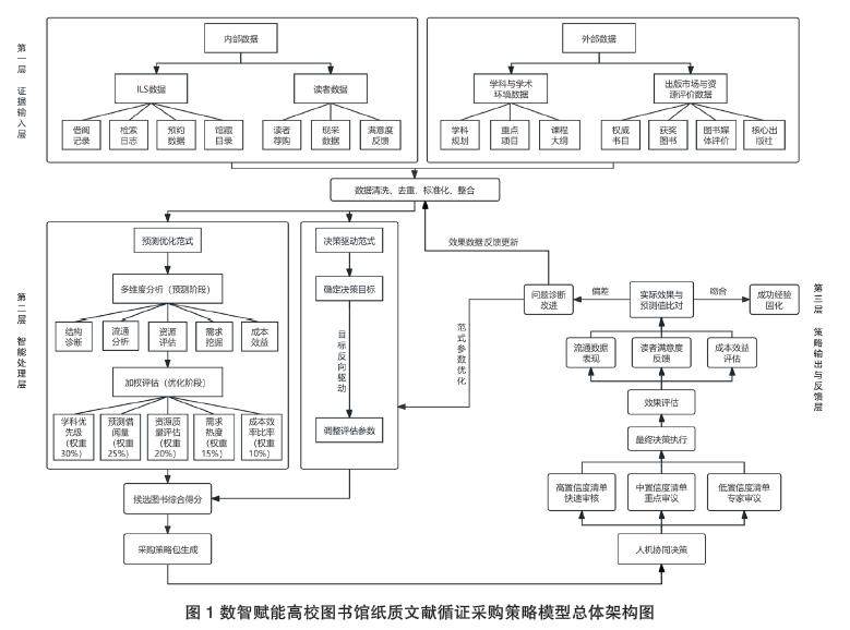
纸质文献作为高校图书馆的核心馆藏资源,其建设质量直接关系到高校人才培养与学科发展的水平,是高校图书馆的立馆之基与服务之本。文献采选是高校图书馆文献资源建设的首要环节,然而,在数智时代,我国高校图书馆纸质文献采购工作面临着结构性矛盾。循证采购作为一种新型资源采购模式,在解决这一问题上发挥着重要作用。基于此,本文围绕数智赋能下高校图书馆纸质文献循证采购策略模型的构建展开深入研究,以期为高校图书馆的高质量发展提供理论参考。(剩余5466字)
登录龙源期刊网
购买文章
数智赋能下高校图书馆纸质文献循证采购策略模型构建研究
文章价格:4.00元
当前余额:100.00
阅读
您目前是文章会员,阅读数共:0篇
剩余阅读数:0篇
阅读有效期:0001/1/1 0:00:00