注册帐号丨忘记密码?
1.点击网站首页右上角的“充值”按钮可以为您的帐号充值
2.可选择不同档位的充值金额,充值后按篇按本计费
3.充值成功后即可购买网站上的任意文章或杂志的电子版
4.购买后文章、杂志可在个人中心的订阅/零买找到
5.登陆后可阅读免费专区的精彩内容
打开文本图片集
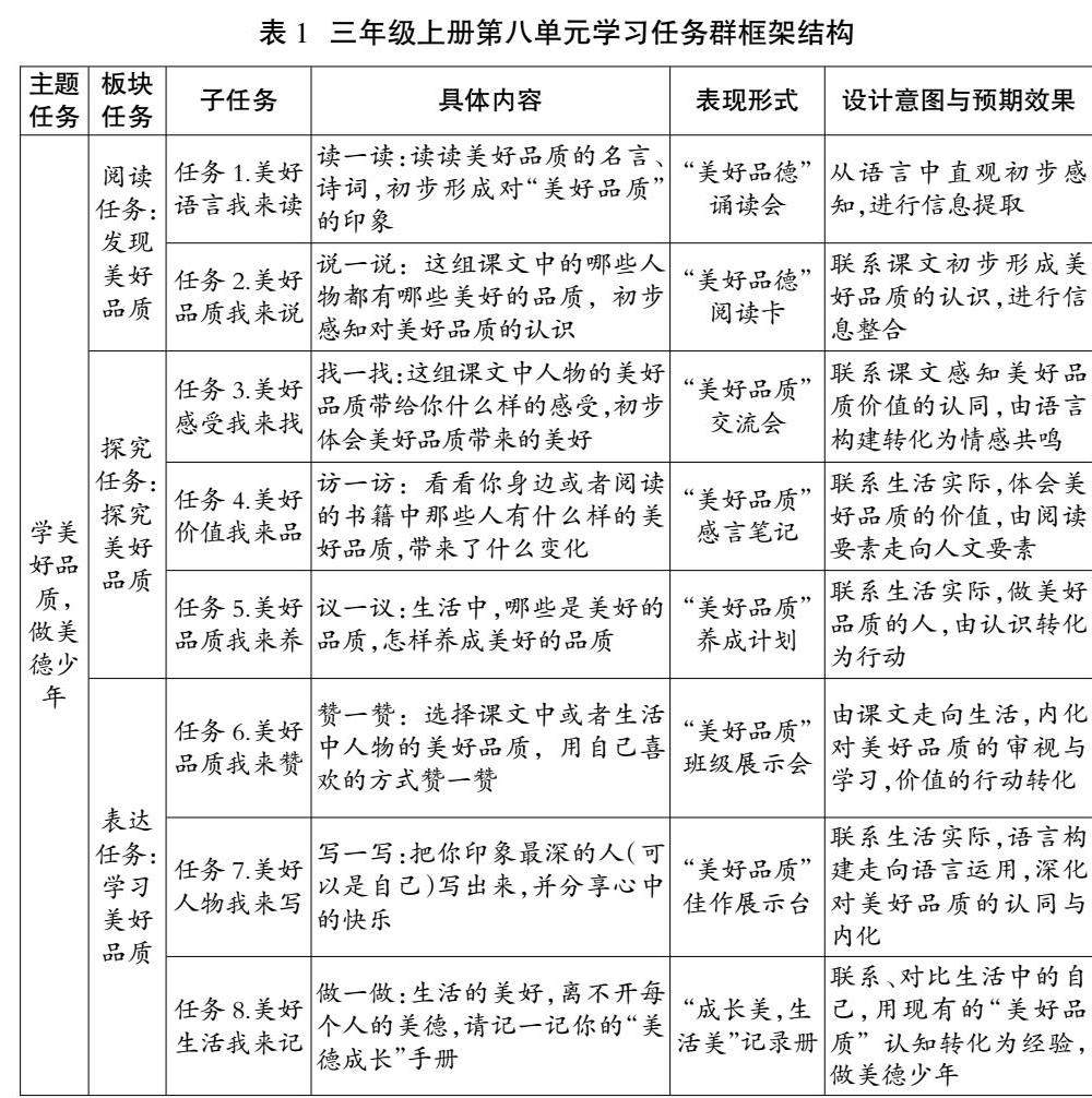
2022年版课标明确提出:“遵循学生身心发展规律和核心素养形成的内在逻辑,以生活为基础,以语文实践活动为主线,以学习主题为引领,以学习任务为载体,整合学习内容、情境、方法和资源等要素,设计语文学习任务群。”学习任务群不仅是大单元下的若干个任务的聚集,还是学科知识点的螺旋式上升,更是跨学科知识与能力、情感态度与价值观的有效融合。(剩余4405字)
登录龙源期刊网
购买文章
用学习任务群推动语文学习再生长
文章价格:4.00元
当前余额:100.00
阅读
您目前是文章会员,阅读数共:0篇
剩余阅读数:0篇
阅读有效期:0001/1/1 0:00:00