注册帐号丨忘记密码?
1.点击网站首页右上角的“充值”按钮可以为您的帐号充值
2.可选择不同档位的充值金额,充值后按篇按本计费
3.充值成功后即可购买网站上的任意文章或杂志的电子版
4.购买后文章、杂志可在个人中心的订阅/零买找到
5.登陆后可阅读免费专区的精彩内容
打开文本图片集
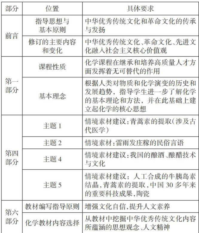
2014年9月,国务院颁布了《关于深化考试招生制度改革的实施意见》,对高考提出了新的要求一“要深化高考考试内容改革”。此后,与中华优秀传统文化相关的试题便在各年的高考化学全国卷中频繁出现。2021年,教育部发布的《中华优秀传统文化进中小学课程教材指南》,详细介绍了中华优秀传统文化在中小学课程教材中的融合路径。(剩余6497字)
登录龙源期刊网
购买文章
中华优秀传统文化在化学高考试题中的渗透研究与教学建议
文章价格:5.00元
当前余额:100.00
阅读
您目前是文章会员,阅读数共:0篇
剩余阅读数:0篇
阅读有效期:0001/1/1 0:00:00