苗族服饰神话纹样的宇宙观编码与族群认同构建

打开文本图片集
关键词苗族服饰;神话纹样;非物质文化遗产;《苗族古歌》;历史记忆;活态传承
中图分类号:TS941.12;G122 文献标志码:A
DOI:10.13338/j.issn.1006-8341.2025.05.011
Abstract To analyze the deep cultural connotations of mythical patterns,such as butterfly and maple tree patterns in Miao costumes from southeastern Guizhou and western Hunan,as well as their function as a medium for constructing ethnic identity,and to address the crisis of narrative discontinuity and meaning proliferation caused by machine production,based on the oral epic
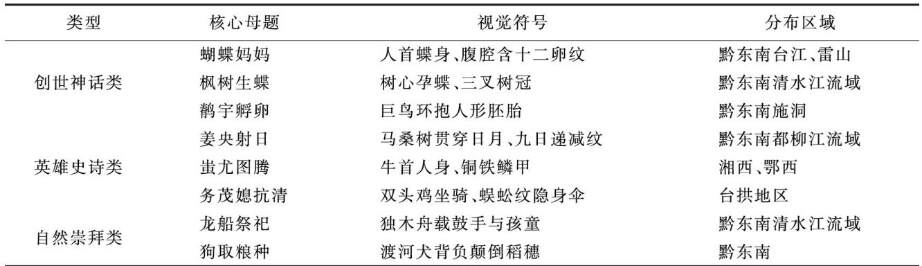
Ancient Miao Songs,religious rituals,and local chronicles,Valberg's iconographic analysis and dynamic rituals were utilized to reveal the mutual construction mechanism between patterns and Miao cosmology and historical memory.The research found that:1)The pattern lineage strictly corresponds to the three major motifs of creation myths,nature worship,and heroic epics,with morphological details carrying specific mythological narratives and ritual functions;2)The spatial composition follows the "Three Realms and Five Directions" cosmic structure,and the color systemclosely aligns with the creation spectrum described in theAncient Miao Songs;3)The inheritance of living conditions is subject to both agricultural calendars and social regulations.Patterns dynamicallyconstruct ethnic identity through a triple mechanism of visual healing of historical trauma,biometric codes of lineage differentiation,and translation of modernity anxiety.The protection paradigm of "active patterns" has been proposed:establishing a "pattern myth ritual" trinity database,constructing a gene mutation monitoring mechanism,and promoting the inheritance of "new dialectalism".This article provides theoretical reference and practical inspiration for understanding the cultural memory mechanism of iliterate ethnic groups,the resilience adjustment of ethnic cultural modernization,and the innovative protection of intangible cultural heritage.
KeywordsMiao costumes;mythical patterns;intangible cultural heritage;Ancient Miao Songs;
historical memory;living transmission;
0 引言
在黔东南雷山西江苗寨举行的2023年苗年节仪式中,笔者观察到一组耐人寻味的文化现象:老年绣娘在展示百鸟衣时仍能清晰讲述蝴蝶纹与枫树纹的神话渊源,而年轻传承人却将同样的纹样解释为“好看的花纹”;市场上机器刺绣的“改良苗服”虽保留了传统纹样形态,却在简化重组中消解了《苗族古歌》[]记载的叙事序列。(剩余11460字)