教育视界(智慧管理)

教育视界(智慧管理)

2022年09期
  • 收藏
收藏成功
微博 空间 微信
"《教育视界》创刊于2015年,由江苏凤凰出版传媒股份有限公司主管、江苏凤凰教育出版社有限公司主办,经新闻总署...     展开

类型

月刊

类别

定价
促销信息
全年订阅更优惠!
¥18.00 ¥9.00
目录

智言

管理的有效与长效
管理是一门学问,每个管理者都应认真思考管理的方式、方法与效果。近来与学校管理层交流时,谈及教师管理的话题,感触很深,让我不禁开始反思管理的有效与长效。 简单直接的管理方法或许是“见效”最快的。比如,不断地督查、通报、批评,有意地增加时间或者...

智识

试论教育综合改革的“四大支柱”
摘 要:新时代的教育综合改革,应立足四个方面:以教育现代化为事业统领,勾勒治理体系和治理能力自塑性现代化的全新画面;以高质量发展为基本路径,开启教育发展动力及方式整体性转换的全新模式;以依法治教为根本保障,形塑以法治思维与法治方式解决教育问...
中小学责任督学工作体系的构建
摘 要:实行中小学责任督学挂牌督导是加强对学校监督指导的重要举措,也是加强督学与学校联系、办人民满意教育的有效方式。基于教育督导相关文件精神以及对中小学校责任督学的实践经验,以CIPO模型为框架,从系统思维的角度探索构建中小学责任督学挂牌督...
区域教育挂牌督导的路径选择
摘 要:江苏省苏州市姑苏区于2014年全面启动小学挂牌督导工作,在落实挂牌督导制度的过程中,积极开展“微探索”“小实践”。基于实践中发现的问题,通过实化督学进校挂牌督导方式,细化“督前、督中、督后”工作要求,明确督导操作流程等,姑苏区逐步走...
校长课程领导:困境及其突破
摘 要:在批判教育理论视域下对校长课程领导加以省思,发现校长课程领导深陷主体“个人化”、目标“应试化”以及过程“行政化”等困境,而困境出现的根源在于残留下的权威性给课程领导增设挑战、技术理性的支配使课程领导丧失价值。批判教育理论视域下,校长...

智策

对话儿童哲学
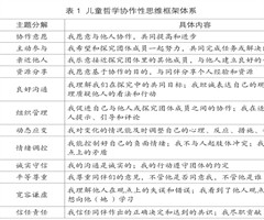
我国儿童哲学研究从20世纪90年代末开始起步。哲学与教育学界均意识到这一交叉学科的重要性与深远意义,短短20多年,就涌现出了一批理论研究者和实践工作者,且取得了切切实实的成果。2022年出台的新版义务教育课程方案和课程标准,其中所述的核心素...
儿童哲学与核心素养的四大对接点
摘 要:2022年版义务教育课程方案和各科课程标准,鲜明而突出地强调了素养导向。新课标中的核心素养重点关注“育人”,这与近年来受到学界日益关注的儿童哲学的育人目标高度契合。特别是在高阶思维能力、语言表达能力与倾听能力、理性而全面看待问题的能...
基于核心素养的儿童哲学课程规划与设计
摘 要:基于李普曼等学者的界定,儿童哲学的教育目标在多个方面与中国学生发展核心素养体系相契合,并能进一步补充和完善后者。为推动学生核心素养的高质量发展,教育者在进行儿童哲学课程的规划与设计时,应着重考虑从学生兴趣和生活实际出发来遴选和转化主...
儿童哲学何以促进深度思考
摘 要:如何思考常常是模糊不清的,是隐性而非显性的。深度思考是有阶梯可循的,由布鲁姆目标分类法引申出来的深度思考在课堂中的使用需要较为严密的设计和准备,而学习不仅发生在课堂中,还发生在无意中和生活中,且后两个场景下的学习占据的比例较大。儿童...
儿童哲学团体探究中的提问
摘 要:提问是儿童哲学团体活动中必不可少的一环,儿童哲学团体活动中涉及的提问大致可分为两类:学生围绕刺激物展开的提问;教师借助“思考工具”展开的提问。无论是教师还是学生的提问,只要提出的是好问题,都会引起“认知冲突”,都是对智慧的激发和考验...
儿童哲学课程的整体性评价策略
摘 要:基于儿童哲学发掘学生个性,培养学生人格的目标,以及儿童哲学课程“不确定性”的重要特征,儿童哲学教师在进行整体性评价时,有两个重要的策略:关注对话中的团体协作,关注学生的情感倾向,以此确认儿童哲学课程的进程顺利、内容有效,保证课程整体...
“幸福班级”建设的行与思
摘 要:“幸福班级”的打造,有助于提升学生与教师的幸福感,促进学生的身心健康发展。以培育自信、自理、自律、自强的学生为愿景,“幸福班级”建设的具体举措有:营造幸福班级文化,以精神引领学生发展;构建幸福人际关系,以情感架起沟通桥梁;同享幸福发...
“童本理念”下班队会校本化实践探索
摘 要:班队会是班主任(中队辅导员)为了实现德育目标,传递教育理念或实施品格教育的班队集会,其最大特点就是适应校情、适应班情、以童为本。江苏省苏州市吴江区思贤实验小学在“以童为本”理念下,研究班队会的类型结构,积极进行班队会校本实践,找到了...

智行

敬仁行章,以文化人
摘 要:教育是培养人的活动,只有根植于生命,回到生命本真,才能真正发挥教育的价值。江苏省镇江市中山路小学将“敬仁行章”作为学校育人价值追求,最终沉淀为“仁章教育”的核心理念。“仁章教育”以“敬仁行章”为核,可概括为仁爱的情怀、规范的行动、创...
道是“名校”总寻常
摘 要:江苏省镇江市中山路小学是一所值得人们去不断观察、省思的学校,也是一所值得人们去不断讨论、研究的“名校”。从陶静校长带领师生已经徐徐展开的“二次创业”的实践看,这所名校有很多地方值得借鉴:超越“名人”追求,始终坚持以全体师生的名义;超...
在情智管理中发展教师
摘 要:发展教师,是校长的第一要务。校长要变革管理方式,多途径促进教师发展。 “情智管理”,既是一门科学,又是一门艺术,即管理者将自己的情感与智慧作用于教师,营造出富有浓郁人情味的和谐高效的集体氛围,充分激发教师的情智潜能,让教师的潜能得到...
教师参与学校治理的校本实践
摘 要:学校治理是对传统教育管理方式的超越,是学校管理现代化、民主化的重要表现。一线教师作为学校重要的利益相关者,是现代学校治理体系的应然主体。但是,教师在参与学校治理的意识和能力方面均存在不足。学校要在共生共管中彰显教师的主体意识,在团队...
教师精神的四个特质
摘 要:作为学校管理者,应该让每一个教师成为精神上气象万千的教师,让每一个教师过自由、幸福、精神明亮的教育生活。一个精神上气象万千的教师,主要有以下四个特质:超越功利,将生命塑造成一件艺术品;生长良知,在天平轻的一端加上砝码;永葆青春,对世...
一份根植于爱的教育
一花一世界,一人一天地。每个孩子都是一个谜,每个孩子都是一块璞玉。面对一个个鲜活、可爱的精灵,打开他们心灵的密码,读懂他们,走进他们,是教师的职责所在,也是幸福所在。教师要给予学生更多的爱心,和学生成为知心朋友,才能到达“亲其师而信其道”的...
“以食为媒”:“五育”融合的创新实践
摘 要:以食为媒介的劳动教育,能更好地融合德育、智育、体育、美育。以承继传统为突破口,以学科实践为发力点,以家校社共育为平台,以日常生活为涵育场,引导学生从不同的角度去认识“食”,于劳动教育中“育德”“启智”“健体”“益美”,能更好地实现“...
减负提质的“三井”行动
摘 要:“双减”之下,学校重在减负提质。江苏省常州市新北区三井实验小学坚持科学的质量观,从三个方面展开减负提质行动:秉持“求原教育”核心理念,构建“求原课堂”,变革教学方式;秉承从单一走向融通的理念,打破教研屏障;依托学生成长能级目标体系,...

智汇

颠覆性创新时代的教育使命
摘 要:身处一个颠覆性创新时代,未来生活充满着不确定,也充满着无限可能。在这样的颠覆性创新时代,教育者的使命是反思教育,摒弃“一贯做法”的思维定式,研究数字化一代的学习特性与未来社会需求,面向未来,承担应该的角色责任。 关键词:颠覆性创新时...
相关杂志
订阅全年后,您可享受以下权益
①该本杂志即日起至未来1年内所有更新电子版杂志的使用权限;
②赠送该杂志的部分往期的杂志的使用权限,有效期1年。

全年订购价格: ¥108.00

订阅全年
--%>

登录龙源期刊网

温馨提示:

1.点击网站右上角的“充值”按钮可以为您的账号充值

2.充值金额可以选择30,50,100或500元

3.充值成功后即可购买网站上的任意杂志或文章

还没有龙源账户? 立即注册

购买杂志

教育视界(智慧管理)

杂志价格:¥9.00元

  • 微信扫码支付
  • 当前余额:100.00

购买杂志

教育视界(智慧管理)

杂志价格:¥9.00元

  • 微信扫码支付
  • 当前余额:¥100.00

    去充值
monitor
客服机器人