注册帐号丨忘记密码?
1.点击网站首页右上角的“充值”按钮可以为您的帐号充值
2.可选择不同档位的充值金额,充值后按篇按本计费
3.充值成功后即可购买网站上的任意文章或杂志的电子版
4.购买后文章、杂志可在个人中心的订阅/零买找到
5.登陆后可阅读免费专区的精彩内容
打开文本图片集
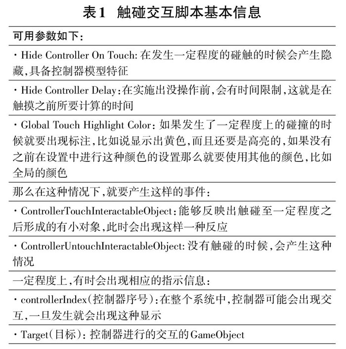
摘要:随着计算机网络的发展和信息化技术的整合升级,很多高校都实现了自己的校园漫游系统,但大部分高校的校园浏览系统借助二维图形技术实现,浏览的身临其境和景物的真实度较差,不能为用户提供良好的使用体验。随着数字化技术的不断发展以及VR技术的兴起,漫游浏览系统在漫游方式上发生了翻天覆地的变化。用户可以借助Unity3D开发VR设备,能够在自然、逼真且沉浸感强的虚拟校园中进行浏览,感知更加精准化,交互方式更加多维性。(剩余5005字)
登录龙源期刊网
购买文章
基于Unity3D虚拟空间在虚拟现实漫游校园中的应用
文章价格:4.00元
当前余额:100.00
阅读
您目前是文章会员,阅读数共:0篇
剩余阅读数:0篇
阅读有效期:0001-1-1 0:00:00