注册帐号丨忘记密码?
1.点击网站首页右上角的“充值”按钮可以为您的帐号充值
2.可选择不同档位的充值金额,充值后按篇按本计费
3.充值成功后即可购买网站上的任意文章或杂志的电子版
4.购买后文章、杂志可在个人中心的订阅/零买找到
5.登陆后可阅读免费专区的精彩内容
打开文本图片集
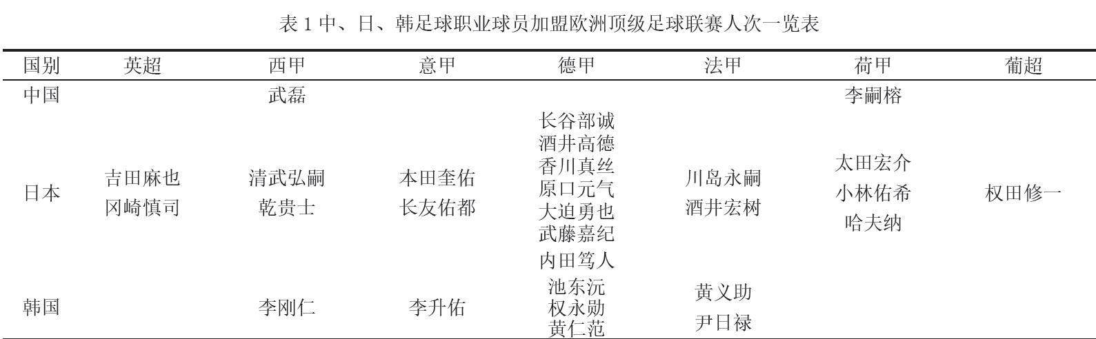
引言:运用文献资料法、数理统法法、逻辑分析法等,对U23新政后中日韩足球职业球员的留洋特征进行调查分析,结果表明:U23新政后中国加盟欧洲顶级联赛人数与日韩相比处于落后形势;从留洋的年龄段来看,中国留洋球员年龄在U18到U23之间,日本和韩国留洋球员年龄普遍大于U23;从留洋球员场上位置来看,日韩球员场上的位置主要为前锋;中国留洋球员场上位置为后卫。(剩余5007字)
登录龙源期刊网
购买文章
U23新政后中日韩足球职业球员留洋特征研究
文章价格:4.00元
当前余额:100.00
阅读
您目前是文章会员,阅读数共:0篇
剩余阅读数:0篇
阅读有效期:0001-1-1 0:00:00