注册帐号丨忘记密码?
1.点击网站首页右上角的“充值”按钮可以为您的帐号充值
2.可选择不同档位的充值金额,充值后按篇按本计费
3.充值成功后即可购买网站上的任意文章或杂志的电子版
4.购买后文章、杂志可在个人中心的订阅/零买找到
5.登陆后可阅读免费专区的精彩内容
打开文本图片集
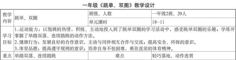
关键词:跳单、双圈;跳跃;教学设计
中图分类号:G623 文献标识码:B 文章编号:1005-2410(2026)02-0083-03
一、指导思想
本课以“健康第一”为理念,以《义务教育体育与健康课程标准(2022年版)》为理论依据,以学生发展为中心,以提高学生体育核心素养为引领,落实“教会、勤练、常赛”的理念,关注学生个体差异,满足学生的不同需求,实现全面育人的目标。(剩余636字)
登录龙源期刊网
购买文章
一年级《跳单、双圈》教学设计
文章价格:3.00元
当前余额:100.00
阅读
您目前是文章会员,阅读数共:0篇
剩余阅读数:0篇
阅读有效期:0001/1/1 0:00:00