作业设计,变革教学评的力量
—— 以七年级下册第三单元作业设计为例

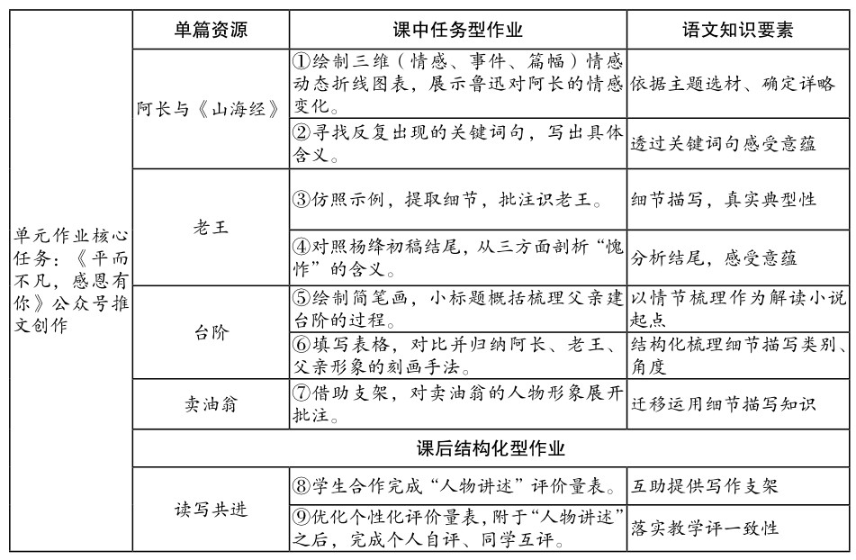
打开文本图片集
2021年,在教育部办公厅所发布的《关于加强义务教育学校作业管理的通知》及中共中央办公厅、国务院办公厅印发的《关于进一步减轻义务教育阶段学生作业负担和校外培训负担的意见》中,“提高作业设计质量”被反复提及,“作业设计”成为教育领域的高频词,进入广大一线教师的教研视野。摒弃“拿来主义”,探索“作业设计”,语文教师如何切实有为?笔者认为,关键在于语文教师重新定位作业与教学、单篇与单元、支架与评价这几组关系,从而真正实现减负与增效的正向关联。(剩余2532字)