注册帐号丨忘记密码?
1.点击网站首页右上角的“充值”按钮可以为您的帐号充值
2.可选择不同档位的充值金额,充值后按篇按本计费
3.充值成功后即可购买网站上的任意文章或杂志的电子版
4.购买后文章、杂志可在个人中心的订阅/零买找到
5.登陆后可阅读免费专区的精彩内容
打开文本图片集
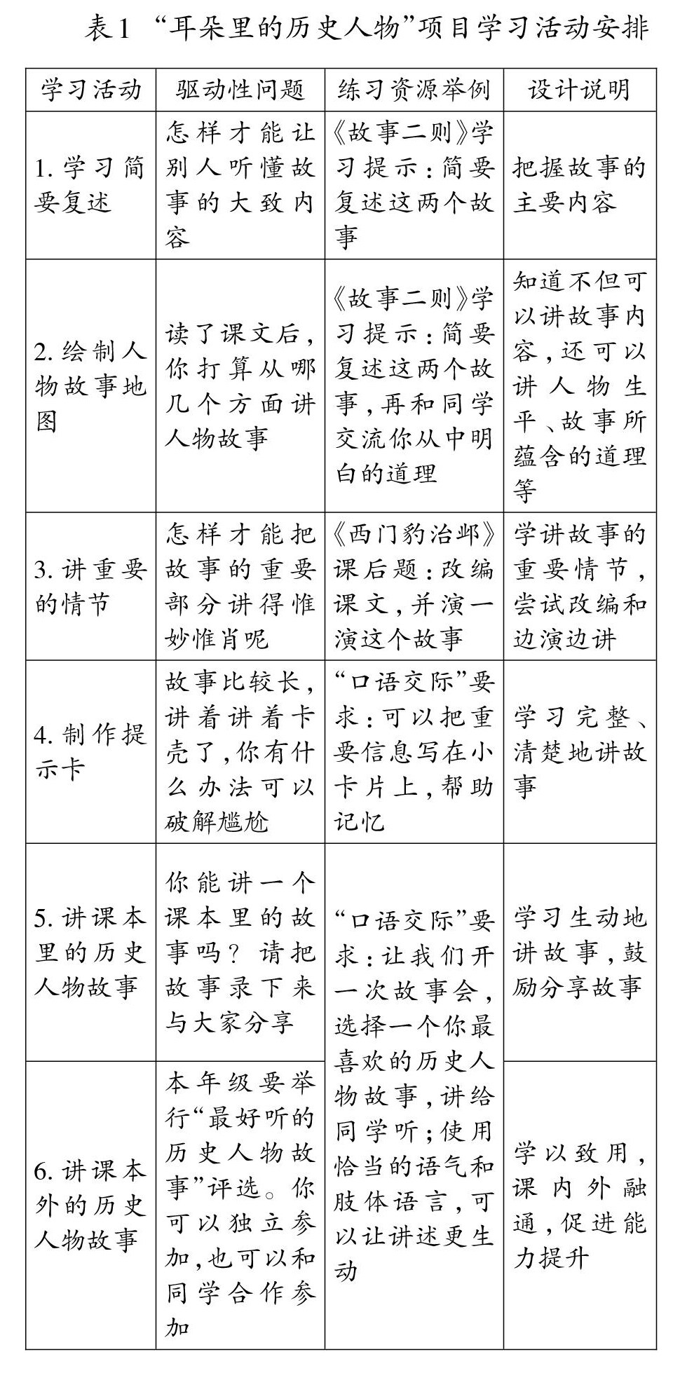
【摘 要】立足教材单元的小学语文项目化学习,把各单元语文要素作为聚合器,将落实语文要素的载体诸如单元导语、课文及课后练习、语文园地和单元习作等,进行整合升级、重新设计。具体而言,教师可从“项目学习目标紧扣语文要素”“项目学习活动依托练习系统”“项目学习成果凸显单元任务”三个方面着手,在单元项目化学习中落实语文要素。(剩余4278字)
登录龙源期刊网
购买文章
在单元项目化学习中落实语文要素
文章价格:4.00元
当前余额:100.00
阅读
您目前是文章会员,阅读数共:0篇
剩余阅读数:0篇
阅读有效期:0001/1/1 0:00:00