注册帐号丨忘记密码?
1.点击网站首页右上角的“充值”按钮可以为您的帐号充值
2.可选择不同档位的充值金额,充值后按篇按本计费
3.充值成功后即可购买网站上的任意文章或杂志的电子版
4.购买后文章、杂志可在个人中心的订阅/零买找到
5.登陆后可阅读免费专区的精彩内容
打开文本图片集
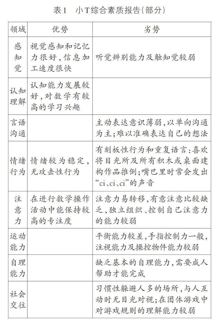
【摘 要】 混龄环境中所具有的差异让身处其中的每个人都习惯于认可差异、接受差异,能为孤独症幼儿发展提供支持性氛围。以孤独症幼儿小T为例,在混龄环境中实施孤独症幼儿个别化教育可从如下方面着手:开展教育评估,确定幼儿发展目标;依托混龄环境,制订个别化课程计划;结合幼儿优劣智能,有效开展多元活动;注重同伴互动,提升幼儿社交能力。(剩余2881字)
登录龙源期刊网
购买文章
混龄环境下孤独症幼儿个别化教育的实践探索
文章价格:4.00元
当前余额:100.00
阅读
您目前是文章会员,阅读数共:0篇
剩余阅读数:0篇
阅读有效期:0001/1/1 0:00:00