人大研究

人大研究

2025年10期
  • 收藏
收藏成功
微博 空间 微信
甘肃省人大常委会主办的《人大研究》专门研究人民代表大会制度的学术期刊。本刊宗旨:研究人大制度理论,开阔人大工作视野,增强...     展开

类型

月刊

类别

学术
定价
促销信息
全年订阅更优惠!
¥6.00 ¥3.69
目录

人大前沿话题

切实把代表法新规逐条落到实处
十四届全国人大三次会议对代表法作了修改,进一步健全代表履职的制度机制,密切国家机关特别是各级人大常委会同代表的联系,密切代表同人民群众的联系。既与时俱进对代表提出了新的更高政治要求,又总结经验对加强代表"双联系”和代表履职保障作出...

选举与代表工作

人大代表履职激励约束机制研究
内容摘要:人大代表履职激励约束机制是激发人大代表履职热情、约束人大代表履职行为,从而坚持好、完善好、运行好人民代表大会制度的重要举措。人大代表履职激励约束机制的出发点和落脚点始终是人民,具有深刻的人民性逻辑。甘肃省各级人大及其常委会从构建机...
全过程人民民主视阈下人大代表建议办理结果评价“被满意"现象剖析及规避策略研究
内容摘要:人大代表来自人民、根植人民,是选区选民的忠实“代言人”,亦是全过程人民民主的直接践行者,在全过程人民民主中发挥着重要作用。代表提出的建议,即是人民群众当家作主的重要体现,也是人民群众表达意愿的主要方式,更是法治政府决策的重要参考依...

人大制度研究

论全国人大及其常委会决定的性质与效力
内容摘要:作出“决定”或“决议”是全国人大及其常委会行使权力的重要方式。有些决定的性质和效力常出现争议。厘清不同性质权力之间的区别,可以为精确判断决定的法律效果提供框架。全国人大及其常委会的权力可划分为修宪权、立法权、任免权、重大事项决定权...
论依宪立法原则对地方人大的约束
内容摘要:地方人大有遵循依宪立法原则的义务,该义务有充分的规范依据。在明确依宪立法原则一般内涵的基础上,结合依宪立法原则与依法立法原则的制度分工,以及地方人大在宪法实施中的责任地位,能够确定依宪立法原则对地方人大的约束重点与约束强度。第一,...

立法与法律实施

论地方立法语言的政策化
内容摘要:近年来地方立法文本中政策语言的渗透日渐加深,表现为语言形式的政策化表达与规范结构的政策式异化。政策语言对地方立法文本的侵蚀不仅模糊了法律与政策的边界,也削弱了地方性法规的可操作性与可执行性。地方立法语言政策化的根本原因在于立法者对...
先行先试立法的类型化构建
内容摘要:先行先试立法是应对当代中国法治与改革之间紧张关系的灵活机制,对于在法治轨道上深化改革、推进中国式现代化具有重要意义。但是,这一立法具体包括哪些形式、如何分类,学界尚未形成共识。根据立法法,从立法内容和立法手段两个维度来看,先行先试...
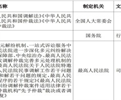
论省级多元纠纷解决立法的模式化与完善
内容摘要:近年诸多省份关于多元纠纷解决方面的省级地方性法规出台,为从地方立法比较的视角推进立法完善提供了基础。从立法的规范逻辑来看,地方立法模式化趋向的利弊得失具有分析价值。以“精细化分工”"阶段化关联”“衔接化整合”为代表的基本...
省级人大立法保障多元解纷的事理、法理与学理
内容摘要:立法法新增“推进国家治理体系和治理能力现代化”条款,为我国立法保障多元解纷提供了权威依据。当前支撑多元解纷立法的理论输出比较薄弱且仍需精进。通过对推动省级人大法治生成的基本逻辑与理论构造展开证成与探究,为我国全面进行法治供给并实现...
地方性法规实施现状及对策研究
内容摘要:地方性法规是中国特色社会主义法律体系的重要组成部分,推进地方性法规实施是中国特色社会主义法治体系建设的重要内容。通过梳理荆门市地方性法规实施现状,分析存在的问题及成因,结合新时代新征程对地方性法规实施工作的新要求,提出进一步推进地...

人大工作探讨

全过程人民民主在甘肃基层人大实践创新情况研究
内容摘要:人民代表大会制度是实现全过程人民民主的重要制度载体,基层人大是践行全过程人民民主的前沿阵地和神经末梢。党的二十届三中全会聚焦发展全过程人民民主这一中国式现代化的本质要求,就健全全过程人民民主制度体系作出全面部署。近年来,甘肃省基层...
深入推进甘肃省民族地区地方立法工作精细化建设
内容摘要:甘肃省民族地区地方立法工作在为促进地方经济社会发展、增强民族团结提供法治保障的同时,也存在着集成式立法、重复性立法等突出问题,特别是创制性立法亟需增强,立法科学性有待提升。为此,民族地区应当始终以国家法制统一为原则,深入推进地方立...

实践·思考·交流

代表法第四次修正:定分止争的几个具体问题
2025年3月11日,十四届全国人大第四次会议表决通过了关于修改代表法的决定,时隔10年完成了对代表法的第四次修正。本次代表法修正,坚持问题导向,总结和吸纳了近年来各级人大代表履职、各级人大及其常委会开展代表工作的实践经验,对过往实践中存在...
再论人大代表的“罢免"与“辞职”
内容摘要:代表法(2025年修正)在第六十二条规定了人大代表代表资格终止的七种情形,其中,“罢免”和“接受辞职”两种方式是终止人大代表资格的主要方式。对于违纪违法的人大代表,地方人大常委会应当采取罢免手段终止其代表资格,不仅是与立法原意相一...
全过程人民民主视角下地方人大工作创新发展的实践与思考
内容摘要:全过程人民民主是党性与人民性、过程性与目标性、广泛性与实效性的高度统一,是社会主义民主政治的本质属性。人民代表大会制度是实现我国全过程人民民主的重要制度载体,嘉峪关市人大常委会通过深化地方立法工作、开展正确监督有效监督依法监督、发...
推行“五审"五度"工作法助力备案审查工作全面提质增效
内容摘要:庆阳市人大常委会以习近平新时代中国特色社会主义思想为指引,深入贯彻习近平法治思想,探索推行“五审”“五度”工作法助力备案审查工作提质增效,实现了“八个首次”,做到了“七个全覆盖”,增强了宪法意识、维护了法制统一、践行了全过程人民民...
相关杂志
  • 中国商论

    中国商论

    2025年23期
    ¥17.49
  • 中外建筑

    中外建筑

    2025年10期
    ¥9.90
  • 河南科技

    河南科技

    2025年22期
    ¥6.00
  • 海洋开发与管理

    海洋开发与管理

    2025年07期
    ¥21.69
  • 计算机应用文摘

    计算机应用文摘

    2025年24期
    ¥9.00
  • 社会科学研究

    社会科学研究

    2025年06期
    ¥9.00
  • 现代信息科技

    现代信息科技

    2025年22期
    ¥18.00
  • 湖南大学学报(社会科学版)

    湖南大学学报(社会科学版)

    2025年06期
    ¥12.00
  • 计算技术与自动化

    计算技术与自动化

    2025年04期
    ¥10.89
  • 中国调味品

    中国调味品

    2025年12期
    ¥0.00
  • 民主与科学

    民主与科学

    2025年05期
    ¥3.39
  • 中国民族民间医药·下半月

    中国民族民间医药·下半月

    2025年11期
    ¥9.69
订阅全年后,您可享受以下权益
①该本杂志即日起至未来1年内所有更新电子版杂志的使用权限;
②赠送该杂志的部分往期的杂志的使用权限,有效期1年。

全年订购价格: ¥44.28

订阅全年
--%>

登录龙源期刊网

温馨提示:

1.点击网站右上角的“充值”按钮可以为您的账号充值

2.充值金额可以选择30,50,100或500元

3.充值成功后即可购买网站上的任意杂志或文章

还没有龙源账户? 立即注册

购买杂志

人大研究

杂志价格:¥3.69元

  • 微信扫码支付
  • 当前余额:100.00

购买杂志

人大研究

杂志价格:¥3.69元

  • 微信扫码支付
  • 当前余额:¥100.00

    去充值
monitor
客服机器人