注册帐号丨忘记密码?
1.点击网站首页右上角的“充值”按钮可以为您的帐号充值
2.可选择不同档位的充值金额,充值后按篇按本计费
3.充值成功后即可购买网站上的任意文章或杂志的电子版
4.购买后文章、杂志可在个人中心的订阅/零买找到
5.登陆后可阅读免费专区的精彩内容
打开文本图片集
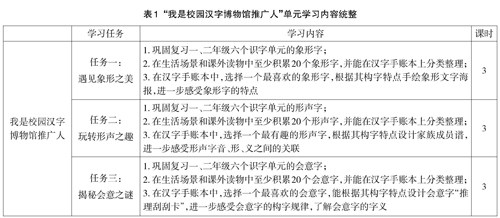
【关键词】第一学段,特点体认,分类整理,独立识字
作为基础型学习任务群,“语言文字积累与梳理”旨在“引导学生在语文实践活动中,积累语言材料和语言经验,形成良好语感;通过观察、分析、整理,发现汉字的构字组词特点,掌握语言文字运用规范,感受汉字的文化内涵,奠定语文基础”[1]。积累丰富的语言材料和语言经验是提升语言运用能力的基础,梳理则要基于语言积累,力求实现语言经验结构化。(剩余5478字)
登录龙源期刊网
购买文章
课内外语言材料的特点体认与分类整理
文章价格:4.00元
当前余额:100.00
阅读
您目前是文章会员,阅读数共:0篇
剩余阅读数:0篇
阅读有效期:0001-1-1 0:00:00