基于AIGC愿景匹配的高校图书馆读者群聚类分析模型构建

打开文本图片集
The Construction of Clustering Analysis Model for University Library Reader Groups Based on AIGC Vision Matching
Ma Xiaoting,Liu Piaopiao, Chen Chen
AbstractTo support the customization of personalized services and the improvementof service quality for AIGC readers in university libraries,this study proposes areader clustering analysis model that integrates the vision of AIGC usage.Based on multi-dimensional data such as individual characteristics,AIGC behavior habits,usage attitudes, and evaluation feedback obtained through questionnaires,a feature system centeredon the matchingofAIGC vision is constructed.The K-meansclustering algorithm is used to segment thereader groups,and the validityof the model is verified through indicators such asthe silhouette coefficient.The results show thatthe AIGC reader group can be clearly divided into fourclusters:high-value active users,potential growth users,risk ofchurn users,andobserving and cognitiveusers.Bydetailing thecharacteristicsanddemanddifferencesofeach group,thisstudyprovides scientificdata support for libraries to implement precise services and optimize resource allocation for specific reader groups.
KeywordsArtificial intelligence generated content.Reader group. Clustering analysis model. Empirical study.
0引言
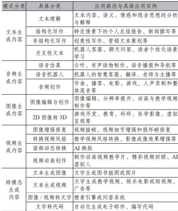
AIGC(人工智能生成内容)作为一种新的人工智能技术,通过机器学习和自然语言处理,基于人工智能算法使机器模仿人类的创造力,智慧生成具有一定创意和质量的内容。(剩余12104字)