德国高校科学数据管理与服务调查研究

打开文本图片集
A Survey Study of Research Data Management and Services in German Universities
Wang Xinning
AbstractThis paper aims to draw on the experience of scientific data management (RDM) in German universities to provide referenceforthe construction ofRDM system in Chinese universities.Focusing onthe biomedical field, which hasalarge scale of data and high sensitivity,this paper examines the practices of seven German universities interms of policy system,organizational structure and service framework through network research and comparative analysis.This paper found thatthecore features arerelying onthe mandatorypolicies of research funding agencies to form institutionalconstraints,developing a diversified management tool chain around the data life-cycle,and setting upan nterdisciplinary service team and focusing on the cultivation of RDM talents.Based on this,this paper proposes the optimizationpath of RDM system in universities in China.Firstly,to build RDM policy systemand strengthenthe implementationmechanismatthe institutionallevel.Secondly,todevelopanintellgent management platform integrating thefunctions of data planning,colection,analysisandsharing torealizethefull-processervice.Thirdly,tocultivate data talents and service teams with disciplinary backgrounds.Thesynergistic promotion of these threelevels wil effectively enhance the systematic service capability of RDMin China'suniversities.
KeywordsResearch data management.Data management services.Germany. Universities.
0 引言
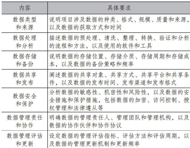
科学数据是国家科技创新和经济社会发展的重要基础性战略资源[1-2],是支撑科学研究和社会决策的重要依据。(剩余17637字)