注册帐号丨忘记密码?
1.点击网站首页右上角的“充值”按钮可以为您的帐号充值
2.可选择不同档位的充值金额,充值后按篇按本计费
3.充值成功后即可购买网站上的任意文章或杂志的电子版
4.购买后文章、杂志可在个人中心的订阅/零买找到
5.登陆后可阅读免费专区的精彩内容
打开文本图片集
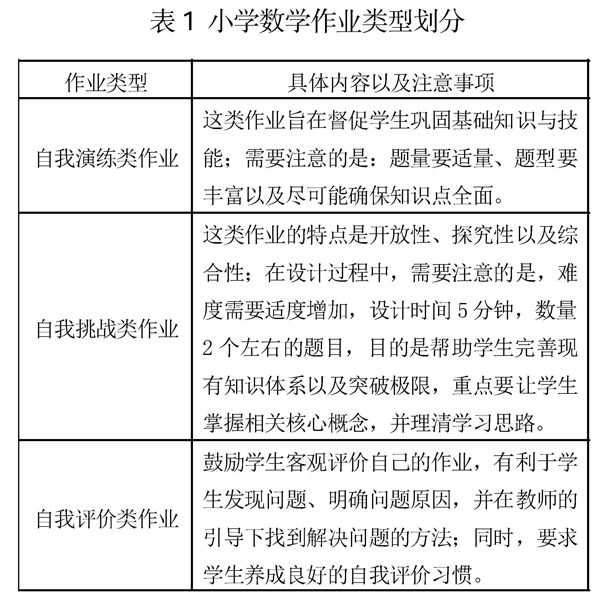
【摘 要】“双减”政策基于时代发展以及实际需求而提出,要求作业要达到“减负增效”的目标。摆在小学数学教师面前一个问题,如何在有限的题量以及时间之内,设计出符合要求的作业,并达到“减负提质”的目标。基于此,本文将结合笔者教学实践经验,对“双减”政策下的小学数学作业设计策略进行研究,以期望能够为广大小学数学教师在作业设计过程中提供有参考价值的依据,从而发挥作业的真正价值,并促进学生全面发展。(剩余3320字)
登录龙源期刊网
购买文章
“双减”政策下小学数学作业设计研究
文章价格:4.00元
当前余额:100.00
阅读
您目前是文章会员,阅读数共:0篇
剩余阅读数:0篇
阅读有效期:0001-1-1 0:00:00