注册帐号丨忘记密码?
1.点击网站首页右上角的“充值”按钮可以为您的帐号充值
2.可选择不同档位的充值金额,充值后按篇按本计费
3.充值成功后即可购买网站上的任意文章或杂志的电子版
4.购买后文章、杂志可在个人中心的订阅/零买找到
5.登陆后可阅读免费专区的精彩内容
打开文本图片集
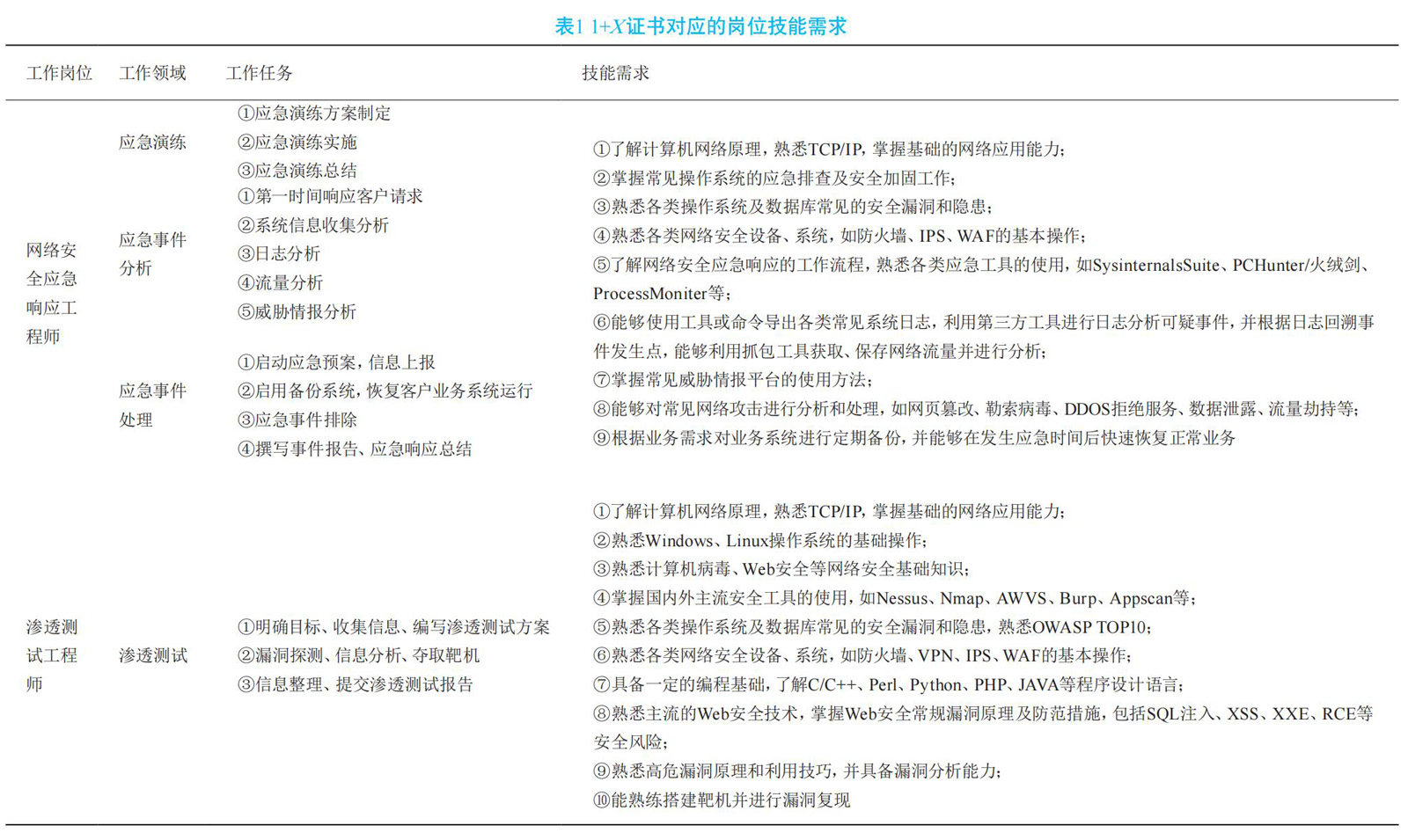
摘要:文章研究基于1+X证书的高职信息安全技术应用专业综合实训课程改革。根据专业人才培养目标,遴选合适的1+X证书,调研分析对应职业岗位的工作领域、工作任务和职业技能,指导设置综合实训课程。实行“双导师”制实践教学模式,采用“工程任务”式实训过程模式,完善实训课程的评价体系。改革后的综合实训课程可以有效提升信息安全人才的培养质量,促进人才的精准培养。(剩余4400字)
登录龙源期刊网
购买文章
基于1+X证书的高职信息安全专业综合实训课程改革研究
文章价格:4.00元
当前余额:100.00
阅读
您目前是文章会员,阅读数共:0篇
剩余阅读数:0篇
阅读有效期:0001-1-1 0:00:00