注册帐号丨忘记密码?
1.点击网站首页右上角的“充值”按钮可以为您的帐号充值
2.可选择不同档位的充值金额,充值后按篇按本计费
3.充值成功后即可购买网站上的任意文章或杂志的电子版
4.购买后文章、杂志可在个人中心的订阅/零买找到
5.登陆后可阅读免费专区的精彩内容
打开文本图片集
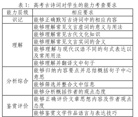
摘 要 本文分析了核心素养视域下高考古诗词考查情况,包括考查能力、考查方向以及变化等,对当前高中语文古诗词教学提供了一定启发与指导,本文对此内容进行了研究与探讨。
关键词 核心素养 高考古诗词 阅读试题 教学研究
高考对学科教学活动具有一定的指引与导向作用,当前核心素养之下,高中语文古诗词高考内容呈现了一定的规律,在教学活动中应当结合高考变化情况调整对学生的教学方式。(剩余3588字)
登录龙源期刊网
购买文章
高考古诗词阅读题分析与教学
文章价格:4.00元
当前余额:100.00
阅读
您目前是文章会员,阅读数共:0篇
剩余阅读数:0篇
阅读有效期:0001/1/1 0:00:00