车辆工程专业核心课课程思政探索与研究
——以“车辆试验学”课程为例

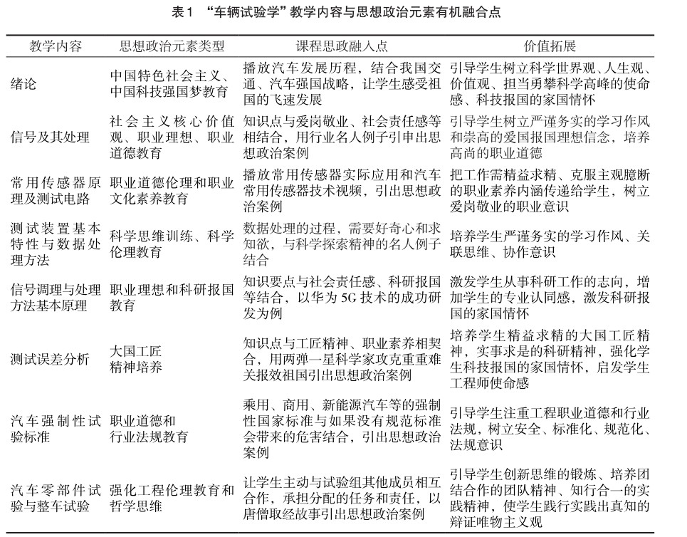
打开文本图片集
[摘 要] 课程思政是当下我国实现“立德树人”育才任务的重要举措,专业课程融入思想政治教育是课程思政育人战略主体。通过分析车辆工程专业核心课“车辆试验学”课程思政的重要性入手,结合车辆工程专业课教师在推进课程思政过程的现状和实际问题,提出“车辆试验学”课程思政建设路径,即明确课程特色与育人目标、提升教师课程思政教学能力、思想政治元素挖掘与价值塑造、教学方法改革等四方面的课程思政教学探索,为专业课程思政教学改革提供参考和借鉴。(剩余6326字)