学生数学阅读理解能力的进阶式培育

打开文本图片集
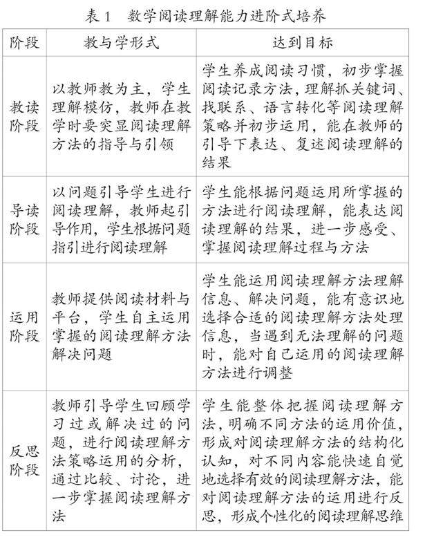
摘 要 数学阅读是学好数学的基础。但目前学生的数学阅读理解能力整体较弱,主要原因是缺乏持续性的培育。学生数学阅读理解能力的形成与发展是一个持续发展的过程。通过教读阶段、导读阶段、运用阶段、反思阶段四个阶段的进阶式培育,助推学生阅读理解能力的发展。
关 键 词 小学数学 阅读理解能力 教读阶段 导读阶段 运用阶段 反思阶段
引用格式 林传忠.学生数学阅读理解能力的进阶式培育[J].教学与管理,2023(17):51-55.
阅读是学习的开始,良好的阅读能力是学生学习有效达成的基本前提和保证。(剩余6735字)