注册帐号丨忘记密码?
1.点击网站首页右上角的“充值”按钮可以为您的帐号充值
2.可选择不同档位的充值金额,充值后按篇按本计费
3.充值成功后即可购买网站上的任意文章或杂志的电子版
4.购买后文章、杂志可在个人中心的订阅/零买找到
5.登陆后可阅读免费专区的精彩内容
打开文本图片集
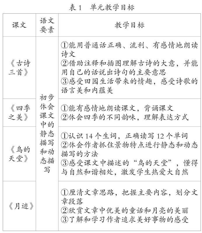
摘 要 概念化视角下跨学科学习既有利于变革学生的学习方式,又能最大限度地整合学科资源,建立学科之间的内在联系。具体教学中可以从学科概念及规律出发,开展跨学科学习任务群研制,提炼概念、纵深“跨域”;从核心目标上统摄多个学科和资源,制定目标、提高“跨点”;以具有迁移力的学习策略引导学生学会学习,依托活动、拓宽“跨境”;以真实情境任务评价学生运用概念的能力,多元评价、延伸“跨幅”。(剩余4981字)
登录龙源期刊网
购买文章
概念化视角下跨学科学习任务群的研制与实践探索
文章价格:4.00元
当前余额:100.00
阅读
您目前是文章会员,阅读数共:0篇
剩余阅读数:0篇
阅读有效期:0001/1/1 0:00:00