注册帐号丨忘记密码?
1.点击网站首页右上角的“充值”按钮可以为您的帐号充值
2.可选择不同档位的充值金额,充值后按篇按本计费
3.充值成功后即可购买网站上的任意文章或杂志的电子版
4.购买后文章、杂志可在个人中心的订阅/零买找到
5.登陆后可阅读免费专区的精彩内容
打开文本图片集
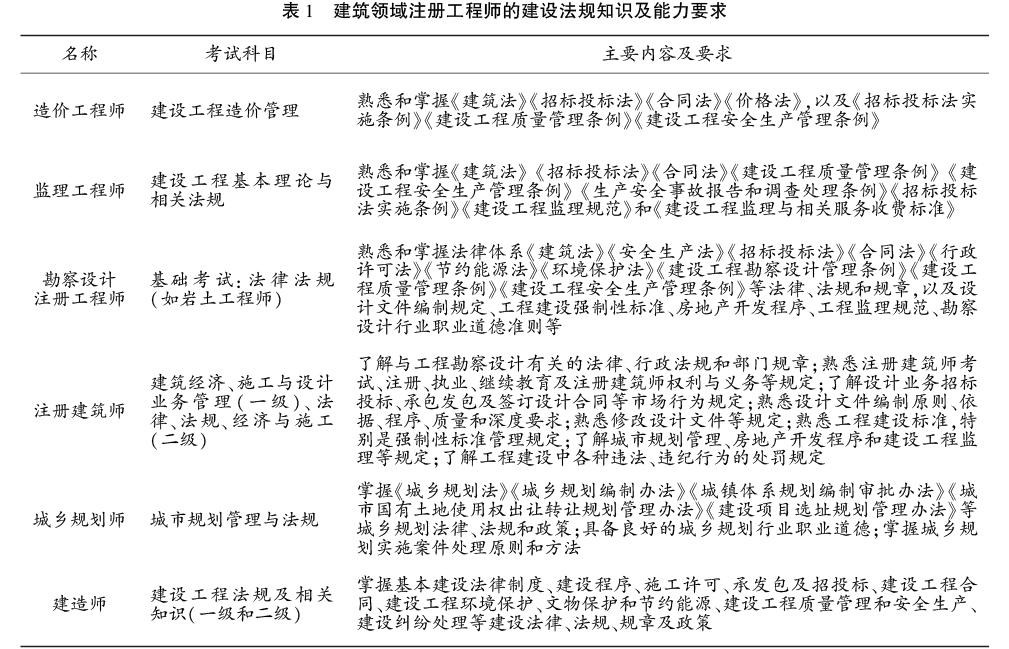
摘要:建设法规是土木工程专业本科一门重要的建设法规类课程。根据“工程师能力-认证标准-专业规范”融合要求,以建设法规课程为研究对象,研究了土木工程专业建设法规的课程目标及能力要求、课程目标与毕业要求的关系、教学内容及学时分配、教学方法设计、课程考核方法及课程目标达成度评价等内容,通过分析土木工程师执业能力、工程教育认证、专业规范对课程目标和教学内容的支撑关系,进而编制了满足工程教育认证要求的课程教学大纲。(剩余6738字)
登录龙源期刊网
购买文章
基于“工程师能力-认证标准-专业规范”要求的土木工程专业课程教学大纲研究
文章价格:5.00元
当前余额:100.00
阅读
您目前是文章会员,阅读数共:0篇
剩余阅读数:0篇
阅读有效期:0001/1/1 0:00:00