注册帐号丨忘记密码?
1.点击网站首页右上角的“充值”按钮可以为您的帐号充值
2.可选择不同档位的充值金额,充值后按篇按本计费
3.充值成功后即可购买网站上的任意文章或杂志的电子版
4.购买后文章、杂志可在个人中心的订阅/零买找到
5.登陆后可阅读免费专区的精彩内容
打开文本图片集
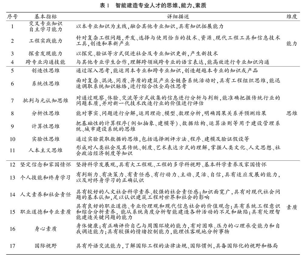
摘要:智能建造是建筑行业高质量发展和转型升级的必然趋势,在工业化和信息化的高度融合下,利用新技术为工程建造过程赋能,推动工程建造活动的生产要素、生产力和生产关系升级,支撑行业升级的人才需求也发生了新变化。面向智能建造专业人才所需知识和能力的变化,搭建具有特色的跨学科融合培养体系,介绍重庆大学智能建造专业建设方案,从培养目标、课程体系、教学模式等方面进行创新和思考,为中国智能建造专业的人才培养和相关专业建设提供参考借鉴。(剩余7886字)
登录龙源期刊网
购买文章
智能建造专业教育创新与实践
文章价格:5.00元
当前余额:100.00
阅读
您目前是文章会员,阅读数共:0篇
剩余阅读数:0篇
阅读有效期:0001/1/1 0:00:00