计算机时代

计算机时代

2022年06期
  • 收藏
收藏成功
微博 空间 微信
《计算机时代》月刊,中国工程院院士潘云鹤主编,1983年创刊,是《中国期刊网》、《中国学术期刊(光盘版)》和《中国核心期...     展开

类型

月刊

类别

学术
定价
促销信息
全年订阅更优惠!
¥18.00 ¥7.29
目录

技术广角

基于相关性分析的配电网多源数据质量提升方法
摘 要: 智能配电网采集数据来源广、数据质量较差,价值密度低。因此首先对配电网中各类系统采集的数据应用K-means聚类算法进行特征提取,结合局部异常因子(LOF)算法进行异常检测,筛选出异常数据;随后根据数据的多维特征运用相关性分析结合...
低代码数据接口开发架构的研究与实现
摘 要: 为了降低开发难度、提高代码复用率、适应需求变化、缩短开发周期,提出通过研发一种配置式的少代码程序框架,减少开发工程师的重复工作。利用Netty框架,研发一种规则引擎,在Java运行环境下实现低代码服务端数据接口的开发架构。经实践...
支持多数据源安全共享的分布式大数据协作系统研究
摘 要: 同态加密算法和安全多方计算技术可在数据加密的情况下进行多方参与的计算,可以有效的解决数据泄露问题。对常见的四种同态加密库SEAL、HElib、PALISADE、Pyfhel进行了分析和选择,综合运行速度和开发效率因素,选择Pyf...
商业银行金融数据安全研究和实践
摘 要: 基于网络安全模型和等级保护方法,提出全周期多层次数据安全保障体系。从治理、管理、技术层面,对金融数据实施数据采集、传输、存储、使用、删除销毁全生命周期安全控制。该体系满足数据安全法、个人信息保护法等法律法规和监管要求,提升了数据...
污染水质监测处理一体化无人船的设计与研究
摘 要: 为填补现有水质污染源监测的空缺点,研制了一种一体化污水监测处理无人船。针对设备与控制中心间传输的数据实时性差的问题,采用NB-IoT技术作为二者之间的传输网络。将嵌入式系统、路径计算、窄带物联网等技术紧密结合,通过对多端数据处理...
液压支架护帮板工作状态智能识别
摘 要: 液压支架护帮板的打开和闭合是煤矿井下的主要作业之一。为了自动识别监控视频中每个护帮板的工作状态,需研究液压支架护帮板工作状态智能识别算法。结合深度学习和计算机视觉的算法,可采用融合幅度信息的光流直方图(Histograms of...
一种自适应学习率的遥感影像分类方法
摘 要: 在对遥感影像进行分类识别处理时,深度学习技术容易陷于局部最优,模型参数往往需要手动调整。提出一种基于模拟退火算法的自适应学习率方法,并建立层叠去噪自动编码器模型。给模型添加一定学习率比例,以实现学习率在迭代中自动改变。通过对比实...
区块链技术在农业物联网防伪溯源的应用研究
摘 要: 区块链有着广泛的应用,农业物联网使用的范畴主要在生产过程中的防伪领域。本文利用区块链的非篡改性和可追溯性的特点,构建农产品防伪可追溯体系。传输过程中采用SHA-256算法对信息加密形成信息摘要,使得系统内部的数据具有了抗攻击性和...

算法研究与应用

结合模型预测与目标规划的原材料订购策略
摘 要: 研究如何在产量柔性条件下确定供货量和订购量,以助企业取得最佳的预期收益。首先运用SARIMA模型预测未来24周里每周供货商应满足的订货量,然后以保障生产稳定性和原材料订购结构优化为目标,建立目标规划模型;同时,考虑到实际供货量可...
一种多能源互补微网系统的典型日负荷曲线提取方法
摘 要: 典型负荷场景对多能互补微网系统规划有着十分重要的意义。针对传统的历史典型日负荷曲线数据过于保守的问题,提出一种利用DeST软件结合k-means聚类算法得到典型日负荷曲线的方法。首先对区域内各建筑体进行建模;其次通过DeST中的...
基于深度学习的3D目标检测算法研究
摘 要: 虽然Voxel R-CNN对于3D点云目标检测具有快速性以及对车辆目标检测有较高精度,但对行人以及骑车人目标存在检测精度低的问题。介绍了一种多尺度改进的体素ROI池化方法,并在BEV特征提取网络中引入通道注意力机制,进一步提高算...
网络舆情监测系统关键技术进展
摘 要: 在网络舆情监测中,面对大量的网络信息,须借助先进的信息技术来实现网络舆情监测的自动化和智能化。对舆情监测系统中的主题爬虫技术、话题跟踪与检测技术、情感分类技术等关键技术的应用现状进行了梳理,可为舆情监测系统开发应用提供参考。 关...

应用实践

基于视频分析与深度学习的疫情防控系统设计
摘 要: 根据疫情期间各场所的防疫信息化、智能化需求,设计了一种基于视频分析与深度学习的疫情防控系统。从口罩检测和人群计数角度,在多场景下通过实时聚合监控和风险预警,配合现场语音反馈和后台数据记录,提升疫情防控管理效能。系统运用了RTMP...
中医调理月经软件“养经阁”的设计与开发
摘 要: 为了向女性群体科普正确的中医调理月经知识,引导女性科学养生,基于Android集成开发工具Android Studio,设计并开发了一款的中医调理月经软件——养经阁APP。基于用户体质测评数据,向用户智能推荐相应体质的中医食疗和...
面向指标体系的业务运营实时监控系统
摘 要: 针对目前电网业务运营体系不完善以及问题定位不及时的情况,对电力系统运营监控内容进行研究,优化指标监控方式,建立一种多层次全方位的指标体系。设计、整合出基于分布式流式处理技术、缓存以及消息队列为核心的架构形态,研究了一套基于业务运...
基于自适应人脸识别的出入人员管理系统设计
摘 要: 结合云端数据库技术与前沿人脸识别技术,优化模型参数调节策略,设计出一种基于自适应人脸识别的出入人员管理系统。系统提供分布式信息录入、云端数据汇总与存储、人脸识别、数据分析等功能。在使用Arcface深度人脸识别模型的前提下,设计...
工业互联网在制药行业的应用研究与实现
摘 要: 在工业互联网快速发展过程中,制药行业特别是疫苗等重点生物制品生产领域需提升“应急保供”能力,因此建设基于工业互联网和大数据技术的智慧制药生产过程管控平台有重要的意义。介绍了工业互联网在制药行业的应用研究及相关案例,以数字化技术和...
基于Labview的电机故障监测系统开发
摘 要: 开发了一种基于Labview的电机故障监测系统。该监测系统是由数据采集卡、适配箱和传感器等设备构建的电机故障监测仿真实验平台。以Labview编程语言作为软件开发平台,通过调节虚拟开关来进行电机运行数据采集操作,并通过预测模型对...
基于XXL-JOB的分布式定时任务研究和应用
摘 要: 随着微服务架构成为主流,单体定时任务由于单点故障等问题渐渐无法满足平时的业务需求。分布式定时任务通过集群的方式进行管理调度,大大降低了开发和维护成本。通过分布式部署,保证了系统的高可用,伸缩性,提高了容错率。XXL-JOB拥有优...

经验技巧

Wolfram Alpha在程序设计类课程中的应用
摘 要: Wolfram Alpha是跨平台的知识型搜索引擎。支持网页方式与手机应用的访问方式。不仅能够给出特定问题的精确答案,还可以提供相应的解决算法步骤。利用Wolfram Alpha,可解决高级语言程序设计课程中的常见问题。其作为现...
儿童编程学习中的评价话语研究
摘 要: 以结对编程中学生产生的自然对话为语料库,结合评价理论中的态度系统,对学生的评价话语进行了话语分析,为编程教学提供新的观察视角和参考。研究发现:学生会使用课堂评价话语来表明个人对编程结果、编程过程、小组合作成员等所采取的态度,话语...
改进PSENet的自然场景文本检测方法
摘 要: 基于深度学习的检测方法在文本形状较规则的情况下,已经取得较好的检测结果,但对于倾斜以及弯曲的文本行仍有改进空间。文章在渐进式尺度扩展网络PSENet的基础上,通过使用Res2Net模块提取多尺度特征,并结合全局卷积网络GCN进行...

计算机教育

构建OBE理念下“以学生为中心”的互动课堂
摘 要: 以成果为导向,以能力发展为目标,构建了“以学生为中心”的计算机组成原理互动课堂。以“指令周期”的教学设计为例,介绍了互动课堂的构建原则和实施过程。教学实践表明,教师与学生的交流更加深入,学生的学习兴趣明显提升,学到知识的同时个人...
1+X证书制度下高职计算机应用技术专业课证融通探析
摘 要: 在教育部已全面启动“学历证书+若干职业技能等级证书”(简称1+X证书)制度的背景下,高职计算机应用技术专业教学应进一步优化。教师要积极引入新的教育理念及授课方式。本文针对1+X证书制度下高职计算机应用技术专业教学展开分析,提出可...
影响实验技术人才队伍科学发展的突出问题研究
摘 要: 实验技术人才是高校科学发展的中坚力量,肩负着日常维护管理、科研、人才培养的任务。落后的管理体制、传统的教学观念、不平等的教师地位,严重阻碍了实验技术人才的发展。对实验技术人才队伍现状进行分析,只有找出关键问题和解决问题的办法,才...
软件工程课程的OBE教学改革探讨与实践
摘 要: 基于工程认证标准(OBE)的产出导向教育理念,探讨并实践软件工程课程的教学改革。以学生为中心,根据毕业要求及具体教学内容设计课程目标,提出基于OBE的考核方式,以此为依据并充分结合在线教育资源进行教学改革,设计达成度分析方法。通...
倒立摆的线性系统理论课程案例探索
摘 要: 在线性系统理论课程教学中,结合控制类研究生专业基础性课程建设的要求,将倒立摆案例教学引入到整个线性系统理论教学体系中。给出线性系统理论的建设原则,总结倒立摆课程案例的建设优势,制定多级倒立摆课程案例的建设内容。倒立摆教学案例的引...
项目驱动教学法在语音信号处理课程中的探索与应用
摘 要: 语音信号处理技术具有很强的专业性、先进性和实用性。将项目驱动教学法应用于语音信号处理课程教学,从项目设置、项目执行和项目评价等方面探索其实施路径,并以声源定位为例,阐述教学实施过程。教学实践表明,该模式有效激发了学生的学习积极性...
基于混合式教学的过程化与量化考评方法探索与研究
摘 要: 大学计算机基础课程使用线上“超星网络”理论学习平台和线下“教学考”实践操作平台,双平台全过程记录学生的学习数据,并对这些学习数据进行量化和可视化。采用线上线下全过程量化的考核评价机制,有效提高了学生的学习积极性,较大程度上解决了...
自主学习在“信息隐藏技术”教学中的应用研究
摘 要: 针对信息安全专业核心课程“信息隐藏技术”传统教学模式下的种种弊端,提出基于“课堂派”平台进行自主学习的教学模式,以提高学生学习的主观能动性。实践证明,相比传统教学模式,基于“课堂派”的自主学习模式能够充分调动学生的学习积极性,学...
面向成果导向的计算机网络教学实践
摘 要: 网络技术应用能力已成为行业人才必备的知识素养。探讨了以学生为中心,成果为导向,持续改进为机制,将OBE(Outcome based Education)理念贯穿到计算机网络教学的各个环节。从教学大纲,教学内容,教学方法,考核方式...
地方师范院校物联网工程专业学生创新能力培养研究
摘 要: 地方师范院校工科专业普遍存在师资薄弱,资源投入不足的问题,导致工科专业学生的动手实践与创新能力不足,无法达到“新工科”专业建设的培养目标。针对此问题,结合内江师范院物联网工程专业在办学过程中遇到的问题,分别从优化师资配置、校企合...

信息化建设

统一化与服务化
摘 要: 配置管理、监控等运维工具软件是数据中心运维管理工作的基础,传统商业运维工具软件各自独立,数据与流程不统一,难以满足企业内部流程、个性化场景对运维工具的需求。本文探讨自主规划和研发新型运维工具体系,在对现有工具优化和提升的基础上,...
校园网络文化生态系统的构建与设计
摘 要: 校园网络文化是高校文化建设的重要组成部分。通过文献分析法以及对西藏大学学生问卷调查和分析,较深入地了解了西藏大学校园网络文化发展现状及对大学生全面发展的影响,提出打造校园网络文化生态系统的构思。营造高校良好的校园文化氛围,促进大...
基于SUMO的城市交叉口仿真平台搭建
摘 要: 对城市交叉口进行交通仿真模拟具有较大意义。基于SUMO[7]这一交通仿真软件,搭建三车道、两相邻交叉口的仿真环境,以智能驾驶模型为对象,测试智能驾驶模型的交通参数。实验证明,创建的交叉口仿真系统具有与真实道路交通流相似的交通参数...
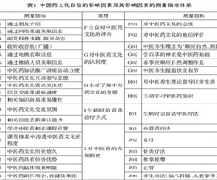
大众中医药文化自信的影响因素模型构建研究
摘 要: 为构建中医药文化自信及影响因素测量指标体系,通过问卷调查法收集数据,在探索性因子分析基础上,采用线性相关和回归分析的方法,分析得出影响中医药文化自信的主要因素及影响强度。对806份有效问卷的统计分析显示:大众对中医药健康信息的获...
计算机时代征稿启事
一、本刊简介 1、《计算机时代》期刊(月刊),由浙江省计算技术研究所(现已整体转制为浙江天正信息科技有限公司)和浙江省计算机学会主办。国内刊号:CN33-1094/TP,国际标准刊号:ISSN1006-8228。全国邮局发行,邮发代号32-...
浙江天正思维信息技术有限公司
浙江天正思维信息技术有限公司...
浙江鼎信空调科技(集团)有限公司
浙江鼎信空调科技(集团)有限公司...
上海天正信息科技有限公司
上海天正信息科技有限公司...
浙江天正信息科技有限公司
浙江天正信息科技有限公司...
相关杂志
  • 中国商论

    中国商论

    2025年23期
    ¥17.49
  • 中外建筑

    中外建筑

    2025年10期
    ¥9.90
  • 河南科技

    河南科技

    2025年22期
    ¥6.00
  • 海洋开发与管理

    海洋开发与管理

    2025年07期
    ¥21.69
  • 计算机应用文摘

    计算机应用文摘

    2025年24期
    ¥9.00
  • 社会科学研究

    社会科学研究

    2025年06期
    ¥9.00
  • 现代信息科技

    现代信息科技

    2025年22期
    ¥18.00
  • 湖南大学学报(社会科学版)

    湖南大学学报(社会科学版)

    2025年06期
    ¥12.00
  • 计算技术与自动化

    计算技术与自动化

    2025年04期
    ¥10.89
  • 中国调味品

    中国调味品

    2025年12期
    ¥0.00
  • 民主与科学

    民主与科学

    2025年05期
    ¥3.39
  • 中国民族民间医药·下半月

    中国民族民间医药·下半月

    2025年11期
    ¥9.69
订阅全年后,您可享受以下权益
①该本杂志即日起至未来1年内所有更新电子版杂志的使用权限;
②赠送该杂志的部分往期的杂志的使用权限,有效期1年。

全年订购价格: ¥87.48

订阅全年
--%>

登录龙源期刊网

温馨提示:

1.点击网站右上角的“充值”按钮可以为您的账号充值

2.充值金额可以选择30,50,100或500元

3.充值成功后即可购买网站上的任意杂志或文章

还没有龙源账户? 立即注册

购买杂志

计算机时代

杂志价格:¥7.29元

  • 微信扫码支付
  • 当前余额:100.00

购买杂志

计算机时代

杂志价格:¥7.29元

  • 微信扫码支付
  • 当前余额:¥100.00

    去充值
monitor
客服机器人