电脑知识与技术

电脑知识与技术

2022年08期
  • 收藏
收藏成功
微博 空间 微信
《电脑知识与技术》是一本融知识、技术、信息于一体的计算机类杂志(旬刊)。1994年创刊以来,本刊一直本着“普及电脑知识、...     展开

类型

旬刊

类别

学术
定价
促销信息
全年订阅更优惠!
¥35.00 ¥21.00
目录

本期推荐

一种颜色识别电路的设计
摘要:针对生产过程中由人眼起主导作用的颜色识别精度不高、眼睛容易疲劳等问题,设计一种颜色识别电路,包括硬件和软件两部分。硬件部分由单片机最小系统、颜色采集模块、液晶显示模块、语音录放模块等组成。软件部分包括主程序、语音播报子程序、颜色采集子...
工业互联网标识解析生态与创新支撑技术研究
摘要:当前,工业互联网标识解析体系已经实现质的飞跃,成为支撑产业数字化转型的重要基础设施。该文结合当前工业互联网标识解析应用发展的最新态势,从技术角度自底向上梳理了其产业生态体系,给出了一种融合智能化生产、全生命周期管理和供应链协同等维度的...
基于Python爬虫的音乐数据可视化分析
摘要:随着大数据时代的到来,互联网技术的快速发展,人们的听歌模式也发生了翻天覆地的变化,音乐数字化给人们的生活带来了便利,在线音乐播放成为主流。听音乐是当代年轻人最常见的解压方式之一,随之而来的在线音乐平台更是层出不穷,其中的网易云音乐最受...
基于视频分析的疲劳驾驶监测技术研究
摘要:随着神经网络算法的高速发展,计算机视觉领域发展越来越迅猛,对算法精确度和识别速度的要求也越来越高。MTCNN(Multi-task Convolutional Neural Networks)作为一种基于深度学习的人脸检测和人脸特征点...
基于迁移学习ResNet网络的樱桃叶片白粉病的图像识别
摘要:针对在复杂环境下樱桃叶片病害识别准确率低的问题。本文在ResNet-50网络的基础上提出了一种改进方法,以AVE-pooling为下采样层,Dropout、Dense层减少过拟合和增强分类效果,并采用Softmax分类器进行分类,利用...

数据库与大数据技术

基于K-means的校园学生微信消费行为研究
摘要:为研究校园学生的消费行为规律,以校内食堂的学生微信消费记录为数据基础,结合数据挖掘技术对其进行研究分析,尝试挖掘出学生消费的行为规律。通过对原始数据进行预处理、计算相关系数、选取最佳K值和评估轮廓系数,采用K均值聚类算法找出不同消费行...
教学诊改背景下高职院校私有云架构的建设与优化
摘要:为适应高职院校教学诊断与改进工作的信息化部署要求,通过分析现有高职院校私有云构建的技术架构,采用软件工程生命周期项目管理的敏捷部署方法,开展走访调研、可行性分析、需求优化、系统设计、架构优化、业务迁移、统计反馈等环节,从而在实践中优化...
关于大型数据库双活难点问题研究
摘要:为保障7×24持续运行,越来越多的大型政企单位的核心业务,大都逐步开始推进系统双活建设。其中最重要,也是最难的,是如何实现大型数据库双活。包括仲裁一致性、性能同步、异常切换决策都是确保双活建设成功,达到建设目标需要重点研究取...
决策树模型与logistic回归探究大学生入党意愿自身影响因素及结果预测
摘要:培养和吸收优秀大学生入党是高校党建工作的需要。为了分析大学生入党意愿自身影响因素和动机,基于首都大学生成长基线报告,通过二元逻辑回归,进行[χ2]检验和t检验,从而获得影响力较大的因子。利用决策树CHAID模型,预测大学生是否打算在大...

网络通信与安全

云计算环境中计算机网络安全技术探讨
摘要:为探讨云计算环境中计算机网络安全技术,采用理论结合实践的方法,立足云计算的相关概念和特征,分析了云计算环境中计算机网络安全发展现状,提出云计算环境中计算机网络安全技术的应用要点。分析结果表明,云计算环境下,企业数据、政府信息数据、个人...
高职网络技术专业人才培养项目化实践教学体系的构建研究
摘要:高职网络技术专业在人才培养过程中,将工作岗位的知识和技能要求导入课程教学中,开发出专业实践教学项目,能够将“教、学、做”融为一体,有利于强化学生实践能力的培养。该文通过分析网络技术专业职业岗位群需求和职业能力,明确了实践教学人才培养能...
服务器虚拟化技术与安全研究
摘要:虚拟化技术作为一种全新的计算机技术,它的诞生与发展,为科技界带来了诸多新的突破。现阶段,服务器虚拟化技术在企事业单位、学校等各行业普及应用,得到了社会上很多层面的关注。随着服务器虚拟化技术大范围的应用及发展,伴随而来的也有应用安全等方...
计算机网络安全维护技术的应用探究检查检测
摘要:随着经济社会的广泛应用,计算机网络已成为人们生活中不可或缺的重要内容。计算机网络技术给人们的生活带来了极大的便利,但安全问题一直是制约计算机网络发展的重要因素。文章首先介绍了当前计算机网络存在的主要安全隐患;然后从网络安全维护的角度分...
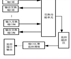
FC网络交换机多端口汇聚监控方法设计与测试
摘要:现今对于机载航空电子系统综合化和集成化的高要求层出不穷,而FC网络交换机作为整个航电任务系统的桥梁,实现了系统中各个子设备之间信息和数据交换的主要功能。为了保证综合化航电系统的稳定性和可靠性,要求在系统运行和网络通信过程中各个子系统之...
计算机信息管理技术在网络安全中的应用
摘要:在网络安全威胁愈发严重的当下,合理应用先进的计算机信息管理技术,是加强网络安全防护的有效举措。本文简要介绍了网络安全以及计算机信息管理技术,分析了目前计算机网络信息安全面临的系统漏洞、黑客攻击以及管理制度不健全等问题,并围绕完善计算机...
基于分布共享数据结构的移动协同技术研究
摘要:通信技术是我国战略发展过程中的重要内容之一,通信技术的繁荣发展能够切实推动国内各行各业的发展,对工作效率与工作质量的提升有着极大的帮助,同时也是改善生活方式的重要措施,能够有效提升我国的综合国力。当下国内5G网络正在紧锣密鼓的建设中,...

软件技术

计算机软件技术在大数据时代的应用研究
摘要:随着我国经济体量的增长,经济水平不断进步,我国的综合实力正在稳步地提升,高新科技技术领域正在赶超世界前列。在当前阶段,计算机和其他科技都具有更加明显的应用实效性。随着计算机时代的来临,人们的日常工作、生活等各个方面都受到了影响,反映出...
基于CDIO的大学生创新创业分析系统设计与实现
摘要:根据数据显示,参加创新创业活动的学生也越来越多,导致原有的创新业能力评价的手工评价、维护和管理方法早已不能满足现如今互联网背景下的大学生创新能力提升需求了。因此,设计一个大学生创新创业分析系统是很有必要的。在本系统中指导老师根据指标评...
基于Go和Vue.js的体育选课系统的设计与实现
摘要:为了帮助学校解决学生体育选课的问题,为教务管理者设计了一个体育选课系统。该系统采用B/S架构、Golang技术及Node.js+Vue.js+ElementUI及MySQL设计体育选课相应功能。经过调试,系统功能均能实现,并有效地提高...
智慧旅游App的设计研究
摘要:红动中国——专注红色文化传播与革命老区振兴项目是基于物联网的核心技术,利用互联网/移动互联网技术,借助便携的移动终端上网设备,主动感知并整合包括景区、交通、酒店等信息资源,实时传递,让人们能够及时了解这些信息,相应做出安排和调整工作与...
基于PLC的仓库远程监控系统设计
摘要:随着当代工业现代化和计算机网络技术的快速发展,远程监控技术应用越来越广泛,对仓库门禁设备、温度湿度的控制也越来越现代化。该文通过对远程控制技术、TCP/IP协议、Socket编程等方面进行研究,提出了仓库远程监控系统,实现了对仓库设备...
基于IoT的养殖场监控系统的设计与实现
摘要:该系统以ZigBee节点无线通信技术为核心,设计了一套物联网环境下的奶牛场智能监控系统。该系统不仅可以有效地采集、存储奶牛个体体温、环境温湿度、光照强度、空气质量等信息,并将其发送到远程PC机,还可以对采集到的信息进行实时分析、报警和...
基于MVC框架的蒙古文电子词典设计
摘要:蒙古文电子词典是重要的信息化工具之一。该研究基于MVC框架,利用Tomcat开发环境,设计蒙古文电子词典,并进一步探讨了设计过程中的注意事项。蒙古文电子词典相对较少,基于MVC框架设计蒙古文电子词典研究过程中,继续探究蒙古文电子词典的...
基于Java的校园图书管理系统程序设计
摘要:如今,信息化技术的成熟、发展,及其全面、深入的应用普及,在很大程度上改变了人们的生活、工作与学习习惯。如其全新的信息传播、获取方式,使得人们可以轻松获得各种信息资源,新媒体、自媒体、电子图书等越来越受欢迎,但即使是在这样的情况下,传统...
探究计算机软件工程的维护措施与方法
摘要:为了能够更好地促进社会经济发展,提高人们生产生活质量,加强对计算机软件工程的维护是非常必要的。文章通过文献综述法对计算机软件工程的维护意义、维护措施方法以及其中应该注意的关键问题进行研究,最终明确了做好软件工程维护可以有效提高计算机应...

人工智能

分析图像识别技术在零件装配自动识别中的应用
摘要:该文简要介绍了图像识别技术的程序组成与识图功能,分别从图像滤波、图像分割、特征归纳、位置确定等视角,详细解析了零件识图程序的运行过程,采取实验形式验证此种识图方式的可操作性。 关键词:零件;阈值;图像识别技术 中图分类号:TP3 ...
移动群智感知中基于空间时间序列的真值发现算法研究
摘要:随着智能移动设备的日益增多,移动群智感知(MCS)在现实生活中被广泛普及。人们使用自己的移动设备作为传感器来报告关于实体的真实信息。因此,如何从人们上传的海量数据中找到真实的信息是一个关键问题。文章提出了一种新的基于关联实体的实值感测...
利用随机森林基于文本形式的经纬度预测
摘要:目前的地理信息系统已经趋于完善,但仍受到许多因素的制约。比如,希望通过大量的地理信息数据建立模型,输入一些未知的地理信息,就可以在一定程度上预测目标位置时,现有的技术会遇到许多挑战。本文针对这一问题,提出通过将机器学习中的随机森林算法...
梯度下降及优化算法研究综述
摘要:梯度下降法是机器学习算法中广泛使用的方法,特别是在神经网络中。本文首先概述了梯度下降法和其三种实现框架,描述其优缺点。针对算法训练时间缓慢的缺陷,首先从最经典且主流的梯度下降优化算法开始介绍,阐述研究动机、基本思想、其解决的问题,最后...
集油间智能掺水管理的探索与实践
摘要:为解决前线岗位缺员的问题,大庆油田有限责任公司第七采油厂正在大力推进数字化建设进程。在集油间的数字化建设方面,已经实现了数据远程采集、参数远程调节等数字化功能,如何在数字化基础上进行智能化升级是一项亟待解决的问题。文章提出了基于RTU...
机器视觉智能机器人无损检测系统探讨
摘要:无损检测技术在一定程度上反映了一个国家的工业发展水平,其可应用于原材料、中间工艺环节以及最终产成品的质量检测中,可对产品质量进行全程跟踪检测,确保产品生产质量。将机器视觉智能机器人应用于无损检测系统中,可有效提高生产的灵活性和自动化程...
一个基于文本智能生成图像技术的英语在线阅读系统的设计与实现
摘要:教育人工智能时代的到来,使智能技术在教育中得到了更广泛的应用。近来,OpenAI发布新作:GLIDE,该技术将文本智能生成图像技术推向了新的高度,实现了以往的由画师作画到如今基于自然语言就能生成逼真图像的跨越,而其在教育领域的应用尚处...
人工智能背景下教育风险的规避策略研究
摘要:人工智能的快速发展,是目前科研人员和教育工作者的研究热点。尤其是近年来,人工智能与教育的结合,给教育带来了新一轮的变革,人们普遍关注人工智能给教育带来的机遇,却很少有人关注其背后隐藏的教育风险。该文对人工智能背景下隐藏的教育风险进行梳...
人工智能技术在电气自动化控制中的应用分析
摘要:在自动化控制系统的建设中应用人工智能技术,可以优化控制系统的使用性能。基于此,该文详细阐述了人工智能技术在电气保护、电气监控、智能控制模式建设、控制系统安全防护这几个电气自动化控制方面的应用,希望能够为电气设施智能化、自动化运行水平的...
基于深度学习的烟火检测技术研究
摘要:烟火检测是计算机视觉和图像处理领域的研究热点和难点,在无人基站监控、森林防火监控等方面具有广泛的应用。该文阐述了基于深度学习的烟火检测技术,全面分析了烟火检测技术以及深度学习理论的发展现状,研究了烟火检测技术的处理流程,并基于现有的Y...

数字媒体技术

新媒体环境下高校网络课程的现状分析
摘要:网络课程跨越了距离的限制、时间的障碍,极大扩大了知识的传播效率,同时网络课程也有着一些相对不成熟、不完善的问题。文章通过对湖南省和全国其他省市的部分高校学生开展问卷调查,分析他们对网络课程的学习情况,结合线下小组访谈,整合教师视角的网...
基于OFD格式实现电子文档全流程流转的研究
摘要:基于我国自主可控的版式文档格式标准(OFD),对OFD电子文档的全流程流转进行研究。从客户化开发的角度研究做成、流转、审核、查看、打印、保密的可实现方式。 关键词:版式文档;OFD;客户化开发;数字签名;水印;分发 中图分类号:TP3...

工程应用

基于51单片机的防火防盗报警器设计
摘要:该文实现了一款基于51单片机的智能化防火防盗报警器设计。该设计以STC89C52单片机为控制核心,采用HC-SR501热释电红外传感器感知人员闯入信息,采用MQ-2烟雾传感器配合DS18B20温度传感器感知环境烟雾及温度信息。三个独立...
多传感器融合的室内巡检智能车的设计与实现
摘要:室内巡检智能车在巡检过程中要兼顾室内人员的安全和智能车自身的安全,同时还要高效地完成巡检任务。最优的决策方案依赖于智能车对周围环境精确、多方位的感知,文章扩大了超声传感器的检测范围,变固定方位的检测为180度多自由度的检测。另外文章提...
基于STM32单片机的温度控制系统设计
摘要:文章首先介绍了整个控温系统的设计思路,然后从温度采集以及逻辑控制两个方面对其硬件部分设计进行分析,最后对系统软件部分进行设计,最终达到提高控温系统精度、降低损耗、提升电路工作效率及其可靠性的目的。 关键词:STM32单片机;温度控制;...
基于YOLOv5的实时抽烟检测研究
摘要:为了实现对公共场合中的抽烟行为的自动识别检测,提出了利用YOLOv5算法获取抽烟行为目标的方法。该实验使用python编程语言在pytorch上建立模型,训练模型,最终能对吸烟行为进行有效检测,对抽烟检测研究具有参考价值。 关键词:Y...
基于MySQL的飞机维修管理系统的设计
摘要:随着人们对民航的需求越来越大,民航的安全稳定性成为人们高度关切的问题。通过对飞机维修管理系统的核心功能和业务需求的研究,确定该系统采用B/S模式Web应用程序,基于J2EE体系结构来实现,结合XML技术。系统部署服务器操作系统为Win...
输水工程管涌险情应急演练情景仿真
摘要:在输水工程沿线居民对于水资源需求不断提高的今天,其水资源的质量保障对于每一位沿线居民的生活有着十分重要的影响。在应急演练方面,虚拟现实在表达语言文字难以理解的动态过程中有着得天独厚的优势,文章以管涌险情为例,采用blender对输水工...
光纤光栅链路反射谱强度自适应调解
摘要:针对解调器单通道多尺度反射光谱的抗压强度差异太大,导致无法合理寻峰或寻峰偏差扩大的问题,该文明确提出使用具有不同曝光周期时间的多重曝光解调方法。调整最大值,根据光谱仪数据信息的条形图确定寻峰阈值。该文分析了光谱峰峰值对寻峰稳定性的危害...
一种SRIO接口FC节点机的设计和实现
摘要:随着FC网络的发展及大量部署,FC节点机的需求越来越大。为了满足用户对嵌入式FC节点机主机接口多样化要求,文章提出了一种基于SRIO总线FC节点机的设计与实现方案,主要采用FPGA作为逻辑设计芯片,实现接口数据收发、协议转换等功能,满...
数字信号在电子信息工程中的应用方法探析
摘要:数字信号适用范围广、适应能力强,在实际中有着广泛应用。电子信息工程中运用数字信号,可以提高信号传输的精准性与传输速度,促进电子信息工程健康发展。文章通过分析数字信号特点与优势,选择数字电路为着手点,分析电子信息工程中数字电路的应用,实...

交叉与综合

基于BIM与VR技术的装配式建筑照明教学平台设计
摘要:由于传统教学平台在实际应用中会受到平台运行数据量、在线用户量影响,导致平台吞吐量较低,为此文章提出基于BIM与VR技术的装配式建筑照明教学平台设计。概述了BIM与VR技术应用领域以及在装配式建筑照明教学中的应用优势,在此基础上对平台框...
UI设计专业中的校企协同育人模式探究
摘要:在社会经济发展的背景之下,企业发展需要大量的技能型人才,校企合作式的办学模式,逐渐成为我国中职学校应用范围最广的实践教育模式。校企协同育人、合作办学的教学方式,能够最有效地培养适应现代社会实际发展的技能型人才,全面满足当今社会发展的人...
计算机应用技术维护现状及创新策略的探讨
摘要:社会在不断向前发展,很多新技术、新手段应运而生,为人们的生活提供了更多新方式和新选择,尤其以计算机技术方面的成就最突出,已经成为人们日常生活中不可或缺的重要组成部分,各个行业的发展均离不开计算机技术。而计算机技术领域更新速度较快,必须...
智慧农业的发展现状和实施策略研究
摘要:智慧农业在中国起步较晚,与西方发达国家相比相对落后,但发展势头十分迅猛。目前, 无线传感器监控系统、远程监控系统、大数据等技术的应用越来越成熟,已被广泛运用到智慧农业的开发中,农业的智能化管理、自动化生产及远程监控得以实现,提高管理效...

信息化与计算机教育

Python程序设计课程游戏化教学模式设计
摘要:数字时代的发展让学生接触到更多的学习资源与信息,间接冲击了传统课堂。传统授课模式造成的学生兴趣缺失使得课堂氛围沉重,形成“课堂冷漠”现象,使得部分高校课程改革势在必行。游戏化教学作为一种全新的教学形式,通过在课堂内容中加入游戏化元素、...
数据结构与算法课程混合教学探索与实践
摘要:双高背景下,针对高职院校数据结构与算法教学现状和课程特点,从教学设计、教学实施、教学评价等方面进行了线上线下混合教学改革探讨与实践。通过混合教学,可以培养学生自主学习能力,主动学习意识,信息化素养,为学生可持续发展奠定良好的基础,由此...
以知识融合为核心的计算机基础教学团队建设与思考
摘要:培养应用型人才是社会对地方高校提出的时代要求,武汉城市学院计算机基础教学团队以立德树人为根本,以技能应用为核心,针对面向全校开设的计算机类基础课程进行“线上+线下”混合式课堂教学改革。文章针对计算机基础教学团队的建设,分析和讨论团队建...
混合教学模式下融入思政元素的数据库应用课程教学设计
摘要:近年来课程思政是教育改革的高频热点词汇, 程序设计类课程作为一个理工科的课程,很难把课程思政加入课程中去。数据库应用课程作为一门专业基础课,在新的线上线下理论+实践的混合教学模式下,如何在教学过程中把思政元素融入课程中,需要教师深入研...
《Python语言程序设计》混合金课建设研究与探讨
摘要:长期以来,非计算机专业对于是否开始程序设计课程存在争议,对于开设哪门程序设计语言课程也存在不同意见,课程的教学目标也不是很明确,导致学生程序设计应用能力跟不上时代步伐。随着互联网+和人工智能等技术的发展,原先以《C语言程序设计》为主导...
“1+X”证书制度下中职学校“课证融通”模式探究
摘要:在国家对职业教育改革的强力推进下,“1+X”证书制度给职业教育带来了新的机会,也对职业教育提出了更高的要求。将以“Web前端开发”初级证书为例,基于该证书的相关背景,分析该证书的技能要求,作为中职学校“1+X”证书的首批试点院校,探索...
基于“金课”标准的《操作系统》课程改革实践
摘要:早在2018年,我国教育部就提出了全国各大高校要创建“一流本科教育”的要求,而一流的本科教育实现,其实质应该是“因材施教”,针对不同层次的学生要有不同的培养方法。一流课程的教学活动不仅仅要让学生牢固掌握课程的基础知识,更要打造出有深度...
高职信息类专业群“三三八三”顶岗实习评价体系探索与研究
摘要:高职类顶岗实习是实践教学中一项重要的环节,但是目前顶岗实习存在评价主体单一、实习岗位分散、学生重视度不够、评价内容不全面以及评价指标模糊等问题,无法体现学生真实的顶岗实习水平。因此,构建一套科学完善、操作性强的顶岗实习评价体系,是当前...
“岗课赛证”融通的Web前端开发课程改革与实践
摘要:Web前端开发课程是面向Web前端开发工程师职业岗位开设的一门理论与实践相结合的专业核心课程。从提高学生职业能力出发,对接岗位需求,改革教学内容,使课程与岗位能力、职业技能大赛和Web技能证书相融通,构建“岗课赛证”四位一体相互融通的...
OMO视域下线上实践教学方法的研究
摘要:随着信息化和数字化时代的到来,现代教育模式正在发生变化。而OMO视域下的线上实践教学作为一种新型教学模式,是推动教育现代化,满足人们日益增长的终身学习需求的全新尝试。虽然新冠肺炎疫情出现后,线上教育需求呈现爆发式增长,但在教学方法、实...
课程思政融入信息技术基础课程教学的路径研究与实践
摘要:课程思政兼顾了智育与德育,是对教育基本理念和教育目标的回归。信息技术基础课程作为面向高职院校开设的一门公共基础课,参与学生数量多、思政影响范围大。为了更好地把“立德树人”融入教学的各个环节,文章结合课程思政目标,以真实工作任务为引领,...
“后疫情”时期线上教学有效策略探究
摘要:当前,“后疫情”时期的在线教育已经成为学校教育教学研究的重要方向之一,提升教师线上教学能力也成为重点关注的研究领域,因为它不仅是“后疫情”时期在线教育健康发展的关键,也是教师自我提升教育教学水平的良机。该策略探究基于对师生教与学能力的...
课程思政融入大学计算机基础教学的探索与实践
摘要:课程思政是针对当前高等教育中存在的育人问题提出的一种教育理念。《大学计算机基础》课程从教学大纲、教师修养、教学内容、教学设计和教学方法五个方面入手来制定课程思政的教学改革策略,在实际教学过程进行了融入爱国主义教育、传统文化教育、理想信...
基于多元智能理论的计算机游戏化教学模式初探
摘要:为树立科学的学习观、教学观,教育工作者尝试将多元智能理论渗透在计算机教学中,随后联合应用游戏化教学,打造利于学生综合发展的教学模式。在此背景下,文章基于多元智能理论、游戏化教学的相关定义,对新时期如何有效开展计算机教学活动展开分析。旨...
我国STEM教育的发展历程、特点与展望
摘要:自从2012年STEM教育正式进入我国教育研究者的视野以来,为了全面了解STEM教育在我国目前的研究现状,文章基于中国知网数据库,采用文献计量法和通过知网数据的可视化分析系统,对2012年至今有关STEM教育的研究文献进行了大量阅读,...
“三全育人”视域下理论实践一体化课程模块化教学设计探索
摘要:在“三全育人”视域下,探索理论实践一体化课程模块化教学设计。以《网络设备配置与管理》这门典型的理论实践一体化课程为例,通过模块划分、学情分析、教学目标确定、策略研讨等活动,根据不同层级学生的特征,挖掘与梳理该类课程中的知识、技能、素养...
基于深度学习的混合式学习活动设计与应用实践
摘要:混合式课程的关键是混合式学习活动设计。该研究以深度学习理论为指导,以探究社区模型的认知存在、社会存在、教学存在为目标,从知识、能力、情感三维教学目标,将混合式课程分为课程初期、课程中期、课程后期三个阶段,将教学过程分为课前、课中、课后...
CDIO理念下项目模拟实验教学在《网络组建技术》中的实践研究
摘要:文章引入CDIO的工程教育理念,以网络工程项目模拟的方式,进行《网络组建技术》的课堂实验项目教学,旨在让学生体验项目开发的各个生命周期,培养学生的实践能力、团队协作以及面对真实工程项目时的规划运营能力。 关键词:CDIO;实验教学;网...
高职院校计算机实训室管理问题探究
摘要:在对加强计算机实训室管理的重要性进行简述基础上,指出高职院校计算机实训室管理存在的主要问题:部分高职院校计算机实训室管理、维修人员短缺;部分高职院校计算机实训室管理人员工作积极性低;部分高职院校的计算机实训室管理缺乏完善制度;对计算机...
数字能力教育的研究现状及未来展望
摘要:在信息技术迅速发展的数字时代,具备一定的数字能力对大学生的学习、生活以及工作等方面产生了不可忽视的影响,但大学生的数字能力并非天生就拥有,而是要通过一定的教育才能够形成。因此,各个国家和地区对数字能力教育的关注程度越来越高并开展了一系...
课程思政在艺术类高职《计算机应用基础》教学中的应用研究
摘要:艺术类高职教育作为一种重要的社会科学教育,通过“立德树人,德育优先”,用好课堂教学这一主渠道,把学生的思想和政治素质教育始终贯穿于教育和实践的整个过程。该文通过介绍计算机课程思政在实践和教学中的具体应用与实践以及理论研究总结艺术类高职...
基于课程思政理念的Python语言程序设计教学模式改革探究
摘要:Python语言是当前最流行的编程语言之一,广泛应用于各个领域。Python语言程序课程教学承担着教授学生编程技术和立德树人的双重责任。文章从课程思政育人理念出发,基于Python语言程序设计课程,探讨如何挖掘课程思政元素,优化教学方...
相关杂志
  • 中国商论

    中国商论

    2025年23期
    ¥17.49
  • 中外建筑

    中外建筑

    2025年11期
    ¥9.90
  • 河南科技

    河南科技

    2025年22期
    ¥6.00
  • 海洋开发与管理

    海洋开发与管理

    2025年07期
    ¥21.69
  • 计算机应用文摘

    计算机应用文摘

    2025年24期
    ¥9.00
  • 社会科学研究

    社会科学研究

    2025年06期
    ¥9.00
  • 现代信息科技

    现代信息科技

    2025年24期
    ¥18.00
  • 湖南大学学报(社会科学版)

    湖南大学学报(社会科学版)

    2025年06期
    ¥12.00
  • 计算技术与自动化

    计算技术与自动化

    2025年04期
    ¥10.89
  • 中国调味品

    中国调味品

    2025年12期
    ¥0.00
  • 民主与科学

    民主与科学

    2025年05期
    ¥3.39
  • 出版广角

    出版广角

    2025年11期
    ¥24.00
订阅全年后,您可享受以下权益
①该本杂志即日起至未来1年内所有更新电子版杂志的使用权限;
②赠送该杂志的部分往期的杂志的使用权限,有效期1年。

全年订购价格: ¥756.00

订阅全年
--%>

登录龙源期刊网

温馨提示:

1.点击网站右上角的“充值”按钮可以为您的账号充值

2.充值金额可以选择30,50,100或500元

3.充值成功后即可购买网站上的任意杂志或文章

还没有龙源账户? 立即注册

购买杂志

电脑知识与技术

杂志价格:¥21.00元

  • 微信扫码支付
  • 当前余额:100.00

购买杂志

电脑知识与技术

杂志价格:¥21.00元

  • 微信扫码支付
  • 当前余额:¥100.00

    去充值
monitor
客服机器人