注册帐号丨忘记密码?
1.点击网站首页右上角的“充值”按钮可以为您的帐号充值
2.可选择不同档位的充值金额,充值后按篇按本计费
3.充值成功后即可购买网站上的任意文章或杂志的电子版
4.购买后文章、杂志可在个人中心的订阅/零买找到
5.登陆后可阅读免费专区的精彩内容
打开文本图片集
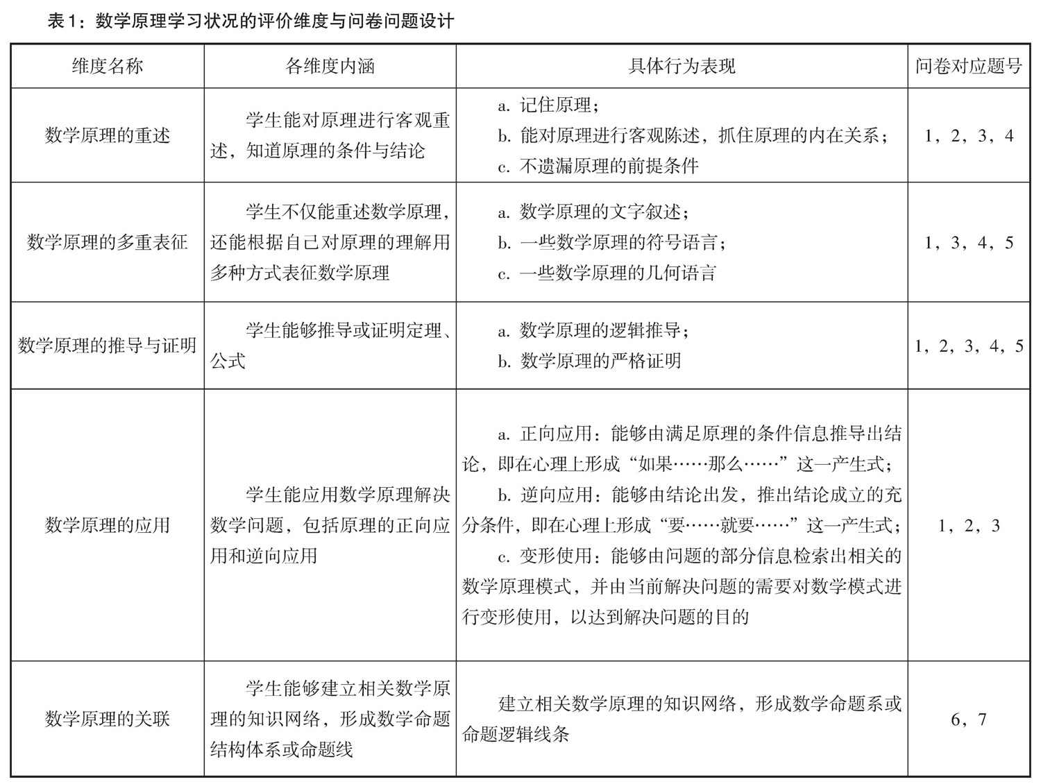
摘 要:初中数学深度学习是对数学知识本质的理解,是对知识内在联系的认识和整体把握. 在数学原理的学习过程中,调查数据显示,当前初中学生对运算法则的理解程度不高,对数学对象的性质、定理的推导与证明水平不高,对初中数学知识的整体结构和内在联系的理解和掌握不够理想. 提出三项教学建议,即以SO(剩余6729字)
登录龙源期刊网
购买文章
初中学生数学原理学习状况的调查研究
文章价格:5.00元
当前余额:100.00
阅读
您目前是文章会员,阅读数共:0篇
剩余阅读数:0篇
阅读有效期:0001-1-1 0:00:00