我国城乡教育一体化发展研究的回顾与省思

打开文本图片集
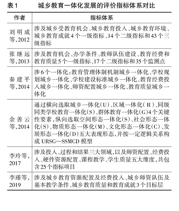
摘要:城乡教育一体化发展是实现公平而有质量教育的重要战略选择和实践路径。系统回顾我国城乡教育一体化发展研究总体情况,有助于为该领域未来研究提供必要的知识图谱。综括而言,我国城乡教育一体化发展经历了政策制定的前期准备、政策实施的初期推进和政策推进的后期修正三个阶段。学术界对城乡教育一体化发展研究涉及基本内涵、理论投射、文化境遇、评价指标、制度体系、师资配置、供给保障、信息化建设、核心问题与解决对策十大主题,不仅形成了丰硕成果,也切实有效推动了城乡教育一体化发展。(剩余19420字)